• 文献检索
  • 文档翻译
  • 深度研究
  • 学术资讯
  • Suppr Zotero 插件Zotero 插件
  • 邀请有礼
  • 套餐&价格
  • 历史记录
应用&插件
Suppr Zotero 插件Zotero 插件浏览器插件Mac 客户端Windows 客户端微信小程序
定价
高级版会员购买积分包购买API积分包
服务
文献检索文档翻译深度研究API 文档MCP 服务
关于我们
关于 Suppr公司介绍联系我们用户协议隐私条款
关注我们

Suppr 超能文献

核心技术专利:CN118964589B侵权必究
粤ICP备2023148730 号-1Suppr @ 2026

文献检索

告别复杂PubMed语法,用中文像聊天一样搜索,搜遍4000万医学文献。AI智能推荐,让科研检索更轻松。

立即免费搜索

文件翻译

保留排版,准确专业,支持PDF/Word/PPT等文件格式,支持 12+语言互译。

免费翻译文档

深度研究

AI帮你快速写综述,25分钟生成高质量综述,智能提取关键信息,辅助科研写作。

立即免费体验

HIFα 稳定剂罗沙司他增加肾脏产生 Epo 的 Sca-1 细胞数量。

The HIFα-Stabilizing Drug Roxadustat Increases the Number of Renal Epo-Producing Sca-1 Cells.

机构信息

Institute of Cardiovascular Physiology, University Medical Center Göttingen, Georg-August-University Göttingen, 37073 Goettingen, Germany.

Department of Trauma Surgery, Orthopaedics and Plastic Surgery, University Medical Center Göttingen, Georg-August-University Göttingen, 37075 Goettingen, Germany.

出版信息

Cells. 2022 Feb 21;11(4):753. doi: 10.3390/cells11040753.

DOI:10.3390/cells11040753
PMID:35203399
原文链接:https://pmc.ncbi.nlm.nih.gov/articles/PMC8869801/
Abstract

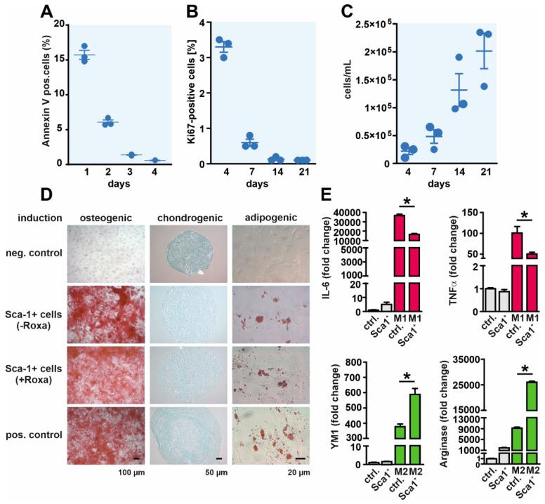
Inhibition of the prolyl-4-hydroxylase domain (PHD) enzymes, leading to the stabilization of hypoxia-inducible factor (HIF) α as well as to the stimulation of erythropoietin (Epo) synthesis, is the functional mechanism of the new anti-anemia drug roxadustat. Little is known about the effects of roxadustat on the Epo-producing cell pool. To gain further insights into the function of PHD inhibitors, we characterized the abundance of mesenchymal stem cell (MSC)-like cells after roxadustat treatment of mice. The number of Sca-1 mesenchymal cells following roxadustat treatment increased exclusively in the kidneys. Isolated Sca-1 cells demonstrated typical features of MSC-like cells, including adherence to tissue culture plates, trilineage differentiation potential, and expression of MSC markers. Kidney-derived Sca-1 MSC-like cells were cultured for up to 21 days. Within the first few days in culture, cells stabilized HIF-1α and HIF-2α and temporarily increased Epo production upon incubation in hypoxia. In summary, we have identified a Sca-1 MSC-like cell population that is involved in renal Epo production and might contribute to the strong anti-anemic effect of the PHD inhibitor roxadustat.

摘要

脯氨酰-4-羟化酶结构域(PHD)酶的抑制作用导致缺氧诱导因子(HIF)α的稳定以及促红细胞生成素(Epo)合成的刺激,这是新型抗贫血药物罗沙司他的功能机制。关于罗沙司他对 Epo 产生细胞池的影响知之甚少。为了更深入地了解 PHD 抑制剂的功能,我们对罗沙司他处理小鼠后间充质干细胞(MSC)样细胞的丰度进行了特征描述。在罗沙司他治疗后,肾脏中 Sca-1 间充质细胞的数量仅增加。分离出的 Sca-1 细胞表现出典型的 MSC 样细胞特征,包括对组织培养板的黏附性、三系分化潜能和 MSC 标志物的表达。肾脏来源的 Sca-1 MSC 样细胞培养长达 21 天。在培养的最初几天内,细胞稳定 HIF-1α 和 HIF-2α,并在低氧孵育时暂时增加 Epo 的产生。总之,我们已经确定了一个 Sca-1 MSC 样细胞群,它参与肾脏 Epo 的产生,并可能有助于 PHD 抑制剂罗沙司他的强烈抗贫血作用。

https://cdn.ncbi.nlm.nih.gov/pmc/blobs/6bd6/8869801/1c70a22bfef1/cells-11-00753-g004.jpg
https://cdn.ncbi.nlm.nih.gov/pmc/blobs/6bd6/8869801/832b5a2b6637/cells-11-00753-g001.jpg
https://cdn.ncbi.nlm.nih.gov/pmc/blobs/6bd6/8869801/248c40563a83/cells-11-00753-g002.jpg
https://cdn.ncbi.nlm.nih.gov/pmc/blobs/6bd6/8869801/5e7e996ea12e/cells-11-00753-g003.jpg
https://cdn.ncbi.nlm.nih.gov/pmc/blobs/6bd6/8869801/1c70a22bfef1/cells-11-00753-g004.jpg
https://cdn.ncbi.nlm.nih.gov/pmc/blobs/6bd6/8869801/832b5a2b6637/cells-11-00753-g001.jpg
https://cdn.ncbi.nlm.nih.gov/pmc/blobs/6bd6/8869801/248c40563a83/cells-11-00753-g002.jpg
https://cdn.ncbi.nlm.nih.gov/pmc/blobs/6bd6/8869801/5e7e996ea12e/cells-11-00753-g003.jpg
https://cdn.ncbi.nlm.nih.gov/pmc/blobs/6bd6/8869801/1c70a22bfef1/cells-11-00753-g004.jpg

相似文献

1
The HIFα-Stabilizing Drug Roxadustat Increases the Number of Renal Epo-Producing Sca-1 Cells.HIFα 稳定剂罗沙司他增加肾脏产生 Epo 的 Sca-1 细胞数量。
Cells. 2022 Feb 21;11(4):753. doi: 10.3390/cells11040753.
2
Nonclinical Characterization of the Hypoxia-Inducible Factor Prolyl Hydroxylase Inhibitor Roxadustat, a Novel Treatment of Anemia of Chronic Kidney Disease.缺氧诱导因子脯氨酰羟化酶抑制剂罗沙司他的非临床特征:慢性肾脏病贫血的一种新治疗方法。
J Pharmacol Exp Ther. 2020 Aug;374(2):342-353. doi: 10.1124/jpet.120.265181. Epub 2020 Jun 2.
3
Stabilizing HIF to Ameliorate Anemia.稳定 HIF 以改善贫血。
Cell. 2020 Jan 9;180(1):6. doi: 10.1016/j.cell.2019.12.010.
4
The prolyl hydroxylase inhibitor roxadustat: Paradigm in drug discovery and prospects for clinical application beyond anemia.脯氨酰羟化酶抑制剂罗沙司他:药物研发范例及贫血以外的临床应用前景
Drug Discov Today. 2020 Jul;25(7):1262-1269. doi: 10.1016/j.drudis.2020.04.017. Epub 2020 May 4.
5
Effects of Roxadustat on Erythropoietin Production in the Rat Body.罗沙司他对大鼠体内促红细胞生成素产生的影响。
Molecules. 2022 Feb 8;27(3):1119. doi: 10.3390/molecules27031119.
6
Effects of PHD and HSP90 on erythropoietin production in yak (Bos grunniens) renal interstitial fibroblast-like cells under hypoxia.低氧条件下 PHF 和 HSP90 对牦牛(Bos grunniens)肾间充质成纤维样细胞促红细胞生成素产生的影响。
J Mol Histol. 2022 Apr;53(2):395-411. doi: 10.1007/s10735-021-10054-6. Epub 2022 Jan 27.
7
Prolyl-4-hydroxylases 2 and 3 control erythropoietin production in renin-expressing cells of mouse kidneys.脯氨酰-4-羟化酶2和3控制小鼠肾脏中表达肾素细胞的促红细胞生成素产生。
J Physiol. 2022 Feb;600(3):671-694. doi: 10.1113/JP282615. Epub 2021 Dec 27.
8
Esterification promotes the intracellular accumulation of roxadustat, an activator of hypoxia-inducible factors, to extend its effective duration.酯化作用促进罗沙司他(一种低氧诱导因子激活剂)的细胞内积累,从而延长其有效持续时间。
Biochem Pharmacol. 2022 Mar;197:114939. doi: 10.1016/j.bcp.2022.114939. Epub 2022 Jan 31.
9
Whether Prolyl Hydroxylase Blocker-Roxadustat-In the Treatment of Anemia in Patients with Chronic Kidney Disease Is the Future?脯氨酰羟化酶抑制剂罗沙司他治疗慢性肾脏病患者贫血:未来的方向?
Int J Environ Res Public Health. 2021 Feb 8;18(4):1612. doi: 10.3390/ijerph18041612.
10
Roxadustat in the treatment of anaemia in chronic kidney disease.罗沙司他用于治疗慢性肾脏病贫血
Expert Opin Investig Drugs. 2018 Jan;27(1):125-133. doi: 10.1080/13543784.2018.1417386. Epub 2017 Dec 25.

引用本文的文献

1
Optimal Sca-1-based procedure for purifying mouse adipose-derived mesenchymal stem cells with enhanced proliferative and differentiation potential.基于Sca-1的优化程序用于纯化具有增强增殖和分化潜能的小鼠脂肪间充质干细胞。
Front Cell Dev Biol. 2025 May 16;13:1566670. doi: 10.3389/fcell.2025.1566670. eCollection 2025.
2
Roxadustat: Not just for anemia.罗沙司他:不止用于贫血。
Front Pharmacol. 2022 Aug 29;13:971795. doi: 10.3389/fphar.2022.971795. eCollection 2022.

本文引用的文献

1
Neurogenic and pericytic plasticity of conditionally immortalized cells derived from renal erythropoietin-producing cells.条件永生化细胞衍生自肾促红细胞生成素产生细胞的神经发生和周细胞可塑性。
J Cell Physiol. 2022 May;237(5):2420-2433. doi: 10.1002/jcp.30677. Epub 2022 Jan 10.
2
Distal and proximal hypoxia response elements cooperate to regulate organ-specific erythropoietin gene expression.远侧和近侧缺氧反应元件合作调节组织特异性促红细胞生成素基因表达。
Haematologica. 2020 Dec 1;105(12):2774-2784. doi: 10.3324/haematol.2019.236406.
3
Different subpopulations of kidney interstitial cells produce erythropoietin and factors supporting tissue oxygenation in response to hypoxia in vivo.
肾脏间质细胞的不同亚群在体内对缺氧作出反应时会产生促红细胞生成素和支持组织氧合的因子。
Kidney Int. 2020 Oct;98(4):918-931. doi: 10.1016/j.kint.2020.04.040. Epub 2020 May 23.
4
An immortalized cell line derived from renal erythropoietin-producing (REP) cells demonstrates their potential to transform into myofibroblasts.从肾促红细胞生成素产生(REP)细胞中衍生的永生化细胞系证明了它们转化为肌成纤维细胞的潜力。
Sci Rep. 2019 Aug 2;9(1):11254. doi: 10.1038/s41598-019-47766-5.
5
Roxadustat: First Global Approval.罗沙司他:全球首次获批。
Drugs. 2019 Apr;79(5):563-572. doi: 10.1007/s40265-019-01077-1.
6
Cardiac Sca-1 Cells Are Not Intrinsic Stem Cells for Myocardial Development, Renewal, and Repair.心脏 Sca-1 细胞不是心肌发育、更新和修复的固有干细胞。
Circulation. 2018 Dec 18;138(25):2919-2930. doi: 10.1161/CIRCULATIONAHA.118.035200.
7
Generation of renal Epo-producing cell lines by conditional gene tagging reveals rapid HIF-2 driven Epo kinetics, cell autonomous feedback regulation, and a telocyte phenotype.通过条件性基因标记生成肾产生 Epo 的细胞系揭示了快速的 HIF-2 驱动的 Epo 动力学、细胞自主反馈调节和间质细胞表型。
Kidney Int. 2019 Feb;95(2):375-387. doi: 10.1016/j.kint.2018.08.043. Epub 2018 Nov 27.
8
Genetic Lineage Tracing of Sca-1 Cells Reveals Endothelial but Not Myogenic Contribution to the Murine Heart.Sca-1 细胞的遗传谱系追踪显示内皮细胞而非肌源性细胞对小鼠心脏的贡献。
Circulation. 2018 Dec 18;138(25):2931-2939. doi: 10.1161/CIRCULATIONAHA.118.035210.
9
Source and microenvironmental regulation of erythropoietin in the kidney.肾脏中促红细胞生成素的来源和微环境调节。
Curr Opin Nephrol Hypertens. 2018 Jul;27(4):277-282. doi: 10.1097/MNH.0000000000000420.
10
Molecular and cellular mechanisms of HIF prolyl hydroxylase inhibitors in clinical trials.临床试验中HIF脯氨酰羟化酶抑制剂的分子和细胞机制
Chem Sci. 2017 Nov 1;8(11):7651-7668. doi: 10.1039/c7sc02103h. Epub 2017 Sep 11.