Lee Kong Chian School of Medicine, Nanyang Technological University Singapore, 11 Mandalay Road, Singapore, 308232, Singapore.
School of Biological Sciences, Nanyang Technological University Singapore, 60 Nanyang Drive, Singapore, 637551, Singapore.
Cell Death Dis. 2022 Feb 24;13(2):180. doi: 10.1038/s41419-022-04638-7.
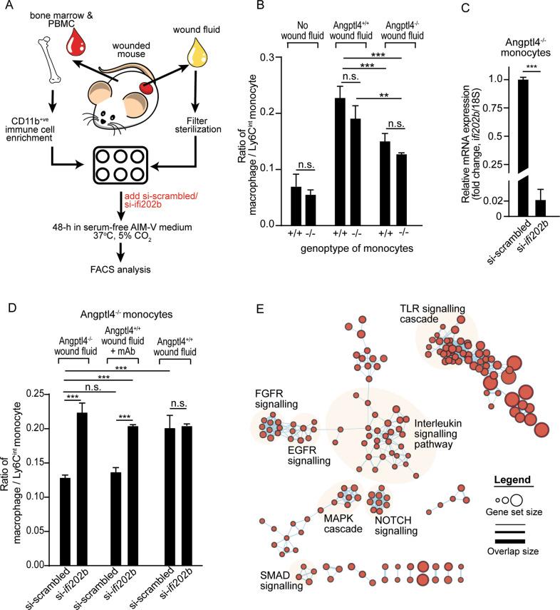
The persistent inflammatory response at the wound site is a cardinal feature of nonhealing wounds. Prolonged neutrophil presence in the wound site due to failed clearance by reduced monocyte-derived macrophages delays the transition from the inflammatory to the proliferative phase of wound healing. Angiopoietin-like 4 protein (Angptl4) is a matricellular protein that has been implicated in many inflammatory diseases. However, its precise role in the immune cell response during wound healing remains unclear. Therefore, we performed flow cytometry and single-cell RNA sequencing to examine the immune cell landscape of excisional wounds from Angptl4 and Angptl4 mice. Chemotactic immune cell recruitment and infiltration were not compromised due to Angptl4 deficiency. However, as wound healing progresses, Angptl4 wounds have a prolonged neutrophil presence and fewer monocyte-derived macrophages than Angptl4 and Angptl4 wounds. The underlying mechanism involves a novel Angptl4-interferon activated gene 202B (ifi202b) axis that regulates monocyte differentiation to macrophages, coordinating neutrophil removal and inflammation resolution. An unbiased kinase inhibitor screen revealed an Angptl4-mediated kinome signaling network involving S6K, JAK, and CDK, among others, that modulates the expression of ifi202b. Silencing ifi202b in Angptl4 monocytes, whose endogenous expression was elevated, rescued the impaired monocyte-to-macrophage transition in the in vitro reconstituted wound microenvironment using wound exudate. GSEA and IPA functional analyses revealed that ifi202b-associated canonical pathways and functions involved in the inflammatory response and monocyte cell fate were enriched. Together, we identified ifi202b as a key gatekeeper of monocyte differentiation. By modulating ifi202b expression, Angptl4 orchestrates the inflammatory state, innate immune landscape, and wound healing process.
在伤口部位持续存在的炎症反应是非愈合性伤口的主要特征。由于单核细胞衍生的巨噬细胞清除能力降低,导致中性粒细胞在伤口部位的持续存在,从而延迟了伤口愈合从炎症期向增殖期的过渡。血管生成素样 4 蛋白(Angptl4)是一种细胞外基质蛋白,它与许多炎症性疾病有关。然而,它在伤口愈合过程中免疫细胞反应中的精确作用尚不清楚。因此,我们通过流式细胞术和单细胞 RNA 测序来检查 Angptl4 和 Angptl4 小鼠的切口伤口中的免疫细胞图谱。趋化免疫细胞的募集和浸润并没有因 Angptl4 缺乏而受到影响。然而,随着伤口愈合的进展,Angptl4 伤口中的中性粒细胞存在时间延长,单核细胞衍生的巨噬细胞比 Angptl4 和 Angptl4 伤口少。其潜在机制涉及一种新的 Angptl4-干扰素激活基因 202B(ifi202b)轴,该轴调节单核细胞向巨噬细胞的分化,协调中性粒细胞的清除和炎症的解决。一项无偏见的激酶抑制剂筛选显示,Angptl4 介导的激酶组信号网络涉及 S6K、JAK 和 CDK 等,调节 ifi202b 的表达。在体外重建的伤口微环境中,使用伤口渗出物,沉默 Angptl4 单核细胞中升高的内源性 ifi202b 表达,挽救了其受损的单核细胞向巨噬细胞的转化。GSEA 和 IPA 功能分析显示,与 ifi202b 相关的经典途径和参与炎症反应和单核细胞命运的功能被富集。总之,我们确定 ifi202b 是单核细胞分化的关键调控因子。通过调节 ifi202b 的表达,Angptl4 协调炎症状态、先天免疫景观和伤口愈合过程。