Suppr超能文献

(此处原文不完整,缺少具体物质,推测是某个物质)在淀粉和叶绿素代谢中对调控番茄叶片衰老的潜在作用

Potential Role of in Starch and Chlorophyll Metabolism to Regulate Leaf Senescence in Tomato.

作者信息

Wen Yu Xin, Wang Jia Yi, Zhu Hui Hui, Han Guang Hao, Huang Ru Nan, Huang Li, Hong Yi Guo, Zheng Shao Jian, Yang Jian Li, Chen Wei Wei

机构信息

State Key Laboratory of Plant Physiology and Biochemistry, College of Life Sciences, Zhejiang University, Hangzhou, China.

Research Centre for Plant RNA Signaling and Zhejiang Provincial Key Laboratory for Genetic Improvement and Quality Control of Medicinal Plants, College of Life and Environmental Sciences, Hangzhou Normal University, Hangzhou, China.

出版信息

Front Plant Sci. 2022 Feb 8;13:836015. doi: 10.3389/fpls.2022.836015. eCollection 2022.

Abstract

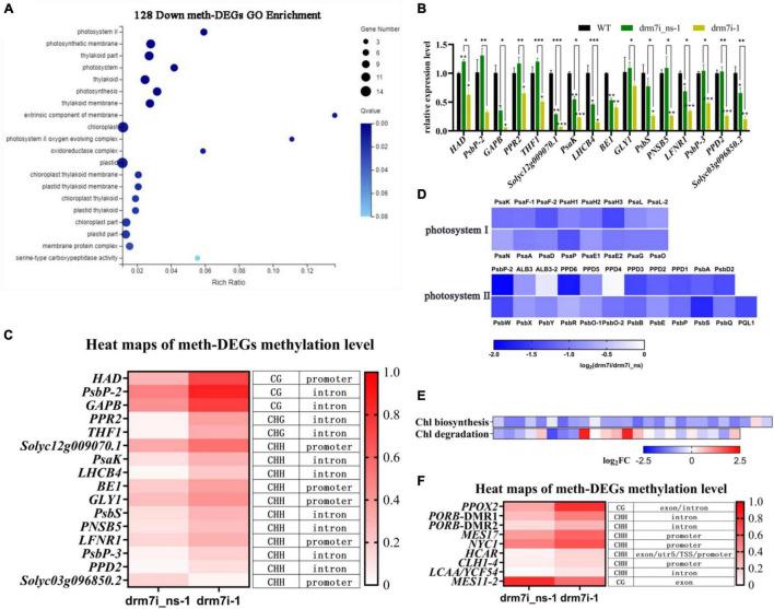
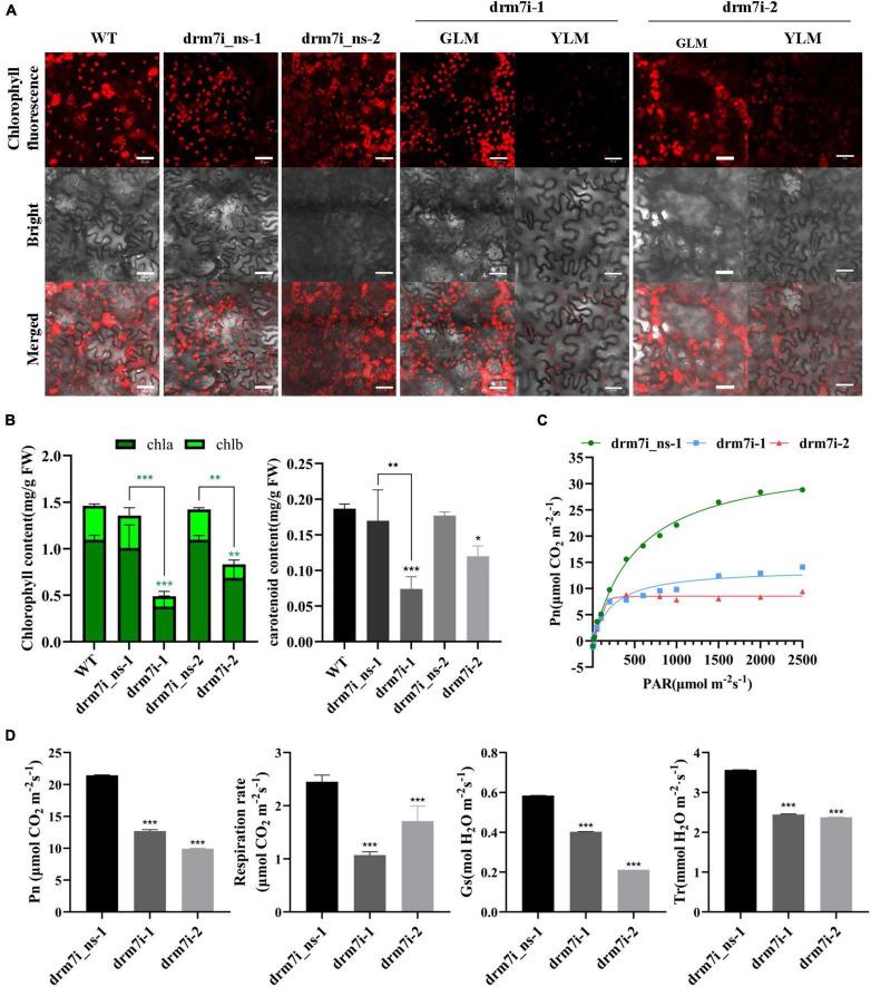
Deoxyribonucleic acid (DNA) methylation is an important epigenetic mark involved in diverse biological processes. Here, we report the critical function of tomato () () in plant growth and development, especially in leaf interveinal chlorosis and senescence. Using a hairpin RNA-mediated RNA interference (RNAi), we generated -RNAi lines and observed pleiotropic developmental defects including small and interveinal chlorosis leaves. Combined analyses of whole genome bisulfite sequence (WGBS) and RNA-seq revealed that silencing of caused alterations in both methylation levels and transcript levels of 289 genes, which are involved in chlorophyll synthesis, photosynthesis, and starch degradation. Furthermore, the photosynthetic capacity decreased in -RNAi lines, consistent with the reduced chlorophyll content and repression of genes involved in chlorophyll biosynthesis, photosystem, and photosynthesis. In contrast, starch granules were highly accumulated in chloroplasts of -RNAi lines and associated with lowered expression of genes in the starch degradation pathway. In addition, was activated by aging- and dark-induced senescence. Collectively, these results demonstrate that acts as an epi-regulator to modulate the expression of genes related to starch and chlorophyll metabolism, thereby affecting leaf chlorosis and senescence in tomatoes.

摘要

脱氧核糖核酸(DNA)甲基化是一种重要的表观遗传标记,参与多种生物学过程。在此,我们报道了番茄()()在植物生长发育中的关键功能,尤其是在叶片叶脉间黄化和衰老过程中的作用。利用发夹RNA介导的RNA干扰(RNAi)技术,我们构建了-RNAi株系,并观察到多效性发育缺陷,包括叶片小且叶脉间黄化。全基因组亚硫酸氢盐测序(WGBS)和RNA测序的联合分析表明,的沉默导致289个基因的甲基化水平和转录水平发生改变,这些基因参与叶绿素合成、光合作用和淀粉降解。此外,-RNAi株系的光合能力下降,这与叶绿素含量降低以及参与叶绿素生物合成、光系统和光合作用的基因受到抑制一致。相反,淀粉颗粒在-RNAi株系的叶绿体中高度积累,并且与淀粉降解途径中基因的表达降低有关。此外,在衰老和黑暗诱导的衰老过程中被激活。总的来说,这些结果表明作为一种表观调节因子,调节与淀粉和叶绿素代谢相关基因的表达,从而影响番茄叶片的黄化和衰老。

https://cdn.ncbi.nlm.nih.gov/pmc/blobs/639f/8860812/06f8870d7723/fpls-13-836015-g001.jpg

文献检索

告别复杂PubMed语法,用中文像聊天一样搜索,搜遍4000万医学文献。AI智能推荐,让科研检索更轻松。

立即免费搜索

文件翻译

保留排版,准确专业,支持PDF/Word/PPT等文件格式,支持 12+语言互译。

免费翻译文档

深度研究

AI帮你快速写综述,25分钟生成高质量综述,智能提取关键信息,辅助科研写作。

立即免费体验