Suppr超能文献

一项新型联合应用度普利尤单抗治疗合并肺结核的重症难治性寻常型天疱疮:病例报告及 RNA-seq 分析。

A Novel Combined Use of Dupilumab for Treatment of Aggressive Refractory Pemphigus Vulgaris Complicated With Pulmonary Tuberculosis: A Case Report and the RNA-seq Analysis.

机构信息

Department of Dermatology and Venereology, Sir Run Run Shaw Hospital, Zhejiang University School of Medicine, Hangzhou, China.

Department of Dermatology, Zhejiang Provincial People's Hospital, People's Hospital of Hangzhou Medical College, Hangzhou, China.

出版信息

Front Immunol. 2022 Feb 9;13:825796. doi: 10.3389/fimmu.2022.825796. eCollection 2022.

Abstract

BACKGROUND

Pemphigus vulgaris (PV) is a kind of IgG-mediated autoimmune blistering disease (AIBD) that is characterized by loss of keratinocyte adhesion in the epithelium of mucous membranes or skin. Recently, pemphigus vulgaris was thought to be associated with classical T helper 2 (T)-type cytokines such as interleukin-4 (IL-4) and interleukin-17 (IL-17) signaling pathway. A humanized monoclonal IgG4 antibody called dupilumab binds to the alpha subunit of the interleukin-4 receptor (IL-4Rα) and inhibits the signaling of IL-4 and interleukin-13 (IL-13), which has been successfully applied for atopic dermatitis and asthma. Currently, the clinical trial evaluating dupilumab in bullous pemphigoid is ongoing.

OBJECTIVE

To determine whether dupilumab may be of benefit in the aggressive refractory pemphigus vulgaris.

METHODS

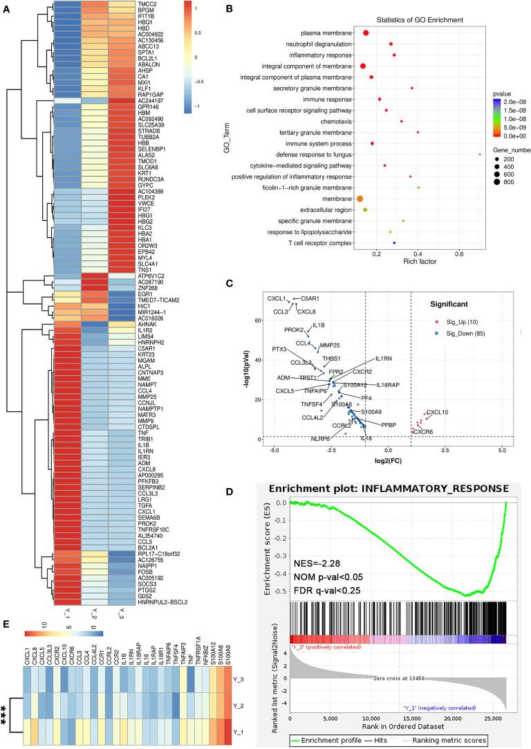
We report a 35-year old male with refractory pemphigus vulgaris and pulmonary tuberculosis who received treatment with dupilumab for 10 weeks. The mRNA expression of peripheral blood mononuclear cells (PBMCs) was analyzed by RNA sequencing (RNA-seq) which showed the gene expression changes after treatment.

RESULTS

The skin lesions of the patient improved in response to the combined use of dupilumab, moderate dose of glucocorticosteroids, and intravenous immune globulin (IVIG). Downregulations of inflammatory response-related genes and IL-17 signaling pathway-related genes were observed in PBMCs.

CONCLUSION

We describe a patient with refractory pemphigus vulgaris and pulmonary tuberculosis who had the disease under control with combined use of dupilumab as an add-on treatment. Dupilumab may provide a beneficial effect in aggressive refractory pemphigus vulgaris.

摘要

背景

寻常型天疱疮(PV)是一种 IgG 介导的自身免疫性水疱病(AIBD),其特征是上皮细胞间黏附丧失,发生于黏膜或皮肤。最近,寻常型天疱疮被认为与经典辅助性 T 细胞 2(T2)型细胞因子如白细胞介素-4(IL-4)和白细胞介素-17(IL-17)信号通路有关。一种名为度普利尤单抗的人源化单克隆 IgG4 抗体与白细胞介素-4 受体(IL-4Rα)的α亚单位结合,抑制 IL-4 和白细胞介素-13(IL-13)的信号传导,已成功应用于特应性皮炎和哮喘。目前,正在进行评估度普利尤单抗治疗大疱性类天疱疮的临床试验。

目的

确定度普利尤单抗是否对重症难治性寻常型天疱疮有益。

方法

我们报告了一例 35 岁男性,患有难治性寻常型天疱疮和肺结核,接受度普利尤单抗治疗 10 周。通过 RNA 测序(RNA-seq)分析外周血单个核细胞(PBMCs)的 mRNA 表达,显示治疗后的基因表达变化。

结果

患者的皮肤病变在度普利尤单抗联合中等剂量糖皮质激素和静脉注射免疫球蛋白(IVIG)治疗后得到改善。在 PBMCs 中观察到炎症反应相关基因和 IL-17 信号通路相关基因下调。

结论

我们描述了一例难治性寻常型天疱疮和肺结核患者,联合使用度普利尤单抗作为附加治疗后疾病得到控制。度普利尤单抗可能对重症难治性寻常型天疱疮有益。

https://cdn.ncbi.nlm.nih.gov/pmc/blobs/a53c/8863860/d3a6ddcb5e00/fimmu-13-825796-g001.jpg

文献检索

告别复杂PubMed语法,用中文像聊天一样搜索,搜遍4000万医学文献。AI智能推荐,让科研检索更轻松。

立即免费搜索

文件翻译

保留排版,准确专业,支持PDF/Word/PPT等文件格式,支持 12+语言互译。

免费翻译文档

深度研究

AI帮你快速写综述,25分钟生成高质量综述,智能提取关键信息,辅助科研写作。

立即免费体验