• 文献检索
  • 文档翻译
  • 深度研究
  • 学术资讯
  • Suppr Zotero 插件Zotero 插件
  • 邀请有礼
  • 套餐&价格
  • 历史记录
应用&插件
Suppr Zotero 插件Zotero 插件浏览器插件Mac 客户端Windows 客户端微信小程序
定价
高级版会员购买积分包购买API积分包
服务
文献检索文档翻译深度研究API 文档MCP 服务
关于我们
关于 Suppr公司介绍联系我们用户协议隐私条款
关注我们

Suppr 超能文献

核心技术专利:CN118964589B侵权必究
粤ICP备2023148730 号-1Suppr @ 2026

文献检索

告别复杂PubMed语法,用中文像聊天一样搜索,搜遍4000万医学文献。AI智能推荐,让科研检索更轻松。

立即免费搜索

文件翻译

保留排版,准确专业,支持PDF/Word/PPT等文件格式,支持 12+语言互译。

免费翻译文档

深度研究

AI帮你快速写综述,25分钟生成高质量综述,智能提取关键信息,辅助科研写作。

立即免费体验

人脐带血来源的CD133⁺CD34⁺细胞通过血管保护和神经营养因子保护受X射线照射大鼠的视网膜内皮细胞和神经节细胞。

Human Umbilical Cord Blood-Derived CD133CD34 Cells Protect Retinal Endothelial Cells and Ganglion Cells in X-Irradiated Rats through Angioprotective and Neurotrophic Factors.

作者信息

Chen Siyu, Li Minghui, Sun Jianguo, Wang Dan, Weng Chuanhuang, Zeng Yuxiao, Li Yijian, Huo Shujia, Huang Xiaona, Li Shiying, Zou Ting, Xu Haiwei

机构信息

Southwest Hospital/Southwest Eye Hospital, Third Military Medical University (Army Medical University), Chongqing, China.

Key Lab of Visual Damage and Regeneration and Restoration of Chongqing, Chongqing, China.

出版信息

Front Cell Dev Biol. 2022 Feb 10;10:801302. doi: 10.3389/fcell.2022.801302. eCollection 2022.

DOI:10.3389/fcell.2022.801302
PMID:35223834
原文链接:https://pmc.ncbi.nlm.nih.gov/articles/PMC8866877/
Abstract

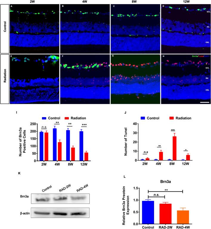
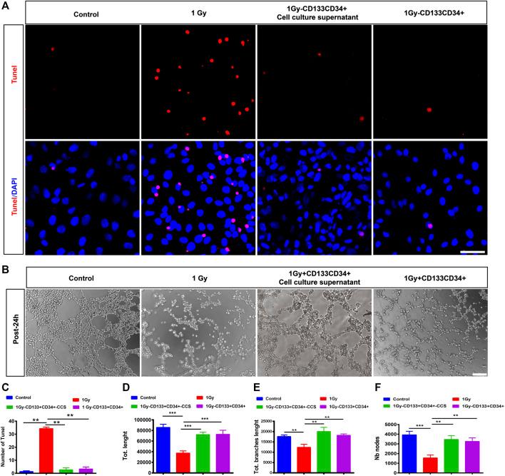
Radiation retinopathy (RR) is a common complication following radiation therapy of globe, head, and neck malignancies, and is characterized by microangiopathy, neuroretinopathy, and the irreversible loss of visual function. To date, there is no effective treatment for RR. Stem cells have been clinically used to treat retinal degeneration. CD133CD34 cells from human umbilical cord blood (-CD133CD34 cells), a subpopulation of hematopoietic stem cells, were applied to determine their protective efficacy on irradiated rat retinas. After X-ray irradiation on the retinas, rats were intravitreally injected with -CD133CD34 cells. Transplantation of -CD133CD34 cells prevented retinal dysfunction 2 weeks post-operation and lasted at least 8 weeks. CD133CD34 cells were distributed along the retinal vessel and migrated to the ganglion cell layer. Moreover, grafted CD133CD34 cells reduced the apoptosis of endothelial and ganglion cells in irradiated rats and increased the number of survived CD31 retinal endothelial cells and Brn3a ganglion cells at 2 and 4 weeks, respectively, post-operation. Co-culturing of CD133CD34 cells or supernatants with irradiated human retinal microvascular endothelial cells (hRECs) confirmed that CD133CD34 cells ameliorated hREC apoptosis caused by irradiation. Mechanistically, we found that angioprotective mediators and neurotrophic factors were secreted by CD133CD34 cells, which might attenuate irradiation-induced injury of retinal endothelial cells and ganglion cells. hUCB-CD133CD34 cell transplantation, as a novel treatment, protects retinal endothelial and ganglion cells of X-irradiated rat retinas, possibly through angioprotective and neurotrophic factors.

摘要

放射性视网膜病变(RR)是眼球、头部和颈部恶性肿瘤放射治疗后的常见并发症,其特征为微血管病变、神经视网膜病变以及视功能的不可逆丧失。迄今为止,RR尚无有效的治疗方法。干细胞已在临床上用于治疗视网膜变性。来自人脐带血的CD133CD34细胞(-CD133CD34细胞),即造血干细胞的一个亚群,被用于确定它们对受照射大鼠视网膜的保护效果。在对视网膜进行X射线照射后,给大鼠玻璃体内注射-CD133CD34细胞。-CD133CD34细胞移植在术后2周预防了视网膜功能障碍,且至少持续了8周。CD133CD34细胞沿视网膜血管分布并迁移至神经节细胞层。此外,移植的CD133CD34细胞减少了受照射大鼠内皮细胞和神经节细胞的凋亡,并分别在术后2周和4周增加了存活的CD31视网膜内皮细胞和Brn3a神经节细胞的数量。将CD133CD34细胞或其上清液与受照射的人视网膜微血管内皮细胞(hRECs)共培养证实CD133CD34细胞改善了照射引起的hREC凋亡。从机制上讲,我们发现CD133CD34细胞分泌血管保护介质和神经营养因子,这可能减轻照射诱导的视网膜内皮细胞和神经节细胞损伤。hUCB-CD133CD34细胞移植作为一种新的治疗方法,可能通过血管保护和神经营养因子保护X射线照射大鼠视网膜的内皮细胞和神经节细胞。

https://cdn.ncbi.nlm.nih.gov/pmc/blobs/0559/8866877/8229d1d02863/fcell-10-801302-g007.jpg
https://cdn.ncbi.nlm.nih.gov/pmc/blobs/0559/8866877/be03e28325ac/fcell-10-801302-g001.jpg
https://cdn.ncbi.nlm.nih.gov/pmc/blobs/0559/8866877/ebd0d2edfd6c/fcell-10-801302-g002.jpg
https://cdn.ncbi.nlm.nih.gov/pmc/blobs/0559/8866877/64eac013376c/fcell-10-801302-g003.jpg
https://cdn.ncbi.nlm.nih.gov/pmc/blobs/0559/8866877/681b4740967b/fcell-10-801302-g004.jpg
https://cdn.ncbi.nlm.nih.gov/pmc/blobs/0559/8866877/00f18c2c2b8e/fcell-10-801302-g005.jpg
https://cdn.ncbi.nlm.nih.gov/pmc/blobs/0559/8866877/b93870882deb/fcell-10-801302-g006.jpg
https://cdn.ncbi.nlm.nih.gov/pmc/blobs/0559/8866877/8229d1d02863/fcell-10-801302-g007.jpg
https://cdn.ncbi.nlm.nih.gov/pmc/blobs/0559/8866877/be03e28325ac/fcell-10-801302-g001.jpg
https://cdn.ncbi.nlm.nih.gov/pmc/blobs/0559/8866877/ebd0d2edfd6c/fcell-10-801302-g002.jpg
https://cdn.ncbi.nlm.nih.gov/pmc/blobs/0559/8866877/64eac013376c/fcell-10-801302-g003.jpg
https://cdn.ncbi.nlm.nih.gov/pmc/blobs/0559/8866877/681b4740967b/fcell-10-801302-g004.jpg
https://cdn.ncbi.nlm.nih.gov/pmc/blobs/0559/8866877/00f18c2c2b8e/fcell-10-801302-g005.jpg
https://cdn.ncbi.nlm.nih.gov/pmc/blobs/0559/8866877/b93870882deb/fcell-10-801302-g006.jpg
https://cdn.ncbi.nlm.nih.gov/pmc/blobs/0559/8866877/8229d1d02863/fcell-10-801302-g007.jpg

相似文献

1
Human Umbilical Cord Blood-Derived CD133CD34 Cells Protect Retinal Endothelial Cells and Ganglion Cells in X-Irradiated Rats through Angioprotective and Neurotrophic Factors.人脐带血来源的CD133⁺CD34⁺细胞通过血管保护和神经营养因子保护受X射线照射大鼠的视网膜内皮细胞和神经节细胞。
Front Cell Dev Biol. 2022 Feb 10;10:801302. doi: 10.3389/fcell.2022.801302. eCollection 2022.
2
Bone Marrow CD133 Stem Cells Ameliorate Visual Dysfunction in Streptozotocin-induced Diabetic Mice with Early Diabetic Retinopathy.骨髓 CD133 干细胞改善早期糖尿病视网膜病变的链脲佐菌素诱导糖尿病小鼠的视觉功能障碍。
Cell Transplant. 2018 Jun;27(6):916-936. doi: 10.1177/0963689718759463. Epub 2018 May 2.
3
Cotransplantation of human umbilical cord-derived mesenchymal stem cells and umbilical cord blood-derived CD34⁺ cells in a rabbit model of myocardial infarction.人脐带间充质干细胞与脐血来源 CD34⁺细胞共移植治疗兔心肌梗死。
Mol Cell Biochem. 2014 Feb;387(1-2):91-100. doi: 10.1007/s11010-013-1874-5. Epub 2013 Oct 29.
4
Human umbilical cord blood-derived CD34+ cells may attenuate spinal cord injury by stimulating vascular endothelial and neurotrophic factors.人脐带血来源的CD34+细胞可通过刺激血管内皮生长因子和神经营养因子来减轻脊髓损伤。
Shock. 2008 Jan;29(1):49-55. doi: 10.1097/shk.0b013e31805cddce.
5
Human umbilical cord blood-derived stromal cell, a new resource of feeder layer to expand human umbilical cord blood CD34+ cells in vitro.人脐带血来源的基质细胞,一种用于体外扩增人脐带血CD34+细胞的饲养层新来源。
Blood Cells Mol Dis. 2006 Mar-Apr;36(2):322-8. doi: 10.1016/j.bcmd.2005.12.036. Epub 2006 Feb 24.
6
Brain derived neurotrophic factor maintains Brn3a expression in axotomized rat retinal ganglion cells.脑源性神经营养因子维持大鼠视网膜神经节细胞中 Brn3a 的表达。
Exp Eye Res. 2011 Apr;92(4):260-7. doi: 10.1016/j.exer.2011.02.001. Epub 2011 Feb 16.
7
A comparison of CFU-GM, BFU-E and endothelial progenitor cells using ex vivo expansion of selected cord blood CD133(+) and CD34(+) cells.利用选定的脐血CD133(+)和CD34(+)细胞的体外扩增对集落形成单位-粒细胞巨噬细胞(CFU-GM)、爆式红系集落形成单位(BFU-E)和内皮祖细胞进行比较。
Cytotherapy. 2007;9(3):292-300. doi: 10.1080/14653240701247853.
8
Are purified or expanded cord blood-derived CD133+ cells better at improving cardiac function?纯化或扩增的脐带血源性 CD133+ 细胞是否更能改善心功能?
Exp Biol Med (Maywood). 2010 Jan;235(1):119-29. doi: 10.1258/ebm.2009.009194.
9
Therapeutic angiogenesis by transplantation of human embryonic stem cell-derived CD133+ endothelial progenitor cells for cardiac repair.人胚干细胞源性 CD133+内皮祖细胞移植治疗性血管生成修复心肌。
Regen Med. 2010 Mar;5(2):231-44. doi: 10.2217/rme.09.83.
10
Prenatal Maternal Physical Activity and Stem Cells in Umbilical Cord Blood.产前母体身体活动与脐带血中的干细胞
Med Sci Sports Exerc. 2016 Jan;48(1):82-9. doi: 10.1249/MSS.0000000000000731.

引用本文的文献

1
The association between circulating CD34+CD133+ endothelial progenitor cells and reduced risk of Alzheimer's disease in the Framingham Heart Study.弗雷明汉心脏研究中循环CD34+CD133+内皮祖细胞与阿尔茨海默病风险降低之间的关联。
Explor Med. 2024;5(2):193-214. doi: 10.37349/emed.2024.00216. Epub 2024 Apr 12.

本文引用的文献

1
MicroRNA-126 Attenuates the Effect of Chemokine CXCL8 on Proliferation, Migration, Apoptosis, and MAPK-Dependent Signaling Activity of Vascular Endothelial Cells Cultured in a Medium with High Glucose Concentration.微小 RNA-126 减轻趋化因子 CXCL8 在高糖浓度培养基中培养的血管内皮细胞增殖、迁移、凋亡和 MAPK 依赖性信号转导活性的作用。
Bull Exp Biol Med. 2021 May;171(2):202-207. doi: 10.1007/s10517-021-05195-3. Epub 2021 Jun 26.
2
Mechanisms of radiation-induced endothelium damage: Emerging models and technologies.辐射诱导内皮损伤的机制:新兴模型与技术
Radiother Oncol. 2021 May;158:21-32. doi: 10.1016/j.radonc.2021.02.007. Epub 2021 Feb 11.
3
Intravenous Infusion of Umbilical Cord Mesenchymal Stem Cells Maintains and Partially Improves Visual Function in Patients with Advanced Retinitis Pigmentosa.
静脉输注脐带间充质干细胞可维持并部分改善晚期视网膜色素变性患者的视功能。
Stem Cells Dev. 2020 Aug;29(16):1029-1037. doi: 10.1089/scd.2020.0037. Epub 2020 Jul 15.
4
Prevention and treatment of radiotherapy-induced side effects.放射治疗引起的副作用的预防与治疗。
Mol Oncol. 2020 Jul;14(7):1538-1554. doi: 10.1002/1878-0261.12750. Epub 2020 Jun 24.
5
Extracellular vesicles from human urine-derived stem cells inhibit glucocorticoid-induced osteonecrosis of the femoral head by transporting and releasing pro-angiogenic DMBT1 and anti-apoptotic TIMP1.人尿源干细胞分泌的细胞外囊泡通过转运和释放促血管生成的DMBT1和抗凋亡的TIMP1,抑制糖皮质激素诱导的股骨头坏死。
Acta Biomater. 2020 Jul 15;111:208-220. doi: 10.1016/j.actbio.2020.05.020. Epub 2020 May 22.
6
n-3 Fatty Acid and Its Metabolite 18-HEPE Ameliorate Retinal Neuronal Cell Dysfunction by Enhancing Müller BDNF in Diabetic Retinopathy.n-3 脂肪酸及其代谢产物 18-HEPE 通过增强糖尿病视网膜病变中 Müller BDNF 改善视网膜神经元细胞功能障碍。
Diabetes. 2020 Apr;69(4):724-735. doi: 10.2337/db19-0550. Epub 2020 Feb 5.
7
Effects of intravitreal injection of human CD34 bone marrow stem cells in a murine model of diabetic retinopathy.玻璃体腔注射人 CD34 骨髓干细胞对糖尿病视网膜病变小鼠模型的影响。
Exp Eye Res. 2020 Jan;190:107865. doi: 10.1016/j.exer.2019.107865. Epub 2019 Nov 1.
8
Hematopoietic stem cells: self-renewal and expansion.造血干细胞:自我更新与扩增
Curr Opin Hematol. 2019 Jul;26(4):258-265. doi: 10.1097/MOH.0000000000000506.
9
Human Mesenchymal Stem Cells Prevent Neurological Complications of Radiotherapy.人间充质干细胞可预防放疗的神经并发症。
Front Cell Neurosci. 2019 May 16;13:204. doi: 10.3389/fncel.2019.00204. eCollection 2019.
10
Ex Vivo Expansion of Hematopoietic Stem Cells from Human Umbilical Cord Blood-derived CD34+ Cells Using Valproic Acid.使用丙戊酸对人脐带血来源的CD34+细胞中的造血干细胞进行体外扩增。
J Vis Exp. 2019 Apr 11(146). doi: 10.3791/59532.