Suppr超能文献

长链非编码 RNA 通过靶向. 抑制角膜纤维化瘢痕形成。

The Long Noncoding RNA Inhibits Corneal Fibrosis Scar Formation by Targeting .

机构信息

Department of Inspection, The Medical Faculty of Qingdao University, Qingdao, China.

Department of Clinical Laboratory, The Affiliated Hospital of Qingdao University, Qingdao, China.

出版信息

DNA Cell Biol. 2022 Apr;41(4):400-409. doi: 10.1089/dna.2021.1034. Epub 2022 Mar 8.

Abstract

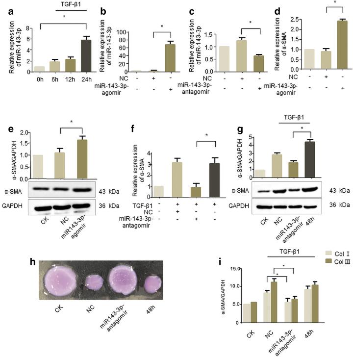
Corneal fibrosis is a complication of severe corneal injury, one of the major causes of vision loss. The formation of myofibroblasts has emerged as a key stimulative factor of corneal fibrosis. In the current study, we focused on the role of LINC00963 in regulating corneal fibrosis. Transforming growth factor β1 (TGF-β1) was used to induce human corneal stromal cells differentiating into corneal myofibroblasts, and the significant increase of α-smooth muscle actin (α-SMA) was verified by quantitative real-time PCR (qRT-PCR), western blot, and immunofluorescence, respectively. LINC00963 was identified to be one-half decreased compared with nonstimulated human corneal stromal cells, indicating that it might play a role in corneal fibrosis. Interestingly, overexpression of LINC00963 resulted in decreased formation of myofibroblasts indicating that it might exhibit an inhibiting effect. Moreover, bioinformatics tool was applied to predict the downstream target of LINC00963. We investigated that LINC00963 suppressed α-SMA induced by TGF-β1 in corneal fibroblasts, at least in part, by downregulating the expression of miR-143-3p. In addition, either LINC00963 promotion or miR-143-3p inhibition could significantly decrease myofibroblast contractility and collagen I and III secretion, which are the key to contribute to corneal fibrosis. Taken together, our study identified LINC00963 as a promising therapeutic target.

摘要

角膜纤维化是严重角膜损伤的并发症之一,是导致视力丧失的主要原因之一。肌成纤维细胞的形成已成为角膜纤维化的关键刺激因素。在本研究中,我们专注于 LINC00963 调节角膜纤维化的作用。转化生长因子β1(TGF-β1)用于诱导人角膜基质细胞分化为角膜肌成纤维细胞,通过定量实时 PCR(qRT-PCR)、western blot 和免疫荧光分别验证了α-平滑肌肌动蛋白(α-SMA)的显著增加。与未刺激的人角膜基质细胞相比,LINC00963 减少了一半,表明其可能在角膜纤维化中发挥作用。有趣的是,LINC00963 的过表达导致肌成纤维细胞形成减少,表明其可能表现出抑制作用。此外,还应用了生物信息学工具来预测 LINC00963 的下游靶标。我们研究了 LINC00963 通过下调 miR-143-3p 的表达抑制 TGF-β1 诱导的角膜成纤维细胞中 α-SMA 的表达。此外,LINC00963 的促进或 miR-143-3p 的抑制均可显著降低肌成纤维细胞的收缩性和胶原 I 和 III 的分泌,这是导致角膜纤维化的关键。总之,我们的研究确定了 LINC00963 是一个有前途的治疗靶点。

https://cdn.ncbi.nlm.nih.gov/pmc/blobs/f1f9/9063159/e27863a15b22/dna.2021.1034_figure1.jpg

文献AI研究员

20分钟写一篇综述,助力文献阅读效率提升50倍。

立即体验

用中文搜PubMed

大模型驱动的PubMed中文搜索引擎

马上搜索

文档翻译

学术文献翻译模型,支持多种主流文档格式。

立即体验