Suppr超能文献

比较基因组分析揭示了纤毛原生生物基因大小染色体上的调控元件。

Comparative Genome Analysis Reveals -Regulatory Elements on Gene-Sized Chromosomes of Ciliated Protists.

作者信息

Zheng Weibo, Dou Huan, Li Chao, Al-Farraj Saleh A, Byerly Adam, Stover Naomi A, Song Weibo, Chen Xiao, Li Lifang

机构信息

Laboratory of Marine Protozoan Biodiversity and Evolution, Marine College, Shandong University, Weihai, China.

School of Life Sciences, Ludong University, Yantai, China.

出版信息

Front Microbiol. 2022 Feb 21;13:775646. doi: 10.3389/fmicb.2022.775646. eCollection 2022.

Abstract

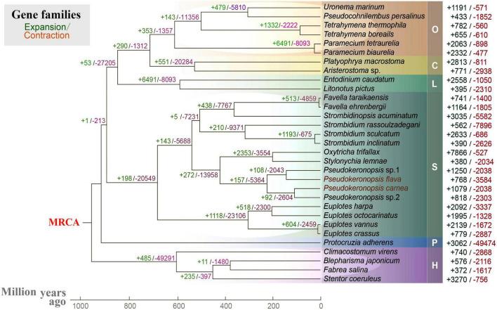
Gene-sized chromosomes are a distinct feature of the macronuclear genome in ciliated protists known as spirotrichs. These nanochromosomes are often only several kilobase pairs long and contain a coding region for a single gene. However, the ways in which transcription is regulated on nanochromosomes is still largely unknown. Here, we generated macronuclear genome assemblies for two species of ciliates to better understand transcription regulation on gene-sized chromosomes. We searched within the short subtelomeric regions for potential -regulatory elements and identified distinct AT-rich sequences conserved in both species, at both the 5' and 3' end of each gene. We further acquired transcriptomic data for these species, which showed the 5' -regulatory element is associated with active gene expression. Gene family evolution analysis suggests nanochromosomes in spirotrichs may originated approximately 900 million years ago. Together our comparative genomic analyses reveal novel insights into the biological roles of -regulatory elements on gene-sized chromosomes.

摘要

基因大小的染色体是纤毛原生生物中称为螺旋毛纲生物的大核基因组的一个显著特征。这些纳米染色体通常只有几千个碱基对长,并且包含单个基因的编码区。然而,纳米染色体上转录调控的方式在很大程度上仍然未知。在这里,我们生成了两种纤毛虫的大核基因组组装体,以更好地理解基因大小染色体上的转录调控。我们在短的亚端粒区域内搜索潜在的调控元件,并在每个基因的5'和3'端鉴定出两种物种中都保守的不同的富含AT的序列。我们进一步获取了这些物种的转录组数据,结果表明5'调控元件与活跃的基因表达相关。基因家族进化分析表明,螺旋毛纲生物中的纳米染色体可能起源于大约9亿年前。我们的比较基因组分析共同揭示了对基因大小染色体上调控元件生物学作用的新见解。

https://cdn.ncbi.nlm.nih.gov/pmc/blobs/be23/8899921/6bdc6b1c641f/fmicb-13-775646-g001.jpg

文献AI研究员

20分钟写一篇综述,助力文献阅读效率提升50倍。

立即体验

用中文搜PubMed

大模型驱动的PubMed中文搜索引擎

马上搜索

文档翻译

学术文献翻译模型,支持多种主流文档格式。

立即体验