Shaker Mohammed R, Kahtan Amna, Prasad Renuka, Lee Ju-Hyun, Pietrogrande Giovanni, Leeson Hannah C, Sun Woong, Wolvetang Ernst J, Slonchak Andrii
Australian Institute for Bioengineering and Nanotechnology, The University of Queensland, Brisbane, QLD, Australia.
St Cloud Technical & Community College, St Cloud, MN, United States.
Front Cell Dev Biol. 2022 Feb 21;10:803061. doi: 10.3389/fcell.2022.803061. eCollection 2022.
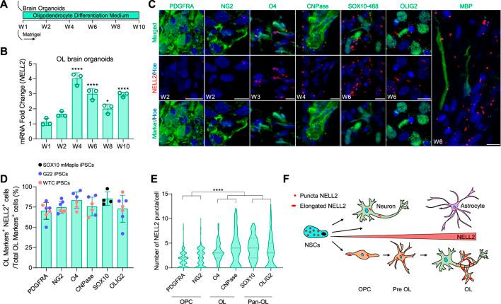
Neural epidermal growth factor-like like 2 (NELL2) is a cytoplasmic and secreted glycosylated protein with six epidermal growth factor-like domains. In animal models, NELL2 is predominantly expressed in neural tissues where it regulates neuronal differentiation, polarization, and axon guidance, but little is known about the role of NELL2 in human brain development. In this study, we show that rostral neural stem cells (rNSC) derived from human-induced pluripotent stem cell (hiPSC) exhibit particularly strong expression and that NELL2 protein is enriched at the apical side of neural rosettes in hiPSC-derived brain organoids. Following differentiation of human rostral NSC into neurons, NELL2 remains robustly expressed but changes its subcellular localization from >20 small cytoplasmic foci in NSC to one-five large peri-nuclear puncta per neuron. Unexpectedly, we discovered that in human brain organoids, NELL2 is readily detectable in the oligodendroglia and that the number of NELL2 puncta increases as oligodendrocytes mature. Artificial intelligence-based machine learning further predicts a strong association of NELL2 with multiple human white matter diseases, suggesting that NELL2 may possess yet unexplored roles in regulating oligodendrogenesis and/or myelination during human cortical development and maturation.
神经表皮生长因子样蛋白2(NELL2)是一种具有六个表皮生长因子样结构域的胞质和分泌型糖蛋白。在动物模型中,NELL2主要在神经组织中表达,在那里它调节神经元的分化、极化和轴突导向,但关于NELL2在人类大脑发育中的作用知之甚少。在本研究中,我们发现源自人诱导多能干细胞(hiPSC)的吻侧神经干细胞(rNSC)表现出特别强的表达,并且NELL2蛋白在hiPSC来源的脑类器官的神经玫瑰花结的顶端富集。在人类吻侧NSC分化为神经元后,NELL2仍然强烈表达,但它的亚细胞定位从NSC中>20个小的胞质病灶变为每个神经元1-5个大的核周斑点。出乎意料的是,我们发现在人类脑类器官中,少突胶质细胞中很容易检测到NELL2,并且随着少突胶质细胞的成熟,NELL2斑点的数量增加。基于人工智能的机器学习进一步预测NELL2与多种人类白质疾病有很强的关联,这表明NELL2在人类皮质发育和成熟过程中调节少突胶质细胞生成和/或髓鞘形成方面可能具有尚未被探索的作用。