Suppr超能文献

新辅助化疗后基质肿瘤浸润淋巴细胞(TIL)与三阴性乳腺癌患者生存率之间的负相关关系。该三阴性乳腺癌患者接受了剂量密集、强度大的新辅助化疗。

Negative Relationship between Post-Treatment Stromal Tumor-Infiltrating Lymphocyte (TIL) and Survival in Triple-Negative Breast Cancer Patients Treated with Dose-Dense Dose-Intense NeoAdjuvant Chemotherapy.

作者信息

Giacchetti Sylvie, Faucheux Lilith, Gardair Charlotte, Cuvier Caroline, de Roquancourt Anne, Campedel Luca, Groheux David, de Bazelaire Cedric, Lehmann-Che Jacqueline, Miquel Catherine, Cahen Doidy Laurence, Amellou Malika, Madelaine Isabelle, Reyal Fabien, Someil Laetitia, Hocini Hamid, Hennequin Christophe, Teixeira Luis, Espié Marc, Chevret Sylvie, Soumelis Vassili, Hamy Anne-Sophie

机构信息

Breast Disease Unit (Sénopole), AP-HP, Hôpital Saint-Louis, F-75010 Paris, France.

ECSTRRA Team, Statistic and Epidemiologic Research Center, INSERM UMR-1153, Université de Paris, F-75010 Paris, France.

出版信息

Cancers (Basel). 2022 Mar 4;14(5):1331. doi: 10.3390/cancers14051331.

Abstract

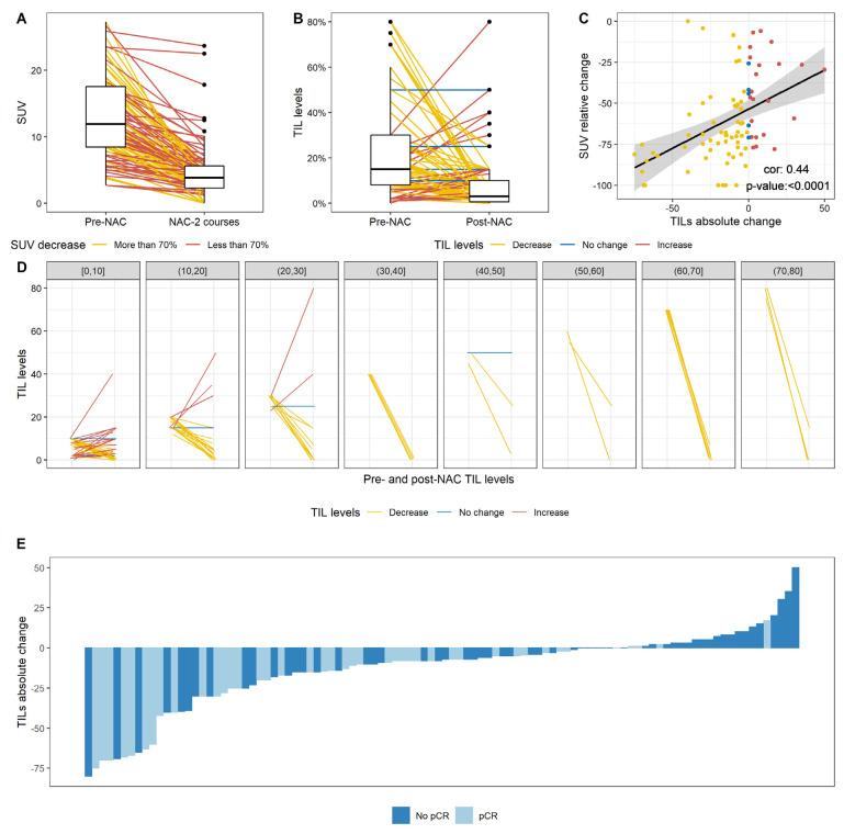
Background: Patients with triple-negative breast cancers (TNBC) have a poor prognosis unless a pathological complete response (pCR) is achieved after neoadjuvant chemotherapy (NAC). Few studies have analyzed changes in TIL levels following dose-dense dose-intense (dd-di) NAC. Patients and methods: From 2009 to 2018, 117 patients with TNBC received dd-di NAC at our institution. We aimed to identify factors associated with pre- and post-NAC TIL levels, and oncological outcomes relapse-free survival (RFS), and overall survival (OS). Results: Median pre-NAC and post-NAC TIL levels were 15% and 3%, respectively. Change in TIL levels with treatment was significantly correlated with metabolic response (SUV) and pCR. High post-NAC TIL levels were associated with a weak metabolic response after two cycles of NAC, with the presence of residual disease and nodal involvement at NAC completion. In multivariate analyses, high post-NAC TIL levels independently predicted poor RFS and poor OS (HR = 1.4 per 10% increment, 95%CI (1.1; 1.9) p = 0.014 and HR = 1.8 per 10% increment 95%CI (1.3−2.3), p < 0.0001, respectively). Conclusion: Our results suggest that TNBC patients with TIL enrichment after NAC are at higher risk of relapse. These patients are potential candidates for adjuvant treatment, such as immunotherapy, in clinical trials.

摘要

背景

三阴性乳腺癌(TNBC)患者预后较差,除非在新辅助化疗(NAC)后实现病理完全缓解(pCR)。很少有研究分析剂量密集型剂量强化(dd - di)NAC后肿瘤浸润淋巴细胞(TIL)水平的变化。

患者和方法

2009年至2018年,117例TNBC患者在我们机构接受了dd - di NAC。我们旨在确定与NAC前后TIL水平、肿瘤学结局无复发生存期(RFS)和总生存期(OS)相关的因素。

结果

NAC前和NAC后TIL水平的中位数分别为15%和3%。TIL水平随治疗的变化与代谢反应(SUV)和pCR显著相关。NAC后TIL水平高与NAC两个周期后代谢反应弱、NAC结束时存在残留疾病和淋巴结受累有关。在多变量分析中,NAC后TIL水平高独立预测RFS差和OS差(每增加10%,HR = 1.4,95%CI(1.1;1.9),p = 0.014;每增加10%,HR = 1.8,95%CI(1.3 - 2.3),p < 0.0001)。

结论

我们的结果表明,NAC后TIL富集的TNBC患者复发风险更高。这些患者是临床试验中辅助治疗(如免疫治疗)的潜在候选者。

https://cdn.ncbi.nlm.nih.gov/pmc/blobs/cb1b/8909288/33d64b99f103/cancers-14-01331-g001.jpg

文献检索

告别复杂PubMed语法,用中文像聊天一样搜索,搜遍4000万医学文献。AI智能推荐,让科研检索更轻松。

立即免费搜索

文件翻译

保留排版,准确专业,支持PDF/Word/PPT等文件格式,支持 12+语言互译。

免费翻译文档

深度研究

AI帮你快速写综述,25分钟生成高质量综述,智能提取关键信息,辅助科研写作。

立即免费体验