Adun Humphrey, Wole-Osho Ifeoluwa, Okonkwo Eric C, Ruwa Tonderai, Agwa Terfa, Onochie Kenechi, Ukwu Henry, Bamisile Olusola, Dagbasi Mustafa
Energy Systems Engineering Department, Cyprus International University, Mersin 10, Haspolat-Lefkosa, Turkey.
Division of Sustainable Development, College of Science and Engineering, Hamad Bin Khalifa University, Qatar Foundation, Education City, Doha, Qatar.
Neural Comput Appl. 2022;34(13):11233-11254. doi: 10.1007/s00521-022-07038-2. Epub 2022 Mar 11.
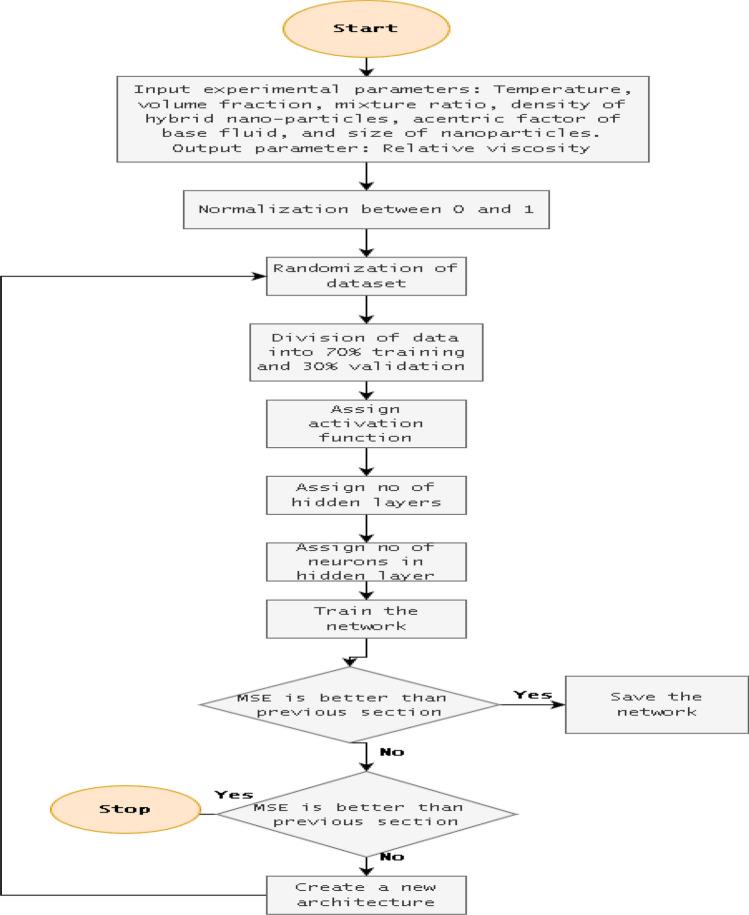
Solar energy technologies represent a viable alternative to fossil fuels for meeting increasing global energy demands. However, to increase the production of solar technologies in the global energy mix, the cost of production should be as competitive as other sources. This study focuses on the implementation of machine learning for estimating the thermophysical properties of nanofluids for nanofluid-based solar energy technologies as this would make the synthesis of nanofluids cost-effective. The prediction of thermal conductivity has gained a lot of research attention, whereas, the viscosity of nanofluids has less concentration of studies. The accurate prediction of the viscosity of hybrid nanofluids is important in estimating the heat transfer performance of nanofluids as regards their pump power requirements and convective heat transfer coefficient in several applications. The rigor of experimentations of hybrid nanofluids has necessitated the need for developing efficient and robust machine learning models for accurately estimating the viscosity of hybrid nanofluids for solar applications. Several studies were aimed at developing a predictive model for the viscosity of nanofluids; however, these models are limited to specific types of nanofluids. This study is aimed at developing a robust machine learning algorithm for predicting the viscosity of several hybrid nanofluids from reliable experimental data (700 datasets) culled from literature. This study implements a novel optimizable Gaussian process regression (O-GPR), which have not been previously used in this area, and compares the result with other commonly used machine learning algorithms like, Boosted tree regression (BTR), Artificial neural network (ANN), support vector regression (SVR), to accurately predict the viscosity of a wide range of Newtonian-based hybrid nanofluid. The input parameters used in training the machine learning models were temperature (T), volume fraction (VF), the acentric factor of the base fluid (ACF), nanoparticle size (NS), and nanoparticle density (ND). The prediction performance of the machine learning algorithms was tested using statistical metrics and was compared with theoretical models. The O-GPR model showed superior predictive performance with an of 0.999998 and an of 0.0002552. The study conclusively states that the high accuracy prediction of thermophysical properties of nanofluid using robust machine learning models makes the design of nanofluid-based solar energy technologies more cost-effective.
太阳能技术是满足全球不断增长的能源需求的一种可行的化石燃料替代方案。然而,为了在全球能源结构中增加太阳能技术的产量,其生产成本应与其他能源具有竞争力。本研究聚焦于运用机器学习来估算基于纳米流体的太阳能技术中纳米流体的热物理性质,因为这将使纳米流体的合成具有成本效益。热导率的预测已受到大量研究关注,而纳米流体粘度方面的研究较少。准确预测混合纳米流体的粘度对于估算纳米流体在多种应用中的泵功率需求和对流换热系数方面的传热性能至关重要。混合纳米流体实验的严格性使得有必要开发高效且稳健的机器学习模型,以准确估算用于太阳能应用的混合纳米流体的粘度。多项研究旨在开发纳米流体粘度的预测模型;然而,这些模型仅限于特定类型的纳米流体。本研究旨在从文献中挑选的可靠实验数据(700个数据集)出发,开发一种用于预测多种混合纳米流体粘度的稳健机器学习算法。本研究采用了一种此前未在该领域使用过的新型可优化高斯过程回归(O - GPR),并将结果与其他常用机器学习算法(如提升树回归(BTR)、人工神经网络(ANN)、支持向量回归(SVR))进行比较,以准确预测多种基于牛顿流体的混合纳米流体的粘度。用于训练机器学习模型的输入参数为温度(T)、体积分数(VF)、基础流体的偏心因子(ACF)、纳米颗粒尺寸(NS)和纳米颗粒密度(ND)。使用统计指标测试了机器学习算法的预测性能,并与理论模型进行了比较。O - GPR模型显示出卓越的预测性能,决定系数为0.999998,均方根误差为0.0002552。该研究最终指出,使用稳健的机器学习模型对纳米流体热物理性质进行高精度预测,使得基于纳米流体的太阳能技术设计更具成本效益。