• 文献检索
  • 文档翻译
  • 深度研究
  • 学术资讯
  • Suppr Zotero 插件Zotero 插件
  • 邀请有礼
  • 套餐&价格
  • 历史记录
应用&插件
Suppr Zotero 插件Zotero 插件浏览器插件Mac 客户端Windows 客户端微信小程序
定价
高级版会员购买积分包购买API积分包
服务
文献检索文档翻译深度研究API 文档MCP 服务
关于我们
关于 Suppr公司介绍联系我们用户协议隐私条款
关注我们

Suppr 超能文献

核心技术专利:CN118964589B侵权必究
粤ICP备2023148730 号-1Suppr @ 2026

文献检索

告别复杂PubMed语法,用中文像聊天一样搜索,搜遍4000万医学文献。AI智能推荐,让科研检索更轻松。

立即免费搜索

文件翻译

保留排版,准确专业,支持PDF/Word/PPT等文件格式,支持 12+语言互译。

免费翻译文档

深度研究

AI帮你快速写综述,25分钟生成高质量综述,智能提取关键信息,辅助科研写作。

立即免费体验

健康儿童和老年人鼻腔上皮培养物的结构和功能与年龄的相关性差异。

Age-Related Differences in Structure and Function of Nasal Epithelial Cultures From Healthy Children and Elderly People.

机构信息

Department of Pediatric Respiratory Medicine, Immunology and Critical Care Medicine, Chariteí - Universitaätsmedizin Berlin, Berlin, Germany.

German Center for Lung Research (DZL), Associated Partner Site, Berlin, Germany.

出版信息

Front Immunol. 2022 Feb 28;13:822437. doi: 10.3389/fimmu.2022.822437. eCollection 2022.

DOI:10.3389/fimmu.2022.822437
PMID:35296085
原文链接:https://pmc.ncbi.nlm.nih.gov/articles/PMC8918506/
Abstract

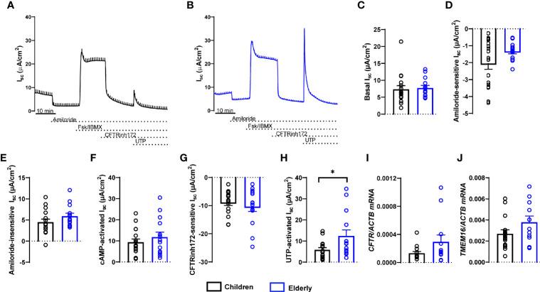
The nasal epithelium represents the first line of defense against inhaled pathogens, allergens, and irritants and plays a key role in the pathogenesis of a spectrum of acute and chronic airways diseases. Despite age-dependent clinical phenotypes triggered by these noxious stimuli, little is known about how aging affects the structure and function of the airway epithelium that is crucial for lung homeostasis and host defense. The aim of this study was therefore to determine age-related differences in structural and functional properties of primary nasal epithelial cultures from healthy children and non-smoking elderly people. To achieve this goal, highly differentiated nasal epithelial cultures were established from nasal brushes at air-liquid interface and used to study epithelial cell type composition, mucin (MUC5AC and MUC5B) expression, and ion transport properties. Furthermore, we determined age-dependent molecular signatures using global proteomic analysis. We found lower numeric densities of ciliated cells and higher levels of MUC5AC expression in cultures from children vs. elderly people. Bioelectric studies showed no differences in basal ion transport properties, ENaC-mediated sodium absorption, or CFTR-mediated chloride transport, but detected decreased calcium-activated TMEM16A-mediated chloride secretory responses in cultures from children vs. elderly people. Proteome analysis identified distinct age-dependent molecular signatures associated with ciliation and mucin biosynthesis, as well as other pathways implicated in aging. Our data identified intrinsic, age-related differences in structure and function of the nasal epithelium and provide a basis for further studies on the role of these findings in age-dependent airways disease phenotypes observed with a spectrum of respiratory infections and other noxious stimuli.

摘要

鼻上皮是抵御吸入性病原体、过敏原和刺激物的第一道防线,在一系列急、慢性气道疾病的发病机制中起着关键作用。尽管这些有害刺激物会引发与年龄相关的临床表型,但人们对衰老如何影响气道上皮的结构和功能知之甚少,而气道上皮对肺稳态和宿主防御至关重要。因此,本研究旨在确定健康儿童和不吸烟老年人的鼻上皮原代培养物的结构和功能特性是否存在年龄相关性差异。为了实现这一目标,我们在气液界面下从鼻刷中建立了高度分化的鼻上皮培养物,并用于研究上皮细胞类型组成、粘蛋白(MUC5AC 和 MUC5B)表达和离子转运特性。此外,我们还使用全蛋白质组分析确定了年龄依赖性的分子特征。我们发现,与老年人相比,儿童的纤毛细胞数量密度较低,MUC5AC 表达水平较高。生物电化学研究表明,基础离子转运特性、ENaC 介导的钠吸收或 CFTR 介导的氯转运无差异,但检测到儿童的培养物中钙激活 TMEM16A 介导的氯分泌反应降低。蛋白质组分析确定了与纤毛形成和粘蛋白生物合成以及其他与衰老相关的途径相关的独特的年龄依赖性分子特征。我们的数据确定了鼻上皮结构和功能的内在、年龄相关性差异,并为进一步研究这些发现与一系列呼吸道感染和其他有害刺激物引起的与年龄相关的气道疾病表型的关系提供了基础。

https://cdn.ncbi.nlm.nih.gov/pmc/blobs/2a49/8918506/d200060b7b2f/fimmu-13-822437-g004.jpg
https://cdn.ncbi.nlm.nih.gov/pmc/blobs/2a49/8918506/99f71d498bb4/fimmu-13-822437-g001.jpg
https://cdn.ncbi.nlm.nih.gov/pmc/blobs/2a49/8918506/ae0302f0652d/fimmu-13-822437-g002.jpg
https://cdn.ncbi.nlm.nih.gov/pmc/blobs/2a49/8918506/960f894d84eb/fimmu-13-822437-g003.jpg
https://cdn.ncbi.nlm.nih.gov/pmc/blobs/2a49/8918506/d200060b7b2f/fimmu-13-822437-g004.jpg
https://cdn.ncbi.nlm.nih.gov/pmc/blobs/2a49/8918506/99f71d498bb4/fimmu-13-822437-g001.jpg
https://cdn.ncbi.nlm.nih.gov/pmc/blobs/2a49/8918506/ae0302f0652d/fimmu-13-822437-g002.jpg
https://cdn.ncbi.nlm.nih.gov/pmc/blobs/2a49/8918506/960f894d84eb/fimmu-13-822437-g003.jpg
https://cdn.ncbi.nlm.nih.gov/pmc/blobs/2a49/8918506/d200060b7b2f/fimmu-13-822437-g004.jpg

相似文献

1
Age-Related Differences in Structure and Function of Nasal Epithelial Cultures From Healthy Children and Elderly People.健康儿童和老年人鼻腔上皮培养物的结构和功能与年龄的相关性差异。
Front Immunol. 2022 Feb 28;13:822437. doi: 10.3389/fimmu.2022.822437. eCollection 2022.
2
Chronic rhinosinusitis with nasal polyps is associated with impaired TMEM16A-mediated epithelial chloride secretion.伴有鼻息肉的慢性鼻-鼻窦炎与 TMEM16A 介导的上皮氯离子分泌受损有关。
J Allergy Clin Immunol. 2021 Jun;147(6):2191-2201.e2. doi: 10.1016/j.jaci.2021.02.008. Epub 2021 Feb 17.
3
Correlating genotype with phenotype using CFTR-mediated whole-cell Cl currents in human nasal epithelial cells.利用人鼻上皮细胞中CFTR介导的全细胞氯离子电流将基因型与表型相关联。
J Physiol. 2022 Mar;600(6):1515-1531. doi: 10.1113/JP282143. Epub 2021 Dec 8.
4
Regulation of MUC5AC mucin secretion and airway surface liquid metabolism by IL-1beta in human bronchial epithelia.白细胞介素-1β对人支气管上皮细胞中MUC5AC黏蛋白分泌和气道表面液体代谢的调节作用
Am J Physiol Lung Cell Mol Physiol. 2004 Feb;286(2):L320-30. doi: 10.1152/ajplung.00440.2002. Epub 2003 Oct 3.
5
Characterization of pediatric cystic fibrosis airway epithelial cell cultures at the air-liquid interface obtained by non-invasive nasal cytology brush sampling.经无创性鼻细胞学刷采样获取的气道液-气界面小儿囊性纤维化气道上皮细胞培养的特性。
Respir Res. 2017 Dec 28;18(1):215. doi: 10.1186/s12931-017-0706-7.
6
Role of IFN-γ, IL-13, and IL-17 on mucociliary differentiation of nasal epithelial cells in chronic rhinosinusitis with nasal polyps.干扰素-γ、白细胞介素-13和白细胞介素-17在伴鼻息肉慢性鼻-鼻窦炎鼻黏膜上皮细胞黏液纤毛分化中的作用
Clin Exp Allergy. 2016 Mar;46(3):449-60. doi: 10.1111/cea.12644.
7
Murine tracheal and nasal septal epithelium for air-liquid interface cultures: a comparative study.用于气液界面培养的小鼠气管和鼻中隔上皮:一项比较研究。
Am J Rhinol. 2007 Sep-Oct;21(5):533-7. doi: 10.2500/ajr.2007.21.3068.
8
TMEM16A-Mediated Mucin Secretion in IL-13-Induced Nasal Epithelial Cells From Chronic Rhinosinusitis Patients.TMEM16A 介导的白细胞介素 13 诱导的慢性鼻-鼻窦炎患者鼻黏膜上皮细胞黏蛋白分泌
Allergy Asthma Immunol Res. 2015 Jul;7(4):367-75. doi: 10.4168/aair.2015.7.4.367. Epub 2015 Mar 5.
9
Exposure to cigarette smoke condensate reduces calcium activated chloride channel transport in primary sinonasal epithelial cultures.暴露于香烟烟雾冷凝物会降低原代鼻腔鼻窦上皮细胞培养物中钙激活氯离子通道的转运。
Laryngoscope. 2010 Jul;120(7):1465-9. doi: 10.1002/lary.20930.
10
Resveratrol ameliorates abnormalities of fluid and electrolyte secretion in a hypoxia-Induced model of acquired CFTR deficiency.白藜芦醇可改善缺氧诱导的获得性囊性纤维化跨膜传导调节因子(CFTR)缺乏模型中的液体和电解质分泌异常。
Laryngoscope. 2015 Oct;125 Suppl 7(0 7):S1-S13. doi: 10.1002/lary.25335. Epub 2015 May 6.

引用本文的文献

1
Airway Epithelial SARS-CoV-2 Infectious and Repair Responses: Relationships to Age, Sex, and Post-COVID Pulmonary Syndromes.气道上皮细胞对严重急性呼吸综合征冠状病毒2的感染与修复反应:与年龄、性别及新冠后肺部综合征的关系
bioRxiv. 2025 Jul 17:2025.07.17.663733. doi: 10.1101/2025.07.17.663733.
2
Advances in Molecular Research of Tracheobronchial Tree Aging: A Systematic Review.气管支气管树老化的分子研究进展:一项系统综述
Int J Mol Sci. 2025 May 27;26(11):5128. doi: 10.3390/ijms26115128.
3
Progress of personalized medicine of cystic fibrosis in the times of efficient CFTR modulators.

本文引用的文献

1
Pre-activated antiviral innate immunity in the upper airways controls early SARS-CoV-2 infection in children.上呼吸道预先激活的抗病毒先天免疫可控制儿童早期 SARS-CoV-2 感染。
Nat Biotechnol. 2022 Mar;40(3):319-324. doi: 10.1038/s41587-021-01037-9. Epub 2021 Aug 18.
2
Congenital Deletion of in Lung Epithelial Cells Causes Progressive Alveolitis and Pulmonary Fibrosis in Neonatal Mice.先天性肺上皮细胞缺失导致新生小鼠进行性肺泡炎和肺纤维化。
Int J Mol Sci. 2021 Jun 7;22(11):6146. doi: 10.3390/ijms22116146.
3
Chronic rhinosinusitis with nasal polyps is associated with impaired TMEM16A-mediated epithelial chloride secretion.
高效CFTR调节剂时代囊性纤维化个性化医疗的进展
Mol Cell Pediatr. 2025 May 5;12(1):6. doi: 10.1186/s40348-025-00194-0.
4
The potentiator ivacaftor is essential for pharmacological restoration of F508del-CFTR function and mucociliary clearance in cystic fibrosis.增效剂依伐卡托对于恢复囊性纤维化中F508del-CFTR功能和黏液纤毛清除功能的药理学作用至关重要。
JCI Insight. 2025 Apr 22;10(10). doi: 10.1172/jci.insight.187951. eCollection 2025 May 22.
5
Transcriptional analysis of primary ciliary dyskinesia airway cells reveals a dedicated cilia glutathione pathway.原发性纤毛运动障碍气道细胞的转录组分析揭示了一种特有的纤毛谷胱甘肽途径。
JCI Insight. 2024 Jul 23;9(17):e180198. doi: 10.1172/jci.insight.180198.
6
Impact of age on pneumococcal colonization of the nasopharynx and oral cavity: an ecological perspective.年龄对鼻咽部和口腔肺炎球菌定植的影响:生态学视角
ISME Commun. 2024 Jan 12;4(1):ycae002. doi: 10.1093/ismeco/ycae002. eCollection 2024 Jan.
7
Impact of long-term nasal airflow deprivation on sinonasal structures and chronic rhinosinusitis in total laryngectomy patients.全喉切除术患者长期鼻气流剥夺对鼻窦结构和慢性鼻窦炎的影响
Laryngoscope Investig Otolaryngol. 2024 Jan 17;9(1):e1214. doi: 10.1002/lio2.1214. eCollection 2024 Feb.
8
Personalized CFTR Modulator Therapy for and Homozygous Patients with Cystic Fibrosis.囊性纤维化跨膜传导调节因子个体化调节剂治疗和纯合子患者。
Int J Mol Sci. 2023 Aug 2;24(15):12365. doi: 10.3390/ijms241512365.
9
RECAST: Study protocol for an observational study for the understanding of the increased REsilience of Children compared to Adults in SARS-CoV-2 infecTion.RECAST:一项观察性研究的研究方案,旨在了解儿童在 SARS-CoV-2 感染中比成人具有更高的恢复力。
BMJ Open. 2023 Apr 17;13(4):e065221. doi: 10.1136/bmjopen-2022-065221.
伴有鼻息肉的慢性鼻-鼻窦炎与 TMEM16A 介导的上皮氯离子分泌受损有关。
J Allergy Clin Immunol. 2021 Jun;147(6):2191-2201.e2. doi: 10.1016/j.jaci.2021.02.008. Epub 2021 Feb 17.
4
Regulation of immune responses by the airway epithelial cell landscape.气道上皮细胞景观调节免疫反应。
Nat Rev Immunol. 2021 Jun;21(6):347-362. doi: 10.1038/s41577-020-00477-9. Epub 2021 Jan 13.
5
diaPASEF: parallel accumulation-serial fragmentation combined with data-independent acquisition.diaPASEF:平行累积-串联碎片化与数据非依赖性采集的组合。
Nat Methods. 2020 Dec;17(12):1229-1236. doi: 10.1038/s41592-020-00998-0. Epub 2020 Nov 30.
6
Energy sources that fuel metabolic processes in protruding finger-like organelles.为突出的指状细胞器内的代谢过程提供燃料的能源。
FEBS J. 2021 Jun;288(12):3799-3812. doi: 10.1111/febs.15620. Epub 2020 Dec 28.
7
A Single-Cell Atlas of the Human Healthy Airways.人类健康气道单细胞图谱
Am J Respir Crit Care Med. 2020 Dec 15;202(12):1636-1645. doi: 10.1164/rccm.201911-2199OC.
8
The transcriptional signature associated with human motile cilia.与人类游动性纤毛相关的转录特征。
Sci Rep. 2020 Jul 2;10(1):10814. doi: 10.1038/s41598-020-66453-4.
9
Conditional deletion of Nedd4-2 in lung epithelial cells causes progressive pulmonary fibrosis in adult mice.肺上皮细胞中 Nedd4-2 的条件性缺失导致成年小鼠进行性肺纤维化。
Nat Commun. 2020 Apr 24;11(1):2012. doi: 10.1038/s41467-020-15743-6.
10
Automated sample preparation with SP3 for low-input clinical proteomics.使用 SP3 进行自动化样本制备以进行低投入临床蛋白质组学研究。
Mol Syst Biol. 2020 Jan;16(1):e9111. doi: 10.15252/msb.20199111.