• 文献检索
  • 文档翻译
  • 深度研究
  • 学术资讯
  • Suppr Zotero 插件Zotero 插件
  • 邀请有礼
  • 套餐&价格
  • 历史记录
应用&插件
Suppr Zotero 插件Zotero 插件浏览器插件Mac 客户端Windows 客户端微信小程序
定价
高级版会员购买积分包购买API积分包
服务
文献检索文档翻译深度研究API 文档MCP 服务
关于我们
关于 Suppr公司介绍联系我们用户协议隐私条款
关注我们

Suppr 超能文献

核心技术专利:CN118964589B侵权必究
粤ICP备2023148730 号-1Suppr @ 2026

文献检索

告别复杂PubMed语法,用中文像聊天一样搜索,搜遍4000万医学文献。AI智能推荐,让科研检索更轻松。

立即免费搜索

文件翻译

保留排版,准确专业,支持PDF/Word/PPT等文件格式,支持 12+语言互译。

免费翻译文档

深度研究

AI帮你快速写综述,25分钟生成高质量综述,智能提取关键信息,辅助科研写作。

立即免费体验

miR-376a-3p 通过靶向 MT1X 增加急性髓系白血病细胞凋亡。

MiR-376a-3p increases cell apoptosis in acute myeloid leukemia by targeting MT1X.

机构信息

Department of Hematology, Tongji Hospital, Tongji Medical College, Huazhong University of Science and Technology, Wuhan, Hubei, China.

Department of Hematology, Xinyang Hospital Affiliated to Zhengzhou University, Xinyang, Henan, China.

出版信息

Cancer Biol Ther. 2022 Dec 31;23(1):234-242. doi: 10.1080/15384047.2022.2054243.

DOI:10.1080/15384047.2022.2054243
PMID:35316152
原文链接:https://pmc.ncbi.nlm.nih.gov/articles/PMC8942499/
Abstract

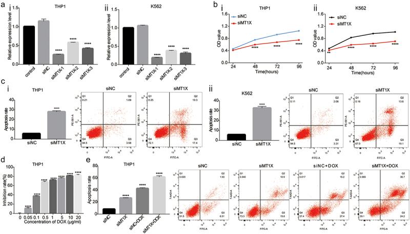
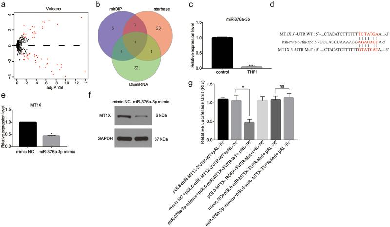
Metallothioneins (MTs) are a group of low-molecular weight cysteine-rich proteins that play vital roles in oxidative stress, metal homeostasis, carcinogenesis and drug resistance. However, few studies have analyzed the roles of MTs in acute myeloid leukemia (AML). In this study, we revealed that the expression of metallothionein1X (MT1X), a main isoform of MTs, was highly expressed and acted as a candidate of prognostic indicator in AML patients. In vitro cell function experiments verified that silencing MT1X inhibited the proliferation of AML cells, sensitized cells to doxorubicin, and increased their apoptosis. We also showed that the downregulation of MT1X expression suppressed nuclear factor-κB (NF-κB) signaling by reducing p65, p-IκB-α, and downstream effectors. Elevated p65 and MT1X levels were indicators in AML. Moreover, we revealed that miR-376a-3p had binding sites with 3'-UTR of MT1X, suggesting that MT1X was negatively regulated by miR-376a-3p. Cell functional assay results indicated that miR-376a-3p overexpression significantly inhibited the proliferation, arrested the AML cells in the G0/G1 phase and induced cell apoptosis. The rescue experiments further confirmed that miR-376a-3p could reverse the promotion of MT1X overexpression on the progress of AML cells. Taken together, our results revealed that elevated MT1X expression might be involved in the mechanism underlying AML progression, indicating that the miR-376a/MT1X axis might serve as a promising novel target for the effective treatment of patients with AML.

摘要

金属硫蛋白(MTs)是一组富含半胱氨酸的低分子量蛋白质,在氧化应激、金属稳态、致癌作用和耐药性中发挥重要作用。然而,很少有研究分析 MTs 在急性髓系白血病(AML)中的作用。在这项研究中,我们揭示了金属硫蛋白 1X(MT1X)的表达高度上调,并且作为 AML 患者的预后指标候选物。体外细胞功能实验验证了沉默 MT1X 抑制 AML 细胞的增殖,使细胞对阿霉素敏感,并增加其凋亡。我们还表明,下调 MT1X 表达通过减少 p65、p-IκB-α 和下游效应物来抑制核因子-κB(NF-κB)信号。降低的 MT1X 表达水平和升高的 p65 水平是 AML 的标志物。此外,我们揭示了 miR-376a-3p 与 MT1X 的 3'-UTR 具有结合位点,表明 MT1X 受 miR-376a-3p 的负调控。细胞功能测定结果表明,miR-376a-3p 过表达显著抑制了 AML 细胞的增殖,将 AML 细胞阻滞在 G0/G1 期并诱导细胞凋亡。挽救实验进一步证实,miR-376a-3p 可以逆转 MT1X 过表达对 AML 细胞进展的促进作用。总之,我们的结果表明,升高的 MT1X 表达可能参与了 AML 进展的机制,表明 miR-376a/MT1X 轴可能作为治疗 AML 患者的有效治疗的有前途的新靶点。

https://cdn.ncbi.nlm.nih.gov/pmc/blobs/eb9d/8942499/5ae25cf5a199/KCBT_A_2054243_F0005_OC.jpg
https://cdn.ncbi.nlm.nih.gov/pmc/blobs/eb9d/8942499/b19dedbf3054/KCBT_A_2054243_F0001_OC.jpg
https://cdn.ncbi.nlm.nih.gov/pmc/blobs/eb9d/8942499/0864e91819eb/KCBT_A_2054243_F0002_OC.jpg
https://cdn.ncbi.nlm.nih.gov/pmc/blobs/eb9d/8942499/943a34bee9db/KCBT_A_2054243_F0003_OC.jpg
https://cdn.ncbi.nlm.nih.gov/pmc/blobs/eb9d/8942499/9315c1301a4a/KCBT_A_2054243_F0004_OC.jpg
https://cdn.ncbi.nlm.nih.gov/pmc/blobs/eb9d/8942499/5ae25cf5a199/KCBT_A_2054243_F0005_OC.jpg
https://cdn.ncbi.nlm.nih.gov/pmc/blobs/eb9d/8942499/b19dedbf3054/KCBT_A_2054243_F0001_OC.jpg
https://cdn.ncbi.nlm.nih.gov/pmc/blobs/eb9d/8942499/0864e91819eb/KCBT_A_2054243_F0002_OC.jpg
https://cdn.ncbi.nlm.nih.gov/pmc/blobs/eb9d/8942499/943a34bee9db/KCBT_A_2054243_F0003_OC.jpg
https://cdn.ncbi.nlm.nih.gov/pmc/blobs/eb9d/8942499/9315c1301a4a/KCBT_A_2054243_F0004_OC.jpg
https://cdn.ncbi.nlm.nih.gov/pmc/blobs/eb9d/8942499/5ae25cf5a199/KCBT_A_2054243_F0005_OC.jpg

相似文献

1
MiR-376a-3p increases cell apoptosis in acute myeloid leukemia by targeting MT1X.miR-376a-3p 通过靶向 MT1X 增加急性髓系白血病细胞凋亡。
Cancer Biol Ther. 2022 Dec 31;23(1):234-242. doi: 10.1080/15384047.2022.2054243.
2
miR-29b-3p suppresses the malignant biological behaviors of AML cells via inhibiting NF-κB and JAK/STAT signaling pathways by targeting HuR.miR-29b-3p 通过靶向 HuR 抑制 NF-κB 和 JAK/STAT 信号通路来抑制 AML 细胞的恶性生物学行为。
BMC Cancer. 2022 Aug 20;22(1):909. doi: 10.1186/s12885-022-09996-1.
3
Upregulation of miR-504-3p is associated with favorable prognosis of acute myeloid leukemia and may serve as a tumor suppressor by targeting MTHFD2.miR-504-3p 的上调与急性髓系白血病的良好预后相关,可能通过靶向 MTHFD2 发挥肿瘤抑制作用。
Eur Rev Med Pharmacol Sci. 2019 Feb;23(3):1203-1213. doi: 10.26355/eurrev_201902_17013.
4
Knockdown of Long Noncoding RNA HOXA-AS2 Suppresses Chemoresistance of Acute Myeloid Leukemia via the miR-520c-3p/S100A4 Axis.长链非编码RNA HOXA-AS2的敲低通过miR-520c-3p/S100A4轴抑制急性髓系白血病的化疗耐药性。
Cell Physiol Biochem. 2018;51(2):886-896. doi: 10.1159/000495387. Epub 2018 Nov 22.
5
Long non-coding RNA UCA1 modulates cell proliferation and apoptosis by regulating miR-296-3p/Myc axis in acute myeloid leukemia.长链非编码 RNA UCA1 通过调节 miR-296-3p/Myc 轴调控急性髓系白血病细胞增殖和凋亡。
Cell Cycle. 2020 Jun;19(12):1454-1465. doi: 10.1080/15384101.2020.1750814. Epub 2020 Apr 14.
6
Overexpression of microRNA-125b inhibits human acute myeloid leukemia cells invasion, proliferation and promotes cells apoptosis by targeting NF-κB signaling pathway.微小RNA-125b的过表达通过靶向NF-κB信号通路抑制人急性髓系白血病细胞的侵袭、增殖并促进细胞凋亡。
Biochem Biophys Res Commun. 2017 Jun 17;488(1):60-66. doi: 10.1016/j.bbrc.2017.05.007. Epub 2017 May 4.
7
[Proliferation, migration and apoptosis of acute myeloid leukemia cells regulated by mir-23a-3p targeting SMC1A and the mechanism].[mir-23a-3p靶向SMC1A调控急性髓系白血病细胞的增殖、迁移和凋亡及其机制]
Zhonghua Zhong Liu Za Zhi. 2019 Oct 23;41(10):753-759. doi: 10.3760/cma.j.issn.0253-3766.2019.10.006.
8
Long non-coding RNA LINC00488 facilitates thyroid cancer cell progression through miR-376a-3p/PON2.长链非编码 RNA LINC00488 通过 miR-376a-3p/PON2 促进甲状腺癌细胞的进展。
Biosci Rep. 2021 Mar 26;41(3). doi: 10.1042/BSR20201603.
9
Simvastatin regulates the proliferation, apoptosis, migration and invasion of human acute myeloid leukemia cells via miR-19a-3p/HIF-1α axis.辛伐他汀通过 miR-19a-3p/HIF-1α 轴调节人急性髓系白血病细胞的增殖、凋亡、迁移和侵袭。
Bioengineered. 2021 Dec;12(2):11898-11908. doi: 10.1080/21655979.2021.1999552.
10
Matrine regulates miR-495-3p/miR-543/PDK1 axis to repress the progression of acute myeloid leukemia via the Wnt/β-catenin pathway.苦参碱通过 Wnt/β-catenin 通路调节 miR-495-3p/miR-543/PDK1 轴抑制急性髓系白血病的进展。
Chem Biol Drug Des. 2024 Jan;103(1):e14441. doi: 10.1111/cbdd.14441.

引用本文的文献

1
Decoding the Implications of Zinc in the Development and Therapy of Leukemia.解读锌在白血病发生发展及治疗中的意义
Adv Sci (Weinh). 2025 Mar;12(9):e2412225. doi: 10.1002/advs.202412225. Epub 2025 Jan 30.
2
miRNAs as short non-coding RNAs in regulating doxorubicin resistance.微小RNA作为短链非编码RNA在调节阿霉素耐药性中的作用
J Cell Commun Signal. 2023 Dec;17(4):1181-1202. doi: 10.1007/s12079-023-00789-0. Epub 2023 Nov 29.
3
Identifying a prognostic model and screening of potential natural compounds for acute myeloid leukemia.

本文引用的文献

1
MiR-376a-3p alleviates the development of glioma through negatively regulating KLF15.miR-376a-3p 通过负向调控 KLF15 缓解神经胶质瘤的发生发展
Eur Rev Med Pharmacol Sci. 2020 Nov;24(22):11666-11674. doi: 10.26355/eurrev_202011_23811.
2
LncRNA TTN-AS1 sponges miR-376a-3p to promote colorectal cancer progression via upregulating KLF15.长链非编码 RNA TTN-AS1 通过海绵吸附 miR-376a-3p 促进结直肠癌细胞的进展,上调 KLF15。
Life Sci. 2020 Mar 1;244:116936. doi: 10.1016/j.lfs.2019.116936. Epub 2019 Oct 11.
3
The roles of metallothioneins in carcinogenesis.
急性髓系白血病预后模型的识别及潜在天然化合物的筛选
Transl Cancer Res. 2023 Jun 30;12(6):1535-1551. doi: 10.21037/tcr-22-2500. Epub 2023 May 29.
4
Targeting Redox Regulation as a Therapeutic Opportunity against Acute Leukemia: Pro-Oxidant Strategy or Antioxidant Approach?将氧化还原调节作为急性白血病治疗契机:促氧化策略还是抗氧化方法?
Antioxidants (Basel). 2022 Aug 29;11(9):1696. doi: 10.3390/antiox11091696.
金属硫蛋白在致癌作用中的角色。
J Hematol Oncol. 2018 Aug 23;11(1):107. doi: 10.1186/s13045-018-0645-x.
4
MicroRNA‑376a inhibits cell proliferation and invasion in osteosarcoma via directly targeting SATB1.MicroRNA-376a 通过直接靶向 SATB1 抑制骨肉瘤细胞增殖和侵袭。
Mol Med Rep. 2018 Sep;18(3):3521-3528. doi: 10.3892/mmr.2018.9344. Epub 2018 Aug 1.
5
Metallothionein 1 family profiling identifies MT1X as a tumor suppressor involved in the progression and metastastatic capacity of hepatocellular carcinoma.金属硫蛋白 1 家族分析表明 MT1X 是一种肿瘤抑制因子,参与肝癌的进展和转移能力。
Mol Carcinog. 2018 Nov;57(11):1435-1444. doi: 10.1002/mc.22846. Epub 2018 Aug 26.
6
MicroRNA‑376a inhibits cell proliferation and invasion in glioblastoma multiforme by directly targeting specificity protein 1.微小 RNA-376a 通过直接靶向特异性蛋白 1 抑制多形性胶质母细胞瘤中的细胞增殖和侵袭。
Mol Med Rep. 2018 Jan;17(1):1583-1590. doi: 10.3892/mmr.2017.8089. Epub 2017 Nov 15.
7
MiR-376a suppresses the proliferation and invasion of non-small-cell lung cancer by targeting c-Myc.miR-376a 通过靶向 c-Myc 抑制非小细胞肺癌的增殖和侵袭。
Cell Biol Int. 2018 Jan;42(1):25-33. doi: 10.1002/cbin.10828. Epub 2017 Sep 11.
8
Metallothioneins 1 and 2 Modulate Inflammation and Support Remodeling in Ischemic Cardiomyopathy in Mice.金属硫蛋白1和2调节小鼠缺血性心肌病中的炎症并支持重塑。
Mediators Inflamm. 2016;2016:7174127. doi: 10.1155/2016/7174127. Epub 2016 Jun 14.
9
Crosstalk between Long Noncoding RNAs and MicroRNAs in Health and Disease.健康与疾病中长链非编码RNA与微小RNA之间的相互作用
Int J Mol Sci. 2016 Mar 11;17(3):356. doi: 10.3390/ijms17030356.
10
Metallothioneins and renal ageing.金属硫蛋白与肾脏衰老。
Nephrol Dial Transplant. 2016 Sep;31(9):1444-52. doi: 10.1093/ndt/gfv451. Epub 2016 Feb 3.