Suppr超能文献

单酰甘油酰基转移酶途径有助于 HepG2 细胞中三酰基甘油的合成。

The monoacylglycerol acyltransferase pathway contributes to triacylglycerol synthesis in HepG2 cells.

机构信息

Department of Biochemistry, Microbiology and Immunology, University of Saskatchewan, 107 Wiggins Road, Saskatoon, SK, S7N 5E5, Canada.

出版信息

Sci Rep. 2022 Mar 23;12(1):4943. doi: 10.1038/s41598-022-08946-y.

Abstract

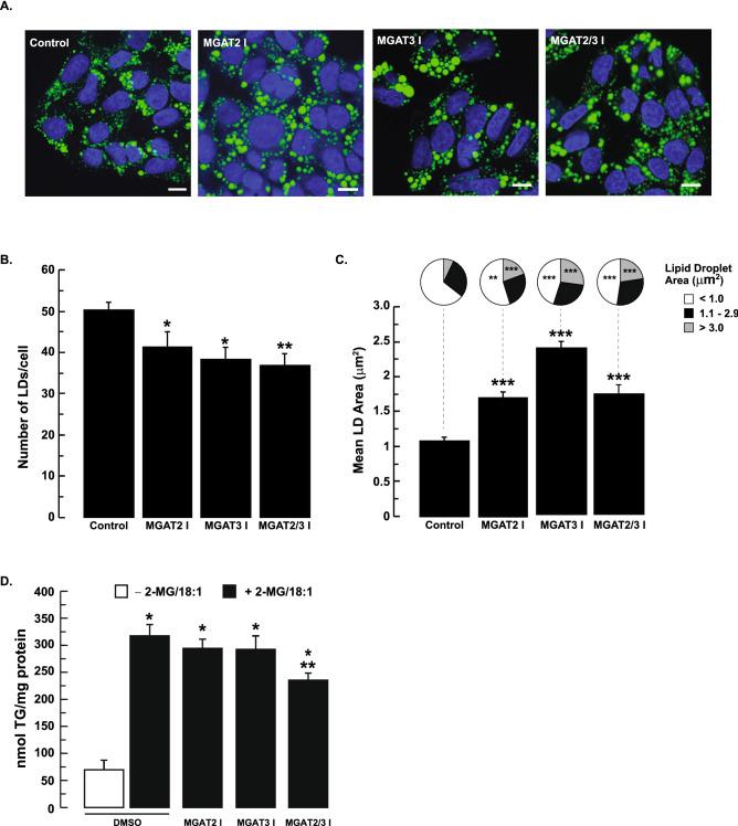
The monoacylglycerol acyltransferase (MGAT) pathway has a well-established role in the small intestine where it facilitates the absorption of dietary fat. In enterocytes, MGAT participates in the resynthesis of triacylglycerol using substrates (monoacylglycerol and fatty acids) generated in the gut lumen from the breakdown of triacylglycerol consumed in the diet. MGAT activity is also present in the liver, but its role in triacylglycerol metabolism in this tissue remains unclear. The predominant MGAT isoforms present in human liver appear to be MGAT2 and MGAT3. The objective of this study was to use selective small molecule inhibitors of MGAT2 and MGAT3 to determine the contributions of these enzymes to triacylglycerol production in liver cells. We found that pharmacological inhibition of either enzyme had no effect on TG mass in HepG2 cells but did alter lipid droplet size and number. Inhibition of MGAT2 did result in decreased DG and TG synthesis and TG secretion. Interestingly, MGAT2 preferentially utilized 2-monoacylglycerol derived from free glycerol and not from exogenously added 2-monoacylglycerol. In contrast, inhibition of MGAT3 had very little effect on TG metabolism in HepG2 cells. Additionally, we demonstrated that the MGAT activity of DGAT1 only makes a minor contribution to TG synthesis in intact HepG2 cells. Our data demonstrated that the MGAT pathway has a role in hepatic lipid metabolism with MGAT2, more so than MGAT3, contributing to TG synthesis and secretion.

摘要

单酰基甘油酰基转移酶 (MGAT) 途径在小肠中具有明确的作用,它促进膳食脂肪的吸收。在肠细胞中,MGAT 参与使用源自膳食中消耗的三酰甘油在肠道腔中分解产生的底物(单酰甘油和脂肪酸)重新合成三酰甘油。MGAT 活性也存在于肝脏中,但它在该组织中三酰甘油代谢中的作用尚不清楚。在人肝脏中存在的主要 MGAT 同工型似乎是 MGAT2 和 MGAT3。本研究的目的是使用 MGAT2 和 MGAT3 的选择性小分子抑制剂来确定这些酶对肝细胞中三酰甘油产生的贡献。我们发现,两种酶的药理抑制均对 HepG2 细胞中的 TG 质量没有影响,但改变了脂质滴的大小和数量。MGAT2 的抑制确实导致 DG 和 TG 合成和 TG 分泌减少。有趣的是,MGAT2 优先利用来自游离甘油的 2-单酰甘油,而不是来自外源添加的 2-单酰甘油。相比之下,MGAT3 的抑制对 HepG2 细胞中的 TG 代谢几乎没有影响。此外,我们证明 DGAT1 的 MGAT 活性仅对完整 HepG2 细胞中的 TG 合成有轻微贡献。我们的数据表明,MGAT 途径在肝脏脂质代谢中具有作用,MGAT2 的作用比 MGAT3 更重要,有助于 TG 的合成和分泌。

https://cdn.ncbi.nlm.nih.gov/pmc/blobs/ad3b/8943211/303e9268e4c4/41598_2022_8946_Fig1_HTML.jpg

文献AI研究员

20分钟写一篇综述,助力文献阅读效率提升50倍。

立即体验

用中文搜PubMed

大模型驱动的PubMed中文搜索引擎

马上搜索

文档翻译

学术文献翻译模型,支持多种主流文档格式。

立即体验