Suppr超能文献

shRNA 激酶筛选鉴定了在小鼠胚胎干细胞中 UHRF1 稳定性和活性的调节因子。

An shRNA kinase screen identifies regulators of UHRF1 stability and activity in mouse embryonic stem cells.

机构信息

Centre for Haemato-Oncology, Barts Cancer Institute, Queen Mary University of London, London, UK.

Horizon Discovery, Cambridge Research Park, 8100 Beach Dr, Waterbeach, Cambridge, CB25 9TL.

出版信息

Epigenetics. 2022 Dec;17(12):1590-1607. doi: 10.1080/15592294.2022.2044126. Epub 2022 Mar 24.

Abstract

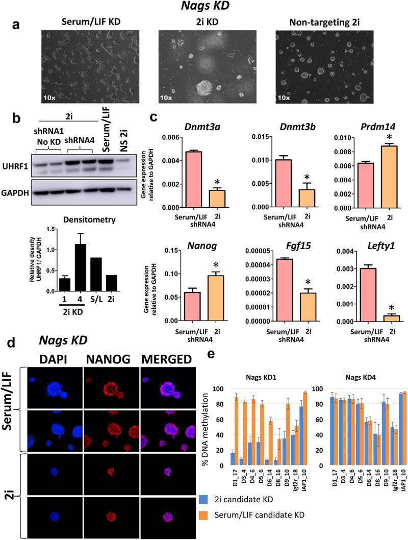
Propagation of DNA methylation through cell division relies on the recognition of methylated cytosines by UHRF1. In reprogramming of mouse embryonic stem cells to naive pluripotency (also known as ground state), despite high levels of transcript, the protein is targeted for degradation by the proteasome, leading to DNA methylation loss. We have undertaken an shRNA screen to identify the signalling pathways that converge upon UHRF1 and control its degradation, using UHRF1-GFP fluorescence as readout. Many candidates we identified are key enzymes in regulation of glucose metabolism, nucleotide metabolism and Pi3K/AKT/mTOR pathway. Unexpectedly, while downregulation of all candidates we selected for validation rescued UHRF1 protein levels, we found that in some of the cases this was not sufficient to maintain DNA methylation. This has implications for development, ageing and diseased conditions. Our study demonstrates two separate processes that regulate UHRF1 protein abundance and activity.

摘要

DNA 甲基化通过细胞分裂进行传播依赖于 UHRF1 对甲基化胞嘧啶的识别。在重编程小鼠胚胎干细胞为原始多能性(也称为基础状态)时,尽管转录水平很高,但该蛋白会被蛋白酶体靶向降解,导致 DNA 甲基化丢失。我们进行了 shRNA 筛选,以确定信号通路汇聚到 UHRF1 并控制其降解,使用 UHRF1-GFP 荧光作为读出。我们鉴定出的许多候选物是调节葡萄糖代谢、核苷酸代谢和 Pi3K/AKT/mTOR 途径的关键酶。出乎意料的是,虽然下调我们选择验证的所有候选物都可以挽救 UHRF1 蛋白水平,但我们发现,在某些情况下,这不足以维持 DNA 甲基化。这对发育、衰老和疾病状况都有影响。我们的研究表明,有两个独立的过程可以调节 UHRF1 蛋白丰度和活性。

https://cdn.ncbi.nlm.nih.gov/pmc/blobs/f166/9621053/e57f34a62d58/KEPI_A_2044126_F0001_OC.jpg

文献AI研究员

20分钟写一篇综述,助力文献阅读效率提升50倍。

立即体验

用中文搜PubMed

大模型驱动的PubMed中文搜索引擎

马上搜索

文档翻译

学术文献翻译模型,支持多种主流文档格式。

立即体验