Suppr超能文献

肌动蛋白相关蛋白 5 在骨骼肌和横纹肌肉瘤中作为 MyoD 和 MyoG 的新型调节因子发挥作用。

Actin-related protein 5 functions as a novel modulator of MyoD and MyoG in skeletal muscle and in rhabdomyosarcoma.

机构信息

Department of Biology, Wakayama Medical University, Wakayama, Japan.

Department of RNA Biology and Neuroscience, Osaka University Graduate School of Medicine, Osaka, Japan.

出版信息

Elife. 2022 Mar 29;11:e77746. doi: 10.7554/eLife.77746.

Abstract

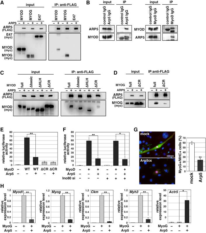
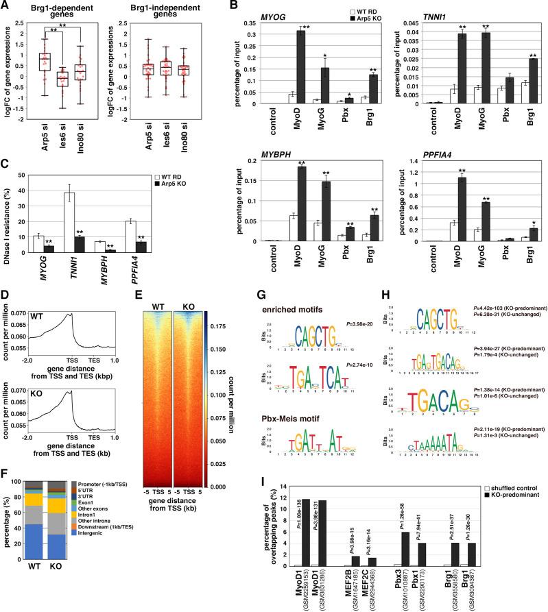
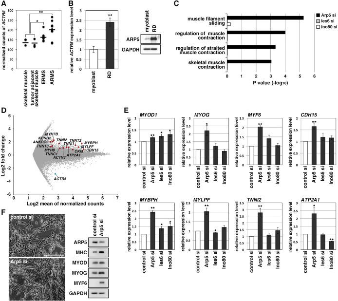
Myogenic regulatory factors (MRFs) are pivotal transcription factors in myogenic differentiation. MyoD commits cells to the skeletal muscle lineage by inducing myogenic genes through recruitment of chromatin remodelers to its target loci. This study showed that actin-related protein 5 (Arp5) acts as an inhibitory regulator of MyoD and MyoG by binding to their cysteine-rich (CR) region, which overlaps with the region essential for their epigenetic functions. Arp5 expression was faint in skeletal muscle tissues. Excessive Arp5 in mouse hind limbs caused skeletal muscle fiber atrophy. Further, Arp5 overexpression in myoblasts inhibited myotube formation by diminishing myogenic gene expression, whereas Arp5 depletion augmented myogenic gene expression. Arp5 disturbed MyoD-mediated chromatin remodeling through competition with the three-amino-acid-loop-extension-class homeodomain transcription factors the Pbx1-Meis1 heterodimer for binding to the CR region. This antimyogenic function was independent of the INO80 chromatin remodeling complex, although Arp5 is an important component of that. In rhabdomyosarcoma (RMS) cells, Arp5 expression was significantly higher than in normal myoblasts and skeletal muscle tissue, probably contributing to MyoD and MyoG activity dysregulation. Arp5 depletion in RMS partially restored myogenic properties while inhibiting tumorigenic properties. Thus, Arp5 is a novel modulator of MRFs in skeletal muscle differentiation.

摘要

肌源性调节因子(MRFs)是肌源性分化中的关键转录因子。MyoD 通过招募染色质重塑因子到其靶基因座,诱导肌源性基因的表达,从而使细胞向骨骼肌谱系分化。本研究表明,肌动蛋白相关蛋白 5(Arp5)通过与 MyoD 和 MyoG 的富含半胱氨酸(CR)区域结合,充当它们的抑制调节因子,该区域与它们的表观遗传功能必需区域重叠。Arp5 在骨骼肌组织中的表达微弱。在小鼠后肢中过量的 Arp5 导致骨骼肌纤维萎缩。此外,在成肌细胞中过表达 Arp5 通过减少肌源性基因的表达抑制肌管形成,而 Arp5 的耗竭则增强肌源性基因的表达。Arp5 通过与三氨基酸环延伸类同源域转录因子 Pbx1-Meis1 异二聚体竞争结合 CR 区域,干扰 MyoD 介导的染色质重塑。这种抗肌生成功能不依赖于 INO80 染色质重塑复合物,尽管 Arp5 是该复合物的重要组成部分。在横纹肌肉瘤(RMS)细胞中,Arp5 的表达明显高于正常成肌细胞和骨骼肌组织,可能导致 MyoD 和 MyoG 活性失调。在 RMS 中耗尽 Arp5 可部分恢复成肌特性,同时抑制致瘤特性。因此,Arp5 是骨骼肌分化中 MRFs 的一种新型调节剂。

https://cdn.ncbi.nlm.nih.gov/pmc/blobs/769b/8983046/580621ff9744/elife-77746-fig1.jpg

文献AI研究员

20分钟写一篇综述,助力文献阅读效率提升50倍。

立即体验

用中文搜PubMed

大模型驱动的PubMed中文搜索引擎

马上搜索

文档翻译

学术文献翻译模型,支持多种主流文档格式。

立即体验