Suppr超能文献

益肾清热活络颗粒治疗慢性肾脏病的网络药理学分析及实验验证。

Yishen Qingli Heluo Granule in the Treatment of Chronic Kidney Disease: Network Pharmacology Analysis and Experimental Validation.

机构信息

The First Clinical Medical College, Nanjing University of Chinese Medicine, Nanjing, 210023, People's Republic of China.

Department of Nephrology, Jiangsu Province Hospital of Chinese Medicine, Affiliated Hospital of Nanjing University of Chinese Medicine, Nanjing, 210029, People's Republic of China.

出版信息

Drug Des Devel Ther. 2022 Mar 24;16:769-787. doi: 10.2147/DDDT.S348335. eCollection 2022.

Abstract

BACKGROUND

Chronic kidney disease (CKD) is considered a global public health problem with high morbidity and mortality. Yishen Qingli Heluo granule (YQHG) is representative traditional Chinese medicine (TCM) remedy for clinical treatment of CKD. This study aims to explore the mechanism of YQHG on CKD through network pharmacology and experimental validation.

METHODS

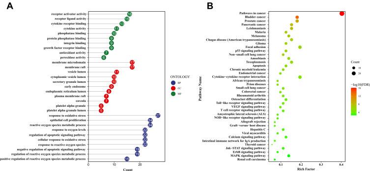
Traditional Chinese Medicine Systems Pharmacology (TCMSP) database and wide-scale literature mining were applied to screen active compounds of YQHG. Multiple bioinformatic tools and online databases were applied by us to obtain relevant targets of YQHG and CKD. The intersection targets between YQHG and CKD were considered as candidate targets. The compound-target, herb-candidate target and protein-protein interaction networks were constructed and visualized for topological analyses. GO and KEGG enrichment analyses were conducted to determine the biological processes and signaling pathways. Molecular docking was used to verify the reliability of network pharmacology. Finally, pharmacological evaluation was performed to explore the mechanism of YQHG against CKD on a 5/6 nephrectomy model.

RESULTS

Seventy-nine candidate targets, ten core biological processes and one key signaling pathway (p53) were screened. PTGS2 was identified as a key target based on H-CT network. The molecular docking showed that Quercetin, Kaempferol, Luteolin were three key compounds with the best binding activity. In addition, IL6 and Quercetin could form a stable complex with high binding affinity (-7.29 kcal/mol). In vivo experiment revealed that YQHG improved kidney function and fibrosis in 5/6 nephrectomized rats. Moreover, the decreased expression of PTGS2, IL6, and the increased expression of p53 were observed in kidney tissue. Notably, the gut microbiota of rats treated with YQHG was reshaped, which was characterized by a reduced ratio of Firmicutes/Bacteroidota.

CONCLUSION

Our results predicted and verified the potential targets of YQHG on CKD from a holistic perspective, and provided valuable direction for the further research of YQHG.

摘要

背景

慢性肾脏病(CKD)被认为是一个具有高发病率和死亡率的全球性公共卫生问题。益肾清利河洛颗粒(YQHG)是治疗 CKD 的一种有代表性的中药(TCM)疗法。本研究旨在通过网络药理学和实验验证来探索 YQHG 治疗 CKD 的机制。

方法

我们应用中药系统药理学(TCMSP)数据库和广泛的文献挖掘来筛选 YQHG 的活性化合物。我们应用多种生物信息学工具和在线数据库来获得 YQHG 和 CKD 的相关靶点。将 YQHG 和 CKD 之间的交集靶点视为候选靶点。构建并可视化化合物-靶点、草药-候选靶点和蛋白质-蛋白质相互作用网络,进行拓扑分析。进行 GO 和 KEGG 富集分析,以确定生物过程和信号通路。采用分子对接验证网络药理学的可靠性。最后,在 5/6 肾切除模型上进行药理学评价,以探讨 YQHG 治疗 CKD 的机制。

结果

筛选出 79 个候选靶点、10 个核心生物学过程和 1 个关键信号通路(p53)。基于 H-CT 网络,确定 PTGS2 为关键靶点。分子对接表明,槲皮素、山奈酚、木犀草素是结合活性最好的三种关键化合物。此外,IL6 和槲皮素可以形成具有高结合亲和力(-7.29 kcal/mol)的稳定复合物。体内实验表明,YQHG 可改善 5/6 肾切除大鼠的肾功能和纤维化。此外,在肾脏组织中观察到 PTGS2、IL6 的表达降低,p53 的表达增加。值得注意的是,YQHG 治疗的大鼠肠道微生物群发生了重塑,其特征是厚壁菌门/拟杆菌门的比例降低。

结论

我们的研究从整体角度预测和验证了 YQHG 治疗 CKD 的潜在靶点,并为 YQHG 的进一步研究提供了有价值的方向。

https://cdn.ncbi.nlm.nih.gov/pmc/blobs/1e85/8959874/49a3b61380ec/DDDT-16-769-g0001.jpg

文献检索

告别复杂PubMed语法,用中文像聊天一样搜索,搜遍4000万医学文献。AI智能推荐,让科研检索更轻松。

立即免费搜索

文件翻译

保留排版,准确专业,支持PDF/Word/PPT等文件格式,支持 12+语言互译。

免费翻译文档

深度研究

AI帮你快速写综述,25分钟生成高质量综述,智能提取关键信息,辅助科研写作。

立即免费体验