Suppr超能文献

氟苯尼酮通过减少线粒体损伤抑制 UUO/IRI 诱导的肾纤维化。

Fluorofenidone Inhibits UUO/IRI-Induced Renal Fibrosis by Reducing Mitochondrial Damage.

机构信息

Department of Nephrology, Xiangya Hospital, Central South University, Changsha Hunan, China.

Affiliated Drum Tower Hospital of Nanjing University, Nanjing Jiangsu, China.

出版信息

Oxid Med Cell Longev. 2022 Mar 20;2022:2453617. doi: 10.1155/2022/2453617. eCollection 2022.

Abstract

OBJECTIVE

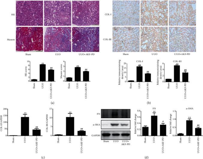
Mitochondrial damage contributes to extracellular matrix (ECM) deposition and renal fibrosis. In this study, we aimed (1) to investigate whether fluorofenidone (AKF-PD) can attenuate mitochondrial damage in two renal fibrosis models: unilateral ureteral obstruction (UUO) and renal ischemia-reperfusion injury (IRI), and (2) to explore the underlying mechanism.

METHOD

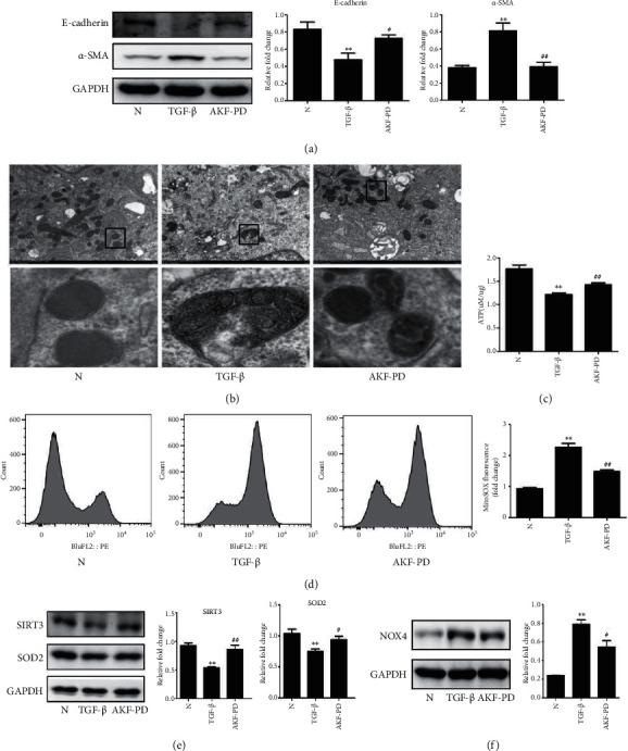
Mitochondrial damage and renal lesions were analyzed in the UUO and IRI models. Mitochondrial energy metabolism, mitochondrial biogenesis, and oxidative stress were measured to assess the effect of AKF-PD on mitochondrial damage and to explore the underlying mechanism. In addition, HK-2 cells were stimulated with TGF- with and without AKF-PD. The mitochondrial morphology, mtROS, ATP contents, and redox-related proteins were then examined.

RESULTS

In both UUO and IRI models, AKF-PD relieved renal fibrosis, maintained mitochondrial structure, and increased mitochondrial DNA copy numbers. The protection was associated with (1) sustaining mitochondrial energy metabolism, evident by elevations of tricarboxylic acid (TCA) cycle enzymes and mitochondrial respiratory chain complexes; (2) improving mitochondrial biogenesis with increases of TFAM, NRF1, PGC-1, and SIRT1; and (3) reducing mitochondrial oxidative stress likely via regulating SOD2, SIRT3, and NOX4 expressions. In HK-2 cells treated with TGF-, AKF-PD protected mitochondria along with improving mitochondrial morphology, enhancing ATP production, reducing mtROS, and regulating SOD2, SIRT3, and NOX4 expression.

CONCLUSION

We demonstrate that AKF-PD inhibited renal fibrosis at least in part via protecting mitochondria from damages developed in the UUO and IRI models. The mitochondrial protection was associated with sustaining mitochondrial energy metabolism, improving mitochondrial biogenesis, and reducing mitochondrial oxidative stress. This research verified the protective effect of AKF-PD on mitochondria in the UUO and IRI models and elaborated the underlying mechanism.

摘要

目的

线粒体损伤导致细胞外基质(ECM)沉积和肾纤维化。本研究旨在:(1)研究氟芬尼酮(AKF-PD)是否能减轻单侧输尿管梗阻(UUO)和肾缺血再灌注损伤(IRI)两种肾纤维化模型中的线粒体损伤;(2)探讨其作用机制。

方法

分析 UUO 和 IRI 模型中的线粒体损伤和肾脏病变。通过测定线粒体能量代谢、线粒体生物发生和氧化应激来评估 AKF-PD 对线粒体损伤的影响,并探讨其作用机制。此外,用 TGF-β刺激 HK-2 细胞,同时给予和不给予 AKF-PD,然后检测线粒体形态、mtROS、ATP 含量和氧化还原相关蛋白。

结果

在 UUO 和 IRI 模型中,AKF-PD 均能缓解肾纤维化,维持线粒体结构,增加线粒体 DNA 拷贝数。保护作用与(1)维持三羧酸(TCA)循环酶和线粒体呼吸链复合物升高的线粒体能量代谢有关;(2)通过上调 TFAM、NRF1、PGC-1 和 SIRT1 改善线粒体生物发生;(3)可能通过调节 SOD2、SIRT3 和 NOX4 表达来减少线粒体氧化应激有关。在 TGF-β处理的 HK-2 细胞中,AKF-PD 保护线粒体,改善线粒体形态,增强 ATP 生成,减少 mtROS,调节 SOD2、SIRT3 和 NOX4 的表达。

结论

我们证明 AKF-PD 通过抑制 UUO 和 IRI 模型中发生的线粒体损伤来抑制肾纤维化,至少部分是通过保护线粒体。线粒体保护与维持线粒体能量代谢、改善线粒体生物发生和减少线粒体氧化应激有关。这项研究验证了 AKF-PD 在 UUO 和 IRI 模型中对线粒体的保护作用,并阐述了其作用机制。

https://cdn.ncbi.nlm.nih.gov/pmc/blobs/e043/8958071/ca42ed00c9c2/OMCL2022-2453617.001.jpg

文献检索

告别复杂PubMed语法,用中文像聊天一样搜索,搜遍4000万医学文献。AI智能推荐,让科研检索更轻松。

立即免费搜索

文件翻译

保留排版,准确专业,支持PDF/Word/PPT等文件格式,支持 12+语言互译。

免费翻译文档

深度研究

AI帮你快速写综述,25分钟生成高质量综述,智能提取关键信息,辅助科研写作。

立即免费体验