Suppr超能文献

构建和测试一个概念模型,以描述和衡量社会动荡期间受创伤后应激障碍影响的人群的健康状况:验证性因子分析和结构方程模型。

Building and Testing of a Conceptual Model to Describe and Measure the Health of People as Affected by Post-traumatic Stress Disorder During Social Unrest: A Confirmatory Factor Analysis and Structural Equation Modeling.

机构信息

Department of Special Education and Counseling, The Education University of Hong Kong, Hong Kong, Hong Kong SAR, China.

出版信息

Front Public Health. 2022 Mar 9;10:838606. doi: 10.3389/fpubh.2022.838606. eCollection 2022.

Abstract

BACKGROUND

Social unrest affects people's health and well-being. People's health-related needs during social unrest are concerns in both research and clinical practice. This study aimed to build and test a framework to describe and understand the health status and needs of people with post-traumatic stress disorder (PTSD) during social unrest.

METHODS

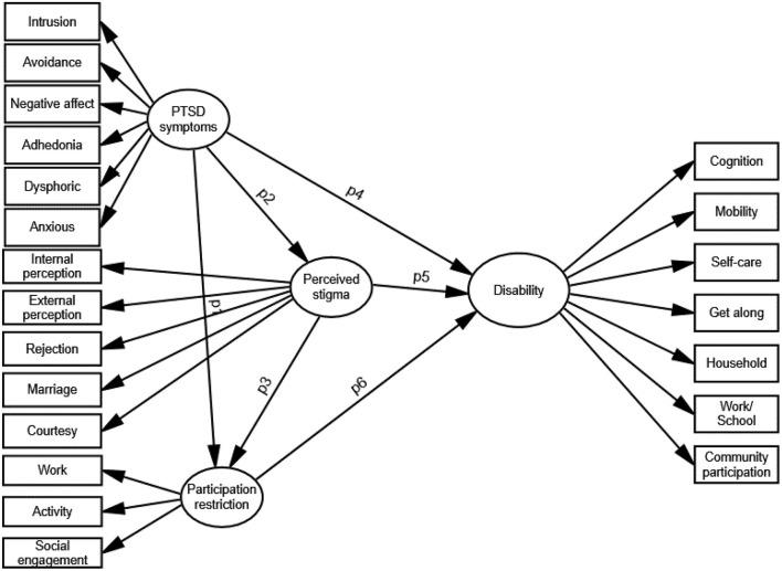
This study was a cross-sectional survey. A total of 460 people who had experienced post-traumatic distress as a result of the social unrest in 2019 and 2020 were included. A conceptual model comprised four essential areas, namely posttraumatic distress symptoms, participation restrictions, perceived stigma and functional disability, was built from literature. Part 1 validated four instruments that evaluate and define the factor structure of these four areas, In Part II, structural equation modeling was used to test and validate a combined model.

RESULTS

Factors underlying the four areas were defined. Analysis using structural equation modeling confirmed a best fit of the model. PTSD symptoms, perceived stigma and participation restriction during social unrest contributed significantly to functional disability; PTSD symptoms exerted a direct effect on participation restriction and perceived stigma; and the effect of PTSD symptoms on functional disability was mediated through its influence on perceived stigma during social unrest.

CONCLUSIONS

A community-based inclusive approach is essential to understand the holistic needs of people with PTSD during social unrest. To improve health and well-being in addition to evaluating mental health impacts, considering interactions with the rapid change and stressful social environment is essential.

摘要

背景

社会动荡会影响人们的健康和福祉。在研究和临床实践中,人们在社会动荡期间的健康相关需求是关注的焦点。本研究旨在构建和检验一个框架,以描述和理解创伤后应激障碍(PTSD)患者在社会动荡期间的健康状况和需求。

方法

本研究为横断面调查。共纳入 460 名 2019 年和 2020 年因社会动荡而经历创伤后痛苦的人。从文献中构建了一个包含四个基本领域的概念模型,即创伤后应激症状、参与受限、感知污名和功能障碍。第 1 部分验证了评估和定义这四个领域的四个因素结构的四个工具。第 2 部分采用结构方程模型来测试和验证综合模型。

结果

确定了四个领域的基础因素。结构方程模型分析证实了该模型的最佳拟合。社会动荡期间的 PTSD 症状、感知污名和参与受限对功能障碍有显著影响;PTSD 症状对参与受限和感知污名有直接影响;PTSD 症状对功能障碍的影响是通过其对社会动荡期间感知污名的影响来介导的。

结论

对于理解社会动荡期间 PTSD 患者的整体需求,基于社区的包容性方法至关重要。除了评估心理健康影响外,考虑与快速变化和充满压力的社会环境的相互作用,对于改善健康和福祉也是必要的。

https://cdn.ncbi.nlm.nih.gov/pmc/blobs/707c/8959908/09f4baa52d03/fpubh-10-838606-g0001.jpg

文献AI研究员

20分钟写一篇综述,助力文献阅读效率提升50倍。

立即体验

用中文搜PubMed

大模型驱动的PubMed中文搜索引擎

马上搜索

文档翻译

学术文献翻译模型,支持多种主流文档格式。

立即体验