Suppr超能文献

PINCH-1 通过抑制 GRB10-NEDD4 复合物促进 IGF-1 受体表达和皮肤癌进展。

PINCH-1 promotes IGF-1 receptor expression and skin cancer progression through inhibition of the GRB10-NEDD4 complex.

机构信息

Guangdong Provincial Key Laboratory of Cell Microenvironment and Disease Research, Shenzhen Key Laboratory of Cell Microenvironment, Department of Biology, and Academy for Advanced Interdisciplinary Studies, Southern University of Science and Technology, China.

Department of Pathology, University of Pittsburgh School of Medicine, Pittsburgh, PA 15261, USA.

出版信息

Theranostics. 2022 Feb 28;12(6):2613-2630. doi: 10.7150/thno.70744. eCollection 2022.

Abstract

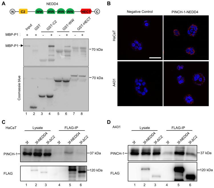
Insulin-like growth factor 1 receptor (IGF-1R) expression and signaling play important roles in promotion of skin cancer progression. Identification of signaling pathways that regulate IGF-1R is crucial for understanding the pathogenesis and therapeutic treatment of skin cancer. Molecular, cellular and genetic approaches were used to investigate the function of PINCH-1 in regulation of IGF-1R expression and skin cell behavior. Furthermore, conditional PINCH-1 knockout mouse and carcinogen (7, 12-dimethylbenz[a]anthracene (DMBA)/12-O-tetradecanoylphorbol-13-acetate (TPA))-induced skin cancer model were employed to determine the function of PINCH-1 in regulation of IGF-1R expression and skin carcinogenesis . Knockdown of PINCH-1 from HaCaT keratinocytes or A431 squamous carcinoma cells diminished IGF-1R levels, suppressed cell proliferation and increased apoptosis. Re-expression of PINCH-1 in PINCH-1 knockdown cells restored IGF-1R expression, cell proliferation and survival. Furthermore, depletion of NEDD4 effectively reversed PINCH-1 deficiency-induced down-regulation of IGF-1R expression, cell proliferation and survival. Conditional knockout of PINCH-1 from keratin 5 (K5) positive keratinocytes in mice, like depletion of PINCH-1 from keratinocytes in culture, reduced the IGF-1R level. Using a mouse model of DMBA/TPA-induced skin cancer, we show that the levels of both PINCH-1 and IGF-1R were significantly increased in response to treatment with the carcinogens. Genetic ablation of PINCH-1 from the epidermis markedly reduced the IGF-1R expression and cell proliferation despite stimulation with DMBA/TPA, resulting in resistance to chemical carcinogen-induced skin cancer initiation and progression. Our results reveal a PINCH-1-NEDD4-IGF-1R signaling axis that is critical for promotion of skin tumorigenesis and suggest a new strategy for therapeutic control of skin cancer progression.

摘要

胰岛素样生长因子 1 受体(IGF-1R)的表达和信号转导在促进皮肤癌进展中发挥重要作用。鉴定调控 IGF-1R 的信号通路对于理解皮肤癌的发病机制和治疗具有重要意义。采用分子、细胞和遗传方法研究了 PINCH-1 在调节 IGF-1R 表达和皮肤细胞行为中的功能。此外,还利用条件性 PINCH-1 敲除小鼠和致癌剂(7,12-二甲基苯并[a]蒽(DMBA)/12-O-十四烷酰佛波醇-13-乙酸酯(TPA))诱导的皮肤癌模型,确定了 PINCH-1 在调节 IGF-1R 表达和皮肤致癌中的作用。从 HaCaT 角质形成细胞或 A431 鳞状癌细胞中敲低 PINCH-1 会降低 IGF-1R 水平,抑制细胞增殖并增加细胞凋亡。在 PINCH-1 敲低细胞中重新表达 PINCH-1 可恢复 IGF-1R 表达、细胞增殖和存活。此外,NEDD4 的耗竭可有效逆转 PINCH-1 缺乏诱导的 IGF-1R 表达、细胞增殖和存活下调。在小鼠中,条件性敲除角蛋白 5(K5)阳性角质形成细胞中的 PINCH-1,与培养细胞中敲低 PINCH-1 一样,可降低 IGF-1R 水平。利用 DMBA/TPA 诱导的皮肤癌小鼠模型,我们发现致癌剂处理后,PINCH-1 和 IGF-1R 的水平均显著升高。尽管受到 DMBA/TPA 的刺激,表皮中 PINCH-1 的遗传缺失可显著降低 IGF-1R 表达和细胞增殖,从而导致对化学致癌剂诱导的皮肤癌起始和进展的抵抗力。我们的研究结果揭示了 PINCH-1-NEDD4-IGF-1R 信号轴在促进皮肤肿瘤发生中的关键作用,并为治疗控制皮肤癌进展提供了新策略。

https://cdn.ncbi.nlm.nih.gov/pmc/blobs/ab64/8965486/d5d8ee7897d7/thnov12p2613g001.jpg

文献检索

告别复杂PubMed语法,用中文像聊天一样搜索,搜遍4000万医学文献。AI智能推荐,让科研检索更轻松。

立即免费搜索

文件翻译

保留排版,准确专业,支持PDF/Word/PPT等文件格式,支持 12+语言互译。

免费翻译文档

深度研究

AI帮你快速写综述,25分钟生成高质量综述,智能提取关键信息,辅助科研写作。

立即免费体验