Suppr超能文献

多组学数据整合分析确定关键基因:以KLRC3为核心构建肺腺癌免疫表型相关基因调控网络

Integrative Analysis of Multi-Omics Data-Identified Key Genes With KLRC3 as the Core in a Gene Regulatory Network Related to Immune Phenotypes in Lung Adenocarcinoma.

作者信息

Mao Kai, Zhao Yunxi, Ding Bo, Feng Peng, Li Zhenqing, Zhou You Lang, Xue Qun

机构信息

Cardiovascular Surgery Department, Affiliated Hospital of Nantong University, Nantong, China.

Research Center of Clinical Medicine, Affiliated Hospital of Nantong University, Nantong, China.

出版信息

Front Genet. 2022 Mar 31;13:810193. doi: 10.3389/fgene.2022.810193. eCollection 2022.

Abstract

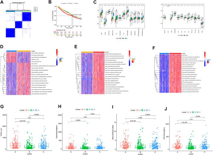
In a recent study, the PD-1 inhibitor has been widely used in clinical trials and shown to improve various cancers. However, PD-1/PD-L1 inhibitors showed a low response rate and were effective for only a small number of cancer patients. Thus, it is important to figure out the issue about the low response rate of immunotherapy. Here, we performed ssGSEA and unsupervised clustering analysis to identify three clusters (clusters A, B, and C) according to different immune cell infiltration status, prognosis, and biological action. Of them, cluster C showed a better survival rate, higher immune cell infiltration, and immunotherapy effect, with enrichment of a variety of immune active pathways including T and B cell signal receptors. In addition, it showed more significant features associated with immune subtypes C2 and C3. Furthermore, we used WGCNA analysis to confirm the cluster C-associated genes. The immune-activated module highly correlated with 111 genes in cluster C. To pick candidate genes in SD/PD and CR/PR patients, we used the least absolute shrinkage (LASSO) and SVM-RFE algorithms to identify the targets with better prognosis, activated immune-related pathways, and better immunotherapy. Finally, our analysis suggested that there were six genes with KLRC3 as the core which can efficiently improve immunotherapy responses with greater efficacy and better prognosis, and our study provided clues for further investigation about target genes associated with the higher response rate of immunotherapy.

摘要

在最近的一项研究中,PD-1抑制剂已广泛应用于临床试验,并显示出对多种癌症有改善作用。然而,PD-1/PD-L1抑制剂显示出较低的应答率,仅对少数癌症患者有效。因此,弄清楚免疫疗法应答率低的问题很重要。在此,我们进行了单样本基因集富集分析(ssGSEA)和无监督聚类分析,以根据不同的免疫细胞浸润状态、预后和生物学作用识别出三个聚类(聚类A、B和C)。其中,聚类C显示出更好的生存率、更高的免疫细胞浸润和免疫治疗效果,富含多种免疫活性途径,包括T和B细胞信号受体。此外,它显示出与免疫亚型C2和C3相关的更显著特征。此外,我们使用加权基因共表达网络分析(WGCNA)来确认与聚类C相关的基因。免疫激活模块与聚类C中的111个基因高度相关。为了在疾病稳定/疾病进展(SD/PD)和完全缓解/部分缓解(CR/PR)患者中挑选候选基因,我们使用最小绝对收缩(LASSO)和支持向量机递归特征消除(SVM-RFE)算法来识别预后更好、激活免疫相关途径且免疫治疗效果更好的靶点。最后,我们的分析表明,有六个以KLRC3为核心的基因可以有效改善免疫治疗反应,疗效更高且预后更好,我们的研究为进一步研究与免疫治疗更高应答率相关的靶基因提供了线索。

https://cdn.ncbi.nlm.nih.gov/pmc/blobs/286b/9008830/09e80f6eb65d/fgene-13-810193-g001.jpg

文献AI研究员

20分钟写一篇综述,助力文献阅读效率提升50倍。

立即体验

用中文搜PubMed

大模型驱动的PubMed中文搜索引擎

马上搜索

文档翻译

学术文献翻译模型,支持多种主流文档格式。

立即体验