• 文献检索
  • 文档翻译
  • 深度研究
  • 学术资讯
  • Suppr Zotero 插件Zotero 插件
  • 邀请有礼
  • 套餐&价格
  • 历史记录
应用&插件
Suppr Zotero 插件Zotero 插件浏览器插件Mac 客户端Windows 客户端微信小程序
定价
高级版会员购买积分包购买API积分包
服务
文献检索文档翻译深度研究API 文档MCP 服务
关于我们
关于 Suppr公司介绍联系我们用户协议隐私条款
关注我们

Suppr 超能文献

核心技术专利:CN118964589B侵权必究
粤ICP备2023148730 号-1Suppr @ 2026

文献检索

告别复杂PubMed语法,用中文像聊天一样搜索,搜遍4000万医学文献。AI智能推荐,让科研检索更轻松。

立即免费搜索

文件翻译

保留排版,准确专业,支持PDF/Word/PPT等文件格式,支持 12+语言互译。

免费翻译文档

深度研究

AI帮你快速写综述,25分钟生成高质量综述,智能提取关键信息,辅助科研写作。

立即免费体验

长链非编码RNA ENST869靶向巢蛋白转录区域影响西达本胺对乳腺癌细胞的药理作用

LncRNA ENST869 Targeting Nestin Transcriptional Region to Affect the Pharmacological Effects of Chidamide in Breast Cancer Cells.

作者信息

Feng Xiuyan, Han Han, Guo Yarui, Feng Xue, Guo Shanchun, Zhou Weiqiang

机构信息

Medical Administration Division, The Second Affiliated Hospital of Shenyang Medical College, Shenyang City, China.

Department of Biochemistry and Molecular Biology, Shenyang Medical College, Shenyang City, China.

出版信息

Front Oncol. 2022 Apr 4;12:874343. doi: 10.3389/fonc.2022.874343. eCollection 2022.

DOI:10.3389/fonc.2022.874343
PMID:35444938
原文链接:https://pmc.ncbi.nlm.nih.gov/articles/PMC9014306/
Abstract

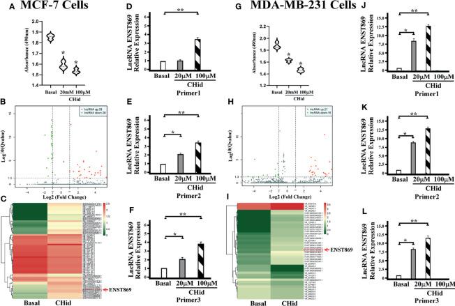
Breast cancer is one of the leading threats to the health of women. It has the highest incidence and mortality in women worldwide. Although progress has been made in the development and application of anti-breast cancer drugs such as Chidamide and others, the occurrence of drug resistance limits the effective application of chemotherapies. The purpose of this study is to explore the role of LncRNA in the pharmacological effect of Chidamide in breast cancer therapy. The human breast cancer MCF-7 or MDA-MB-231 cells were used as the research cell models. The RNA library screening and high-throughput sequencing comparative analysis was conducted. The binding of LncRNA and its downstream target genes in RNA and protein levels was tested. The results showed that the expression of LncRNA ENST869 in cells treated with Chidamide increased significantly, as demonstrated by real-time PCR and cell viability assay. RNAplex analysis showed that LncRNA ENST869 and Nestin mRNA may interact. RNA interference and Western blot analysis indicated that LncRNA ENST869 could target and regulate the expression of Nestin. Luciferase assay and RNA-protein pulldown showed that LncRNA ENST869 affected Nestin transcription. There might be a highly active binding region of LncRNA ENST869 in regulating Nestin transcriptional activity within the site of 250 bp upstream of the transcription starting point of Nestin. In addition, LncRNA ENST869 did not directly interact with Nestin protein to affect its activity. In conclusion, our results demonstrated that LncRNA ENST869 could affect the function of Nestin in breast cancer cells treated with Chidamide. Nestin is a key player in influencing the pharmacological activity of Chidamide and an essential factor in drug resistance of breast cancer cells.

摘要

乳腺癌是女性健康的主要威胁之一。它在全球女性中发病率和死亡率最高。尽管在诸如西达本胺等抗乳腺癌药物的研发和应用方面取得了进展,但耐药性的出现限制了化疗的有效应用。本研究的目的是探讨长链非编码RNA(LncRNA)在西达本胺治疗乳腺癌的药理作用中的作用。将人乳腺癌MCF-7或MDA-MB-231细胞用作研究细胞模型。进行了RNA文库筛选和高通量测序比较分析。检测了LncRNA及其下游靶基因在RNA和蛋白质水平的结合情况。结果表明,经西达本胺处理的细胞中LncRNA ENST869的表达显著增加,实时定量聚合酶链反应(PCR)和细胞活力测定证明了这一点。RNAplex分析表明LncRNA ENST869和巢蛋白(Nestin)mRNA可能相互作用。RNA干扰和蛋白质免疫印迹分析表明LncRNA ENST869可以靶向并调节Nestin的表达。荧光素酶报告基因检测和RNA-蛋白质下拉实验表明LncRNA ENST869影响Nestin转录。在Nestin转录起始点上游250 bp位点内,LncRNA ENST869在调节Nestin转录活性方面可能存在一个高活性结合区域。此外,LncRNA ENST869不直接与Nestin蛋白相互作用以影响其活性。总之,我们的结果表明LncRNA ENST869可以影响西达本胺处理的乳腺癌细胞中Nestin的功能。Nestin是影响西达本胺药理活性的关键因素,也是乳腺癌细胞耐药的重要因素。

https://cdn.ncbi.nlm.nih.gov/pmc/blobs/ab83/9014306/6b08564f24ad/fonc-12-874343-g007.jpg
https://cdn.ncbi.nlm.nih.gov/pmc/blobs/ab83/9014306/a04f7c30a1a4/fonc-12-874343-g001.jpg
https://cdn.ncbi.nlm.nih.gov/pmc/blobs/ab83/9014306/233d5a65a386/fonc-12-874343-g002.jpg
https://cdn.ncbi.nlm.nih.gov/pmc/blobs/ab83/9014306/bfaf69670da6/fonc-12-874343-g003.jpg
https://cdn.ncbi.nlm.nih.gov/pmc/blobs/ab83/9014306/af2b83980eea/fonc-12-874343-g004.jpg
https://cdn.ncbi.nlm.nih.gov/pmc/blobs/ab83/9014306/8eadc1219f78/fonc-12-874343-g005.jpg
https://cdn.ncbi.nlm.nih.gov/pmc/blobs/ab83/9014306/6eb037f0fc80/fonc-12-874343-g006.jpg
https://cdn.ncbi.nlm.nih.gov/pmc/blobs/ab83/9014306/6b08564f24ad/fonc-12-874343-g007.jpg
https://cdn.ncbi.nlm.nih.gov/pmc/blobs/ab83/9014306/a04f7c30a1a4/fonc-12-874343-g001.jpg
https://cdn.ncbi.nlm.nih.gov/pmc/blobs/ab83/9014306/233d5a65a386/fonc-12-874343-g002.jpg
https://cdn.ncbi.nlm.nih.gov/pmc/blobs/ab83/9014306/bfaf69670da6/fonc-12-874343-g003.jpg
https://cdn.ncbi.nlm.nih.gov/pmc/blobs/ab83/9014306/af2b83980eea/fonc-12-874343-g004.jpg
https://cdn.ncbi.nlm.nih.gov/pmc/blobs/ab83/9014306/8eadc1219f78/fonc-12-874343-g005.jpg
https://cdn.ncbi.nlm.nih.gov/pmc/blobs/ab83/9014306/6eb037f0fc80/fonc-12-874343-g006.jpg
https://cdn.ncbi.nlm.nih.gov/pmc/blobs/ab83/9014306/6b08564f24ad/fonc-12-874343-g007.jpg

相似文献

1
LncRNA ENST869 Targeting Nestin Transcriptional Region to Affect the Pharmacological Effects of Chidamide in Breast Cancer Cells.长链非编码RNA ENST869靶向巢蛋白转录区域影响西达本胺对乳腺癌细胞的药理作用
Front Oncol. 2022 Apr 4;12:874343. doi: 10.3389/fonc.2022.874343. eCollection 2022.
2
Identification of potential target genes of breast cancer in response to Chidamide treatment.乳腺癌对西达本胺治疗反应中潜在靶基因的鉴定。
Front Mol Biosci. 2022 Nov 8;9:999582. doi: 10.3389/fmolb.2022.999582. eCollection 2022.
3
Chidamide Reverses Fluzoparib Resistance in Triple-Negative Breast Cancer Cells.西达本胺逆转三阴性乳腺癌细胞对氟唑帕利的耐药性。
Front Oncol. 2022 Feb 18;12:819714. doi: 10.3389/fonc.2022.819714. eCollection 2022.
4
Chidamide suppresses the glycolysis of triple negative breast cancer cells partially by targeting the miR‑33a‑5p‑LDHA axis.西达本胺部分通过靶向 miR-33a-5p-LDHA 轴抑制三阴性乳腺癌细胞的糖酵解。
Mol Med Rep. 2019 Aug;20(2):1857-1865. doi: 10.3892/mmr.2019.10425. Epub 2019 Jun 25.
5
Chidamide alleviates TGF-β-induced epithelial-mesenchymal transition in lung cancer cell lines.西达本胺可减轻转化生长因子-β诱导的肺癌细胞系上皮-间质转化。
Mol Biol Rep. 2016 Jul;43(7):687-95. doi: 10.1007/s11033-016-4005-z. Epub 2016 May 17.
6
Chidamide and Radiotherapy Synergistically Induce Cell Apoptosis and Suppress Tumor Growth and Cancer Stemness by Regulating the MiR-375-EIF4G3 Axis in Lung Squamous Cell Carcinomas.西达本胺与放疗协同诱导肺鳞状细胞癌细胞凋亡,通过调控miR-375-EIF4G3轴抑制肿瘤生长和癌症干性。
J Oncol. 2021 Jun 11;2021:4936207. doi: 10.1155/2021/4936207. eCollection 2021.
7
Chidamide Inhibits Acute Myeloid Leukemia Cell Proliferation by lncRNA VPS9D1-AS1 Downregulation via MEK/ERK Signaling Pathway.西达本胺通过MEK/ERK信号通路下调lncRNA VPS9D1-AS1抑制急性髓系白血病细胞增殖。
Front Pharmacol. 2020 Oct 19;11:569651. doi: 10.3389/fphar.2020.569651. eCollection 2020.
8
Dysregulation of lncRNA-CCRR contributes to brain metastasis of breast cancer by intercellular coupling via regulating connexin 43 expression.长链非编码 RNA-CCRR 的失调通过调节连接蛋白 43 的表达通过细胞间耦联促进乳腺癌脑转移。
J Cell Mol Med. 2021 May;25(10):4826-4834. doi: 10.1111/jcmm.16455. Epub 2021 Apr 1.
9
Transcriptome Profiling Analysis Identifies LCP1 as a Contributor for Chidamide Resistance in Gastric Cancer.转录组谱分析鉴定 LCP1 为胃癌中西达本胺耐药的贡献者。
Pharm Res. 2022 May;39(5):867-876. doi: 10.1007/s11095-022-03291-1. Epub 2022 May 16.
10
Molecular mechanisms of long chain non-coding RNA CTBP1-AS in regulation of invasion and migration of breast cancer cells.长链非编码 RNA CTBP1-AS 在调控乳腺癌细胞侵袭和迁移中的分子机制。
J Biol Regul Homeost Agents. 2019;33(3):773-785.

引用本文的文献

1
Nestin in multiple myeloma: emerging insights into a potential therapeutic target.巢蛋白在多发性骨髓瘤中的作用:对潜在治疗靶点的新见解
Front Oncol. 2025 Jul 29;15:1596928. doi: 10.3389/fonc.2025.1596928. eCollection 2025.
2
Intermediate filaments and their associated molecules.中间丝及其相关分子。
J Biomed Res. 2025 Feb 8;39(3):242-253. doi: 10.7555/JBR.38.20240193.
3
Intermediate Filaments in Breast Cancer Progression, and Potential Biomarker for Cancer Therapy: A Narrative Review.中间丝在乳腺癌进展中的作用及癌症治疗的潜在生物标志物:一项叙述性综述

本文引用的文献

1
LncRNA SNHG3 regulates the BMSC osteogenic differentiation in bone metastasis of breast cancer by modulating the miR-1273g-3p/BMP3 axis.长链非编码RNA SNHG3通过调节miR-1273g-3p/BMP3轴调控乳腺癌骨转移中骨髓间充质干细胞的成骨分化。
Biochem Biophys Res Commun. 2022 Feb 26;594:117-123. doi: 10.1016/j.bbrc.2021.12.075. Epub 2022 Jan 13.
2
LncRNA IPW inhibits growth of ductal carcinoma in situ by downregulating ID2 through miR-29c.长链非编码 RNA IPW 通过下调 miR-29c 抑制 ID2 的表达从而抑制原位导管癌的生长。
Breast Cancer Res. 2022 Jan 25;24(1):6. doi: 10.1186/s13058-022-01504-4.
3
Secreted Non-Coding RNAs: Functional Impact on the Tumor Microenvironment and Clinical Relevance in Triple-Negative Breast Cancer.
Breast Cancer (Dove Med Press). 2024 Oct 14;16:689-704. doi: 10.2147/BCTT.S489953. eCollection 2024.
4
LncRNA BC083743 Silencing Exacerbated Osteoporosis by Regulating the miR-103-3p/SATB2 Axis to Inhibit Osteogenic Differentiation.LncRNA BC083743 通过调控 miR-103-3p/SATB2 轴抑制成骨分化加重骨质疏松。
Comput Intell Neurosci. 2022 Jun 20;2022:7066759. doi: 10.1155/2022/7066759. eCollection 2022.
分泌型非编码RNA:对三阴性乳腺癌肿瘤微环境的功能影响及临床相关性
Noncoding RNA. 2022 Jan 11;8(1):5. doi: 10.3390/ncrna8010005.
4
Safety of chidamide plus rituximab in elderly patients with relapsed or refractory B-cell lymphoma in China: a multicenter, single-arm, phase II study.西达本胺联合利妥昔单抗在中国复发或难治性B细胞淋巴瘤老年患者中的安全性:一项多中心、单臂、II期研究。
Ann Transl Med. 2021 Dec;9(24):1769. doi: 10.21037/atm-21-6019.
5
Insights into the therapeutic potential of histone deacetylase inhibitor/immunotherapy combination regimens in solid tumors.深入了解组蛋白去乙酰化酶抑制剂/免疫疗法联合方案在实体瘤中的治疗潜力。
Clin Transl Oncol. 2022 Jul;24(7):1262-1273. doi: 10.1007/s12094-022-02779-x. Epub 2022 Jan 23.
6
LncRNA KRT19P3 Is Involved in Breast Cancer Cell Proliferation, Migration and Invasion.长链非编码RNA KRT19P3参与乳腺癌细胞的增殖、迁移和侵袭。
Front Oncol. 2022 Jan 4;11:799082. doi: 10.3389/fonc.2021.799082. eCollection 2021.
7
CC-01 (chidamide plus celecoxib) modifies the tumor immune microenvironment and reduces tumor progression combined with immune checkpoint inhibitor.CC-01(西达本胺联合塞来昔布)通过调节肿瘤免疫微环境,与免疫检查点抑制剂联合减少肿瘤进展。
Sci Rep. 2022 Jan 20;12(1):1100. doi: 10.1038/s41598-022-05055-8.
8
Generation of a -mScarlet Red Fluorescent Reporter Human iPSC Line for Live Cell Imaging and Flow Cytometric Analysis and Sorting Using CRISPR-Cas9-Mediated Gene Editing.使用 CRISPR-Cas9 介导的基因编辑生成用于活细胞成像和流式细胞分析及分选的 -mScarlet Red 荧光报告人 iPSC 系。
Cells. 2022 Jan 13;11(2):268. doi: 10.3390/cells11020268.
9
Chidamide and mitomycin C exert synergistic cytotoxic effects against bladder cancer cells in vitro and suppress tumor growth in a rat bladder cancer model.沙利度胺与丝裂霉素 C 体外协同抑制膀胱癌的生长并诱导其凋亡
Cancer Lett. 2022 Apr 1;530:8-15. doi: 10.1016/j.canlet.2022.01.007. Epub 2022 Jan 13.
10
Bone marrow NG2/Nestin mesenchymal stem cells drive DTC dormancy TGFβ2.骨髓NG2/巢蛋白间充质干细胞通过转化生长因子β2驱动甲状腺微小癌休眠。
Nat Cancer. 2021 Mar;2(3):327-339. doi: 10.1038/s43018-021-00179-8. Epub 2021 Mar 11.