• 文献检索
  • 文档翻译
  • 深度研究
  • 学术资讯
  • Suppr Zotero 插件Zotero 插件
  • 邀请有礼
  • 套餐&价格
  • 历史记录
应用&插件
Suppr Zotero 插件Zotero 插件浏览器插件Mac 客户端Windows 客户端微信小程序
定价
高级版会员购买积分包购买API积分包
服务
文献检索文档翻译深度研究API 文档MCP 服务
关于我们
关于 Suppr公司介绍联系我们用户协议隐私条款
关注我们

Suppr 超能文献

核心技术专利:CN118964589B侵权必究
粤ICP备2023148730 号-1Suppr @ 2026

文献检索

告别复杂PubMed语法,用中文像聊天一样搜索,搜遍4000万医学文献。AI智能推荐,让科研检索更轻松。

立即免费搜索

文件翻译

保留排版,准确专业,支持PDF/Word/PPT等文件格式,支持 12+语言互译。

免费翻译文档

深度研究

AI帮你快速写综述,25分钟生成高质量综述,智能提取关键信息,辅助科研写作。

立即免费体验

全基因组研究揭示了与循环尿调蛋白相关的因素及其与复杂疾病的关系。

Genome-wide studies reveal factors associated with circulating uromodulin and its relationships to complex diseases.

机构信息

Institute of Genetic Epidemiology, Faculty of Medicine and Medical Center, and.

Faculty of Biology, University of Freiburg, Freiburg, Germany.

出版信息

JCI Insight. 2022 May 23;7(10):e157035. doi: 10.1172/jci.insight.157035.

DOI:10.1172/jci.insight.157035
PMID:35446786
原文链接:https://pmc.ncbi.nlm.nih.gov/articles/PMC9220927/
Abstract

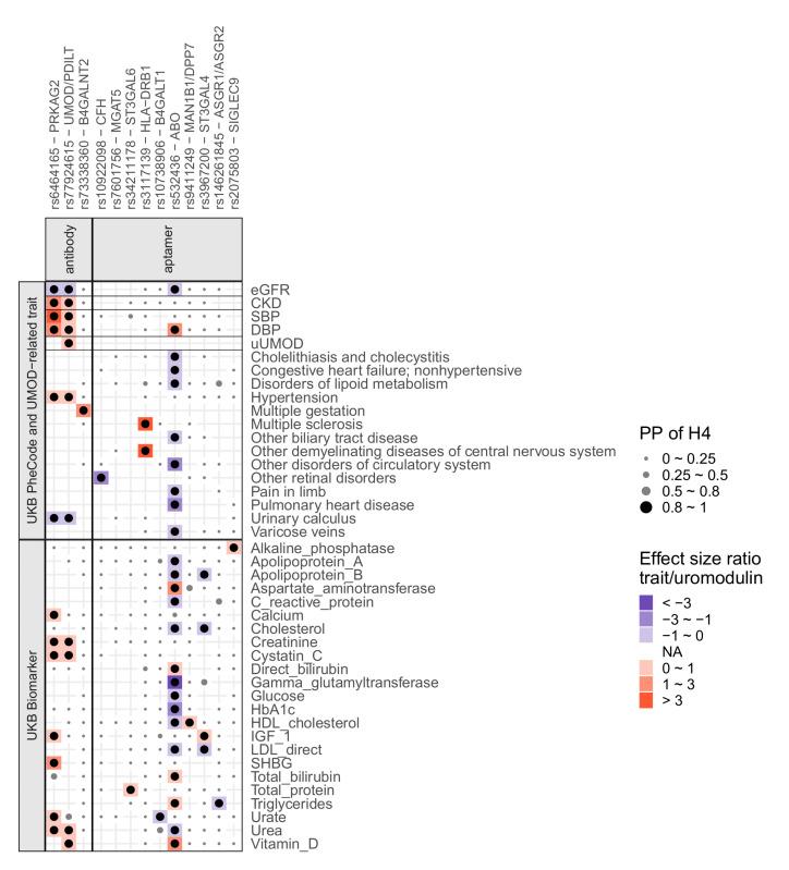
Uromodulin (UMOD) is a major risk gene for monogenic and complex forms of kidney disease. The encoded kidney-specific protein uromodulin is highly abundant in urine and related to chronic kidney disease, hypertension, and pathogen defense. To gain insights into potential systemic roles, we performed genome-wide screens of circulating uromodulin using complementary antibody-based and aptamer-based assays. We detected 3 and 10 distinct significant loci, respectively. Integration of antibody-based results at the UMOD locus with functional genomics data (RNA-Seq, ATAC-Seq, Hi-C) of primary human kidney tissue highlighted an upstream variant with differential accessibility and transcription in uromodulin-synthesizing kidney cells as underlying the observed cis effect. Shared association patterns with complex traits, including chronic kidney disease and blood pressure, placed the PRKAG2 locus in the same pathway as UMOD. Experimental validation of the third antibody-based locus, B4GALNT2, showed that the p.Cys466Arg variant of the encoded N-acetylgalactosaminyltransferase had a loss-of-function effect leading to higher serum uromodulin levels. Aptamer-based results pointed to enzymes writing glycan marks present on uromodulin and to their receptors in the circulation, suggesting that this assay permits investigating uromodulin's complex glycosylation rather than its quantitative levels. Overall, our study provides insights into circulating uromodulin and its emerging functions.

摘要

尿调蛋白(UMOD)是单基因和复杂形式肾脏疾病的主要风险基因。编码的肾脏特异性蛋白尿调蛋白在尿液中含量丰富,与慢性肾脏病、高血压和病原体防御有关。为了深入了解潜在的系统作用,我们使用互补的基于抗体和基于适配体的检测方法对循环尿调蛋白进行了全基因组筛选。我们分别检测到 3 个和 10 个不同的显著基因座。在基于抗体的结果与原发性人肾组织的功能基因组学数据(RNA-Seq、ATAC-Seq、Hi-C)整合时,UMOD 基因座上的上游变体显示出在合成尿调蛋白的肾细胞中具有不同的可及性和转录,这是观察到的顺式效应的基础。与复杂特征(包括慢性肾脏病和血压)的共同关联模式将 PRKAG2 基因座置于与 UMOD 相同的途径中。对第三个基于抗体的基因座 B4GALNT2 的实验验证表明,编码 N-乙酰半乳糖胺基转移酶的 p.Cys466Arg 变体具有失活效应,导致血清尿调蛋白水平升高。基于适配体的结果指向存在于尿调蛋白上的聚糖标记的酶及其在循环中的受体,表明该检测方法可用于研究尿调蛋白的复杂糖基化,而不仅仅是其定量水平。总的来说,我们的研究提供了对循环尿调蛋白及其新兴功能的深入了解。

https://cdn.ncbi.nlm.nih.gov/pmc/blobs/7f16/9220927/1fda5191e8b0/jciinsight-7-157035-g126.jpg
https://cdn.ncbi.nlm.nih.gov/pmc/blobs/7f16/9220927/24a0c79c637f/jciinsight-7-157035-g119.jpg
https://cdn.ncbi.nlm.nih.gov/pmc/blobs/7f16/9220927/2ac2920f21ef/jciinsight-7-157035-g120.jpg
https://cdn.ncbi.nlm.nih.gov/pmc/blobs/7f16/9220927/e0441d762de4/jciinsight-7-157035-g121.jpg
https://cdn.ncbi.nlm.nih.gov/pmc/blobs/7f16/9220927/edc37e811bcd/jciinsight-7-157035-g122.jpg
https://cdn.ncbi.nlm.nih.gov/pmc/blobs/7f16/9220927/8577c7ac4471/jciinsight-7-157035-g123.jpg
https://cdn.ncbi.nlm.nih.gov/pmc/blobs/7f16/9220927/c6eccc38c8b0/jciinsight-7-157035-g124.jpg
https://cdn.ncbi.nlm.nih.gov/pmc/blobs/7f16/9220927/8f1c5e50b485/jciinsight-7-157035-g125.jpg
https://cdn.ncbi.nlm.nih.gov/pmc/blobs/7f16/9220927/1fda5191e8b0/jciinsight-7-157035-g126.jpg
https://cdn.ncbi.nlm.nih.gov/pmc/blobs/7f16/9220927/24a0c79c637f/jciinsight-7-157035-g119.jpg
https://cdn.ncbi.nlm.nih.gov/pmc/blobs/7f16/9220927/2ac2920f21ef/jciinsight-7-157035-g120.jpg
https://cdn.ncbi.nlm.nih.gov/pmc/blobs/7f16/9220927/e0441d762de4/jciinsight-7-157035-g121.jpg
https://cdn.ncbi.nlm.nih.gov/pmc/blobs/7f16/9220927/edc37e811bcd/jciinsight-7-157035-g122.jpg
https://cdn.ncbi.nlm.nih.gov/pmc/blobs/7f16/9220927/8577c7ac4471/jciinsight-7-157035-g123.jpg
https://cdn.ncbi.nlm.nih.gov/pmc/blobs/7f16/9220927/c6eccc38c8b0/jciinsight-7-157035-g124.jpg
https://cdn.ncbi.nlm.nih.gov/pmc/blobs/7f16/9220927/8f1c5e50b485/jciinsight-7-157035-g125.jpg
https://cdn.ncbi.nlm.nih.gov/pmc/blobs/7f16/9220927/1fda5191e8b0/jciinsight-7-157035-g126.jpg

相似文献

1
Genome-wide studies reveal factors associated with circulating uromodulin and its relationships to complex diseases.全基因组研究揭示了与循环尿调蛋白相关的因素及其与复杂疾病的关系。
JCI Insight. 2022 May 23;7(10):e157035. doi: 10.1172/jci.insight.157035.
2
Common noncoding UMOD gene variants induce salt-sensitive hypertension and kidney damage by increasing uromodulin expression.常见的非编码 UMOD 基因变异通过增加尿调蛋白的表达引起盐敏感性高血压和肾脏损伤。
Nat Med. 2013 Dec;19(12):1655-60. doi: 10.1038/nm.3384. Epub 2013 Nov 3.
3
Uromodulin: from monogenic to multifactorial diseases.尿调节蛋白:从单基因疾病到多因素疾病
Nephrol Dial Transplant. 2015 Aug;30(8):1250-6. doi: 10.1093/ndt/gfu300. Epub 2014 Sep 16.
4
The Locus: Insights into the Pathogenesis and Prognosis of Kidney Disease.《病灶:深入了解肾脏疾病的发病机制和预后》
J Am Soc Nephrol. 2018 Mar;29(3):713-726. doi: 10.1681/ASN.2017070716. Epub 2017 Nov 27.
5
Mechanistic interactions of uromodulin with the thick ascending limb: perspectives in physiology and hypertension.尿调蛋白与厚升支的机械相互作用:生理学和高血压的视角。
J Hypertens. 2021 Aug 1;39(8):1490-1504. doi: 10.1097/HJH.0000000000002861.
6
Genome-wide association study of blood pressure extremes identifies variant near UMOD associated with hypertension.全基因组关联研究血压极值发现与高血压相关的 UMOD 附近变体。
PLoS Genet. 2010 Oct 28;6(10):e1001177. doi: 10.1371/journal.pgen.1001177.
7
Polymorphisms Associated with Kidney Function, Serum Uromodulin and Risk of Mortality among Patients with Chronic Kidney Disease, Results from the C-STRIDE Study.与肾功能、血清尿调蛋白相关的多态性及慢性肾脏病患者死亡风险的关系:C-STRIDE 研究结果。
Genes (Basel). 2021 Oct 23;12(11):1687. doi: 10.3390/genes12111687.
8
Associations of Baseline and Longitudinal Serum Uromodulin With Kidney Failure and Mortality: Results From the African American Study of Kidney Disease and Hypertension (AASK) Trial.基线和纵向血清尿调蛋白与肾衰竭和死亡的关联:来自非裔美国人肾脏病和高血压研究(AASK)试验的结果。
Am J Kidney Dis. 2024 Jan;83(1):71-78. doi: 10.1053/j.ajkd.2023.05.017. Epub 2023 Sep 9.
9
Association of variants at UMOD with chronic kidney disease and kidney stones-role of age and comorbid diseases.UMOD 变异与慢性肾脏病和肾结石的关联-年龄和合并症的作用。
PLoS Genet. 2010 Jul 29;6(7):e1001039. doi: 10.1371/journal.pgen.1001039.
10
Uromodulin rs4293393 T>C variation is associated with kidney disease in patients with type 2 diabetes.尿调蛋白 rs4293393T>C 变异与 2 型糖尿病患者的肾脏疾病有关。
Indian J Med Res. 2017 Nov;146(Suppol):S15-S21. doi: 10.4103/ijmr.IJMR_919_16.

引用本文的文献

1
Ancestral Variability in the Genetic Architecture of Urine Uromodulin.尿调蛋白遗传结构中的祖先变异性
Kidney Int Rep. 2024 Nov 6;10(1):10-11. doi: 10.1016/j.ekir.2024.10.034. eCollection 2025 Jan.
2
Advances in uromodulin biology and potential clinical applications.尿调蛋白生物学研究进展及其潜在的临床应用
Nat Rev Nephrol. 2024 Dec;20(12):806-821. doi: 10.1038/s41581-024-00881-7. Epub 2024 Aug 19.
3
Uromodulin biology.尿调素生物学。

本文引用的文献

1
Mapping the proteo-genomic convergence of human diseases.绘制人类疾病的蛋白质基因组趋同图谱。
Science. 2021 Nov 12;374(6569):eabj1541. doi: 10.1126/science.abj1541.
2
Mapping the genetic architecture of human traits to cell types in the kidney identifies mechanisms of disease and potential treatments.绘制人类性状的遗传结构与肾脏细胞类型的关系,有助于鉴定疾病的发病机制和潜在治疗方法。
Nat Genet. 2021 Sep;53(9):1322-1333. doi: 10.1038/s41588-021-00909-9. Epub 2021 Aug 12.
3
The ARIC (Atherosclerosis Risk In Communities) Study: JACC Focus Seminar 3/8.
Nephrol Dial Transplant. 2024 Jun 28;39(7):1073-1087. doi: 10.1093/ndt/gfae008.
4
Multi-omic analysis of human kidney tissue identified medulla-specific gene expression patterns.多组学分析人类肾组织确定了髓质特异性基因表达模式。
Kidney Int. 2024 Feb;105(2):293-311. doi: 10.1016/j.kint.2023.10.024. Epub 2023 Nov 22.
5
Identification of circulating proteins associated with general cognitive function among middle-aged and older adults.鉴定与中老年人群一般认知功能相关的循环蛋白。
Commun Biol. 2023 Nov 3;6(1):1117. doi: 10.1038/s42003-023-05454-1.
6
Unveiling the Hidden Power of Uromodulin: A Promising Potential Biomarker for Kidney Diseases.揭示尿调节蛋白的隐藏力量:一种有前景的肾脏疾病潜在生物标志物。
Diagnostics (Basel). 2023 Sep 28;13(19):3077. doi: 10.3390/diagnostics13193077.
7
Proteomics: Progress and Promise of High-Throughput Proteomics in Chronic Kidney Disease.蛋白质组学:高通量蛋白质组学在慢性肾脏病中的进展和前景。
Mol Cell Proteomics. 2023 Jun;22(6):100550. doi: 10.1016/j.mcpro.2023.100550. Epub 2023 Apr 17.
8
Role of Uromodulin in Salt-Sensitive Hypertension.尿调素在盐敏感性高血压中的作用。
Hypertension. 2022 Nov;79(11):2419-2429. doi: 10.1161/HYPERTENSIONAHA.122.19888. Epub 2022 Sep 12.
9
Evolving Concepts in Uromodulin Biology, Physiology, and Its Role in Disease: a Tale of Two Forms.尿调蛋白生物学、生理学及其在疾病中的作用的不断发展的概念:两种形式的故事。
Hypertension. 2022 Nov;79(11):2409-2418. doi: 10.1161/HYPERTENSIONAHA.122.18567. Epub 2022 Aug 12.
10
UMOD and the architecture of kidney disease.UMOD 与肾脏疾病的结构。
Pflugers Arch. 2022 Aug;474(8):771-781. doi: 10.1007/s00424-022-02733-4. Epub 2022 Jul 26.
ARIC(社区动脉粥样硬化风险研究):JACC 重点研讨会 3/8。
J Am Coll Cardiol. 2021 Jun 15;77(23):2939-2959. doi: 10.1016/j.jacc.2021.04.035.
4
Sialic acids in pancreatic cancer cells drive tumour-associated macrophage differentiation via the Siglec receptors Siglec-7 and Siglec-9.唾液酸在胰腺癌细胞中通过 Siglec 受体 Siglec-7 和 Siglec-9 驱动肿瘤相关巨噬细胞分化。
Nat Commun. 2021 Feb 24;12(1):1270. doi: 10.1038/s41467-021-21550-4.
5
Sequencing of 53,831 diverse genomes from the NHLBI TOPMed Program.美国国立卫生研究院生物医学高级研究与发展局(NHLBI)TOPMed 项目中对 53831 个不同基因组进行测序。
Nature. 2021 Feb;590(7845):290-299. doi: 10.1038/s41586-021-03205-y. Epub 2021 Feb 10.
6
Uromodulin: Roles in Health and Disease.尿调节蛋白:在健康与疾病中的作用
Annu Rev Physiol. 2021 Feb 10;83:477-501. doi: 10.1146/annurev-physiol-031620-092817.
7
Genome-wide CRISPR screens reveal a specific ligand for the glycan-binding immune checkpoint receptor Siglec-7.全基因组 CRISPR 筛选揭示了糖结合免疫检查点受体 Siglec-7 的特定配体。
Proc Natl Acad Sci U S A. 2021 Feb 2;118(5). doi: 10.1073/pnas.2015024118.
8
The human sialic acid-binding immunoglobulin-like lectin Siglec-9 and its murine homolog Siglec-E control osteoclast activity and bone resorption.人类唾液酸结合免疫球蛋白样凝集素 Siglec-9 及其鼠类同源物 Siglec-E 可控制破骨细胞的活性和骨吸收。
Bone. 2021 Feb;143:115665. doi: 10.1016/j.bone.2020.115665. Epub 2020 Sep 30.
9
The GTEx Consortium atlas of genetic regulatory effects across human tissues.GTEx 联盟人类组织遗传调控效应图谱
Science. 2020 Sep 11;369(6509):1318-1330. doi: 10.1126/science.aaz1776.
10
Architecture and function of human uromodulin filaments in urinary tract infections.人尿溶菌酶丝状体在尿路感染中的结构和功能。
Science. 2020 Aug 21;369(6506):1005-1010. doi: 10.1126/science.aaz9866. Epub 2020 Jul 2.