Oliveira-Brito Patrícia Kellen Martins, de Campos Gabriela Yamazaki, Guimarães Júlia Garcia, Serafim da Costa Letícia, Silva de Moura Edanielle, Lazo-Chica Javier Emílio, Roque-Barreira Maria Cristina, da Silva Thiago Aparecido
Department of Cell and Molecular Biology and Pathogenic Bioagents, Ribeirão Preto Medical School, University of São Paulo, Ribeirão Preto 14049-900, SP, Brazil.
Department of Microbiology, Institute of Biomedical Sciences, University of São Paulo, São Paulo 14049-900, SP, Brazil.
Vaccines (Basel). 2022 Apr 15;10(4):620. doi: 10.3390/vaccines10040620.
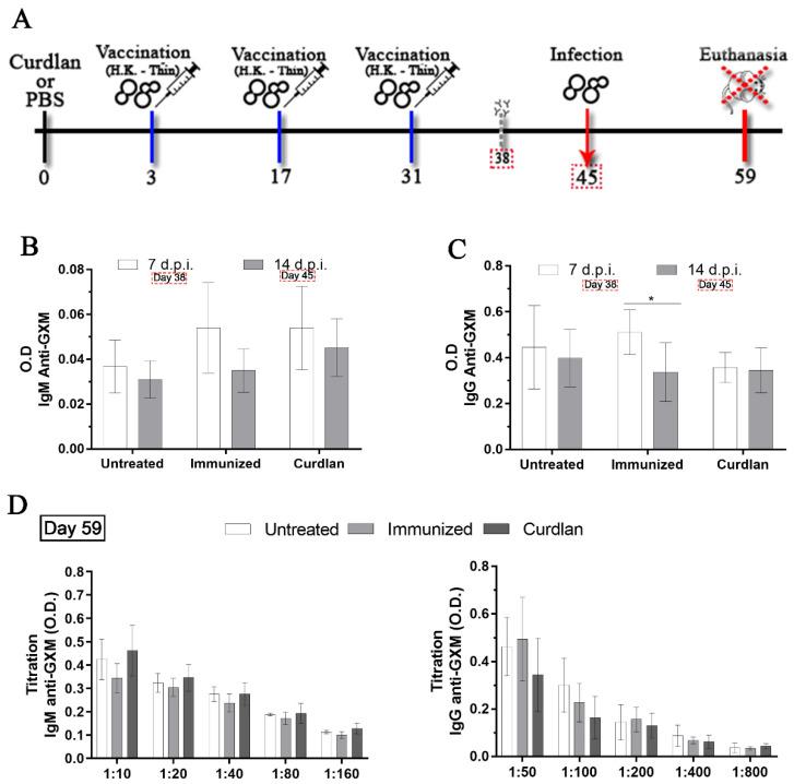
The low efficacy and side effects associated with antifungal agents have highlighted the importance of developing immunotherapeutic approaches to treat infection. We developed an immunization strategy that uses selective Dectin-1 agonist as an adjuvant. BALB/c or C57BL/6 mice received curdlan or β-glucan peptide (BGP) before immunization with heat-killed , and the mice were infected with viable on day 14 post immunization and euthanized 14 days after infection. Adjuvant curdlan restored pulmonary tumor necrosis factor- α (TNF-α) levels, as induced by immunization with heat-killed The average area and relative frequency of titan cells in the lungs of curdlan-treated BALB/c mice were reduced. However, this did not reduce the pulmonary fungal burden or decrease the i0,nflammatory infiltrate in the pulmonary parenchyma of BALB/c mice. Conversely, adjuvant curdlan induced high levels of interferon-γ (IFN-γ) and interleukin (IL)-10 and decreased the burden in the lungs of C57BL/6 mice, which was not replicated in β-glucan peptide-treated mice. The adjuvant curdlan favors the control of infection depending on the immune response profile of the mouse strain. This study will have implications for developing new immunotherapeutic approaches to treat infection.
抗真菌药物的低疗效和副作用凸显了开发免疫治疗方法来治疗感染的重要性。我们开发了一种免疫策略,使用选择性的Dectin-1激动剂作为佐剂。BALB/c或C57BL/6小鼠在接种热灭活的[具体病原体未明确]之前接受了可德胶或β-葡聚糖肽(BGP),并在免疫后第14天用活的[具体病原体未明确]感染,感染后14天实施安乐死。佐剂可德胶恢复了因接种热灭活的[具体病原体未明确]所诱导的肺部肿瘤坏死因子-α(TNF-α)水平。可德胶处理的BALB/c小鼠肺部巨细胞的平均面积和相对频率降低。然而,这并未降低BALB/c小鼠肺部的真菌负荷,也未减少肺实质中的炎性浸润。相反,佐剂可德胶诱导了高水平的干扰素-γ(IFN-γ)和白细胞介素(IL)-10,并降低了C57BL/6小鼠肺部的[具体病原体未明确]负荷,而在β-葡聚糖肽处理的小鼠中未出现这种情况。佐剂可德胶有利于根据小鼠品系的免疫反应特征来控制[具体病原体未明确]感染。这项研究将对开发治疗[具体病原体未明确]感染的新免疫治疗方法产生影响。