• 文献检索
  • 文档翻译
  • 深度研究
  • 学术资讯
  • Suppr Zotero 插件Zotero 插件
  • 邀请有礼
  • 套餐&价格
  • 历史记录
应用&插件
Suppr Zotero 插件Zotero 插件浏览器插件Mac 客户端Windows 客户端微信小程序
定价
高级版会员购买积分包购买API积分包
服务
文献检索文档翻译深度研究API 文档MCP 服务
关于我们
关于 Suppr公司介绍联系我们用户协议隐私条款
关注我们

Suppr 超能文献

核心技术专利:CN118964589B侵权必究
粤ICP备2023148730 号-1Suppr @ 2026

文献检索

告别复杂PubMed语法,用中文像聊天一样搜索,搜遍4000万医学文献。AI智能推荐,让科研检索更轻松。

立即免费搜索

文件翻译

保留排版,准确专业,支持PDF/Word/PPT等文件格式,支持 12+语言互译。

免费翻译文档

深度研究

AI帮你快速写综述,25分钟生成高质量综述,智能提取关键信息,辅助科研写作。

立即免费体验

基于 ceRNA 网络和 M-7474 功能的综合分析在雄激素介导的猪脂肪沉积中的作用

Integrated Analysis of the ceRNA Network and M-7474 Function in Testosterone-Mediated Fat Deposition in Pigs.

机构信息

National Engineering Laboratory for Animal Breeding, MOA Laboratory of Animal Genetics and Breeding, Department of Animal Genetics and Breeding, College of Animal Science and Technology, China Agricultural University, Beijing 100193, China.

College of Life Sciences and Food Engineering, Hebei University of Engineering, Handan 056021, China.

出版信息

Genes (Basel). 2022 Apr 10;13(4):668. doi: 10.3390/genes13040668.

DOI:10.3390/genes13040668
PMID:35456474
原文链接:https://pmc.ncbi.nlm.nih.gov/articles/PMC9032878/
Abstract

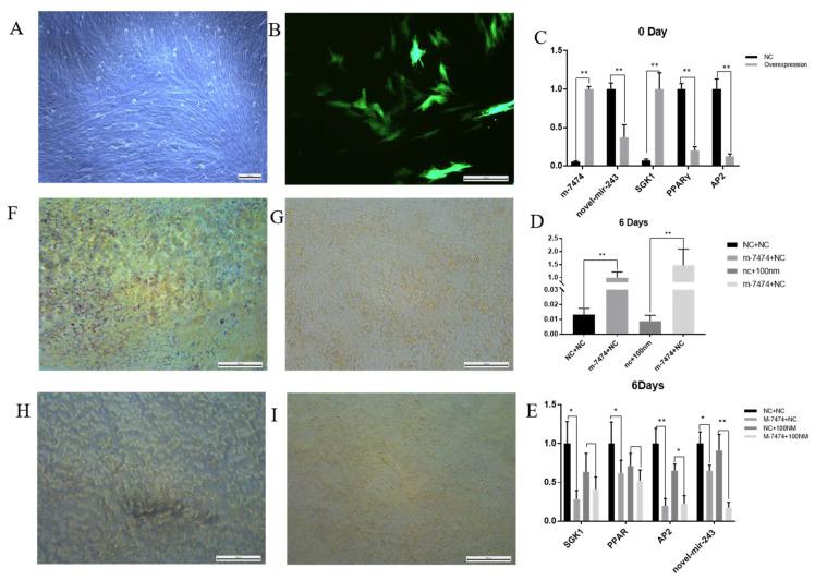
Castration can significantly enhance fat deposition in pigs, and the molecular mechanism of fat deposition caused by castration and its influence on fat deposition in different parts of pigs remain unclear. RNA-seq was performed on adipose tissue from different parts of castrated and intact Yorkshire pigs. Different ceRNA networks were constructed for different fat parts. GO and KEGG pathway annotations suggested that testosterone elevates cell migration and affects differentiation and apoptosis in back fat, while it predisposes animals to glycolipid metabolism disorders and increases the expression of inflammatory cytokines in abdominal fat. The interaction between M-7474, novel_miR_243 and was verified by dual fluorescence experiments. This ceRNA relationship has also been demonstrated in porcine preadipocytes. Overexpression of M-7474 significantly inhibited the differentiation of preadipocytes compared to the control group. When 100 nM testosterone was added during preadipocyte differentiation, the expression of M-7474 was increased, and preadipocyte differentiation was significantly inhibited. Testosterone can affect preadipocyte differentiation by upregulating the expression of M-7474, sponging novel-miR-243, and regulating the expression of genes such as SGK1. At the same time, HSD11B1 and SLC2A4 may also be regulated by the corresponding lncRNA and miRNA, which ultimately affects glucose uptake by adipocytes and leads to obesity.

摘要

去势可以显著促进猪的脂肪沉积,而去势引起的脂肪沉积的分子机制及其对猪不同部位脂肪沉积的影响尚不清楚。对去势和完整约克夏猪不同部位脂肪组织进行了 RNA-seq 分析。为不同的脂肪部位构建了不同的 ceRNA 网络。GO 和 KEGG 通路注释表明,睾丸酮可促进细胞迁移,并影响背脂的分化和凋亡,而使动物易患糖脂代谢紊乱,并增加腹脂中炎症细胞因子的表达。通过双荧光实验验证了 M-7474、novel_miR_243 和 的相互作用。这种 ceRNA 关系也在猪前体脂肪细胞中得到了证实。与对照组相比,M-7474 的过表达显著抑制了前体脂肪细胞的分化。在前体脂肪细胞分化过程中加入 100 nM 睾丸酮时,M-7474 的表达增加,前体脂肪细胞分化明显受到抑制。睾丸酮可以通过上调 M-7474 的表达、海绵新型 miR-243 并调节 SGK1 等基因的表达来影响前体脂肪细胞的分化。同时,HSD11B1 和 SLC2A4 也可能受到相应的 lncRNA 和 miRNA 的调节,最终影响脂肪细胞的葡萄糖摄取,导致肥胖。

https://cdn.ncbi.nlm.nih.gov/pmc/blobs/beb9/9032878/c2157760bf25/genes-13-00668-g007.jpg
https://cdn.ncbi.nlm.nih.gov/pmc/blobs/beb9/9032878/caeeef2944b2/genes-13-00668-g001.jpg
https://cdn.ncbi.nlm.nih.gov/pmc/blobs/beb9/9032878/49e7b5654503/genes-13-00668-g002.jpg
https://cdn.ncbi.nlm.nih.gov/pmc/blobs/beb9/9032878/f4fc1cc5357f/genes-13-00668-g003a.jpg
https://cdn.ncbi.nlm.nih.gov/pmc/blobs/beb9/9032878/aca901c6f507/genes-13-00668-g004.jpg
https://cdn.ncbi.nlm.nih.gov/pmc/blobs/beb9/9032878/c87ee150a32c/genes-13-00668-g005.jpg
https://cdn.ncbi.nlm.nih.gov/pmc/blobs/beb9/9032878/2dc4f0ec4a2b/genes-13-00668-g006.jpg
https://cdn.ncbi.nlm.nih.gov/pmc/blobs/beb9/9032878/c2157760bf25/genes-13-00668-g007.jpg
https://cdn.ncbi.nlm.nih.gov/pmc/blobs/beb9/9032878/caeeef2944b2/genes-13-00668-g001.jpg
https://cdn.ncbi.nlm.nih.gov/pmc/blobs/beb9/9032878/49e7b5654503/genes-13-00668-g002.jpg
https://cdn.ncbi.nlm.nih.gov/pmc/blobs/beb9/9032878/f4fc1cc5357f/genes-13-00668-g003a.jpg
https://cdn.ncbi.nlm.nih.gov/pmc/blobs/beb9/9032878/aca901c6f507/genes-13-00668-g004.jpg
https://cdn.ncbi.nlm.nih.gov/pmc/blobs/beb9/9032878/c87ee150a32c/genes-13-00668-g005.jpg
https://cdn.ncbi.nlm.nih.gov/pmc/blobs/beb9/9032878/2dc4f0ec4a2b/genes-13-00668-g006.jpg
https://cdn.ncbi.nlm.nih.gov/pmc/blobs/beb9/9032878/c2157760bf25/genes-13-00668-g007.jpg

相似文献

1
Integrated Analysis of the ceRNA Network and M-7474 Function in Testosterone-Mediated Fat Deposition in Pigs.基于 ceRNA 网络和 M-7474 功能的综合分析在雄激素介导的猪脂肪沉积中的作用
Genes (Basel). 2022 Apr 10;13(4):668. doi: 10.3390/genes13040668.
2
Sus_circPAPPA2 Regulates Fat Deposition in Castrated Pigs through the miR-2366/ Pathway.Sus_circPAPPA2通过miR-2366/ 途径调控去势猪的脂肪沉积。
Biomolecules. 2022 May 26;12(6):753. doi: 10.3390/biom12060753.
3
LncRNA IMFlnc1 promotes porcine intramuscular adipocyte adipogenesis by sponging miR-199a-5p to up-regulate CAV-1.LncRNA IMFlnc1 通过海绵吸附 miR-199a-5p 来上调 CAV-1 促进猪肌内前体细胞成脂分化。
BMC Mol Cell Biol. 2020 Nov 4;21(1):77. doi: 10.1186/s12860-020-00324-8.
4
Identification of Long Non-Coding RNA-Associated Competing Endogenous RNA Network in the Differentiation of Chicken Preadipocytes.鉴定鸡前体脂肪细胞分化过程中的长链非编码 RNA 相关竞争性内源性 RNA 网络。
Genes (Basel). 2019 Oct 12;10(10):795. doi: 10.3390/genes10100795.
5
Identification and characterization of long non-coding RNAs in subcutaneous adipose tissue from castrated and intact full-sib pair Huainan male pigs.去势和未去势全同胞对淮南公猪皮下脂肪组织中长链非编码RNA的鉴定与表征
BMC Genomics. 2017 Jul 19;18(1):542. doi: 10.1186/s12864-017-3907-z.
6
A comprehensive microRNA expression profile of the backfat tissue from castrated and intact full-sib pair male pigs.去势和完整同窝公猪背膘组织的综合 microRNA 表达谱。
BMC Genomics. 2014 Jan 20;15:47. doi: 10.1186/1471-2164-15-47.
7
Castration induced circRNA expressional changes in subcutaneous adipose tissue of male pigs.去势诱导公猪皮下脂肪组织 circRNA 的表达变化。
Anim Sci J. 2021 Jan-Dec;92(1):e13648. doi: 10.1111/asj.13648.
8
Comprehensive analysis of lncRNA-miRNA-mRNA networks during osteogenic differentiation of bone marrow mesenchymal stem cells.骨髓间充质干细胞成骨分化过程中 lncRNA-miRNA-mRNA 网络的综合分析。
BMC Genomics. 2022 Jun 7;23(1):425. doi: 10.1186/s12864-022-08646-x.
9
Molecular Regulation of Yak Preadipocyte Differentiation and Proliferation by and ceRNA Regulatory Network Analysis.牦牛前体脂肪细胞分化和增殖的分子调控及 ceRNA 调控网络分析。
Cells. 2022 Aug 1;11(15):2366. doi: 10.3390/cells11152366.
10
Testosterone Deficiency Induces Changes of the Transcriptomes of Visceral Adipose Tissue in Miniature Pigs Fed a High-Fat and High-Cholesterol Diet.睾酮缺乏诱导高脂高胆固醇饮食小型猪内脏脂肪组织转录组变化。
Int J Mol Sci. 2016 Dec 16;17(12):2125. doi: 10.3390/ijms17122125.

引用本文的文献

1
Testosterone Inhibits Lipid Accumulation in Porcine Preadipocytes by Regulating .睾酮通过调节……抑制猪前脂肪细胞中的脂质积累。
Animals (Basel). 2024 Jul 23;14(15):2143. doi: 10.3390/ani14152143.
2
Deciphering the role of alternative splicing as a potential regulator in fat-tail development of sheep: a comprehensive RNA-seq based study.解析可变剪接作为绵羊脂肪发育潜在调控因子的作用:一项基于 RNA-seq 的综合研究。
Sci Rep. 2024 Jan 29;14(1):2361. doi: 10.1038/s41598-024-52855-1.
3
Meta-analysis of RNA-Seq datasets highlights novel genes/pathways involved in fat deposition in fat-tail of sheep.

本文引用的文献

1
Nonclassical androgen and estrogen signaling is essential for normal spermatogenesis.非经典雄激素和雌激素信号对于正常精子发生至关重要。
Semin Cell Dev Biol. 2022 Jan;121:71-81. doi: 10.1016/j.semcdb.2021.05.032. Epub 2021 Jun 9.
2
Testosterone works through androgen receptors to modulate neuronal response to anxiogenic stimuli.睾酮通过雄激素受体调节神经元对应激刺激的反应。
Neurosci Lett. 2021 May 14;753:135852. doi: 10.1016/j.neulet.2021.135852. Epub 2021 Mar 27.
3
The effect of immunocastration on adipose tissue deposition and composition in pigs.
RNA测序数据集的荟萃分析揭示了参与绵羊脂肪尾脂肪沉积的新基因/途径。
Front Vet Sci. 2023 May 12;10:1159921. doi: 10.3389/fvets.2023.1159921. eCollection 2023.
免疫去势对猪脂肪组织沉积和组成的影响。
Animal. 2021 Feb;15(2):100118. doi: 10.1016/j.animal.2020.100118. Epub 2020 Dec 23.
4
Osteopontin: The Molecular Bridge between Fat and Cardiac-Renal Disorders.骨桥蛋白:脂肪与心肾疾病之间的分子桥梁。
Int J Mol Sci. 2020 Aug 4;21(15):5568. doi: 10.3390/ijms21155568.
5
HNF1A-AS1 Regulates Cell Migration, Invasion and Glycolysis via Modulating miR-124/MYO6 in Colorectal Cancer Cells.HNF1A-AS1通过调节miR-124/MYO6调控结肠癌细胞的迁移、侵袭和糖酵解
Onco Targets Ther. 2020 Feb 18;13:1507-1518. doi: 10.2147/OTT.S231249. eCollection 2020.
6
Androgen-Regulated microRNAs (AndroMiRs) as Novel Players in Adipogenesis.雄激素调节的 microRNAs(AndroMiRs)作为脂肪生成中的新角色。
Int J Mol Sci. 2019 Nov 16;20(22):5767. doi: 10.3390/ijms20225767.
7
MicroRNA-124a contributes to glucocorticoid resistance in acute-on-chronic liver failure by negatively regulating glucocorticoid receptor alpha.微小 RNA-124a 通过负向调控糖皮质激素受体α 促进慢性加急性肝衰竭的糖皮质激素抵抗。
Ann Hepatol. 2020 Mar-Apr;19(2):214-221. doi: 10.1016/j.aohep.2019.08.007. Epub 2019 Oct 1.
8
MicroRNA-224 impairs adipogenic differentiation of bovine preadipocytes by targeting LPL.miRNA-224 通过靶向 LPL 抑制牛前体脂肪细胞的成脂分化。
Mol Cell Probes. 2019 Apr;44:29-36. doi: 10.1016/j.mcp.2019.01.005. Epub 2019 Jan 28.
9
Noncoding RNAs: Master Regulators of Inflammatory Signaling.非编码 RNA:炎症信号的主要调节因子。
Trends Mol Med. 2018 Jan;24(1):66-84. doi: 10.1016/j.molmed.2017.11.003. Epub 2017 Dec 12.
10
Therapeutic targeting of non-coding RNAs in cancer.癌症中非编码RNA的治疗靶向作用。
Biochem J. 2017 Dec 14;474(24):4219-4251. doi: 10.1042/BCJ20170079.