Key Laboratory of Mariculture, Ministry of Education, Ocean University of China, Qingdao 266003, China.
Key Laboratory of Aquaculture Nutrition and Feeds, Ministry of Agriculture, Ocean University of China, Qingdao 266003, China.
Int J Mol Sci. 2022 Apr 11;23(8):4200. doi: 10.3390/ijms23084200.
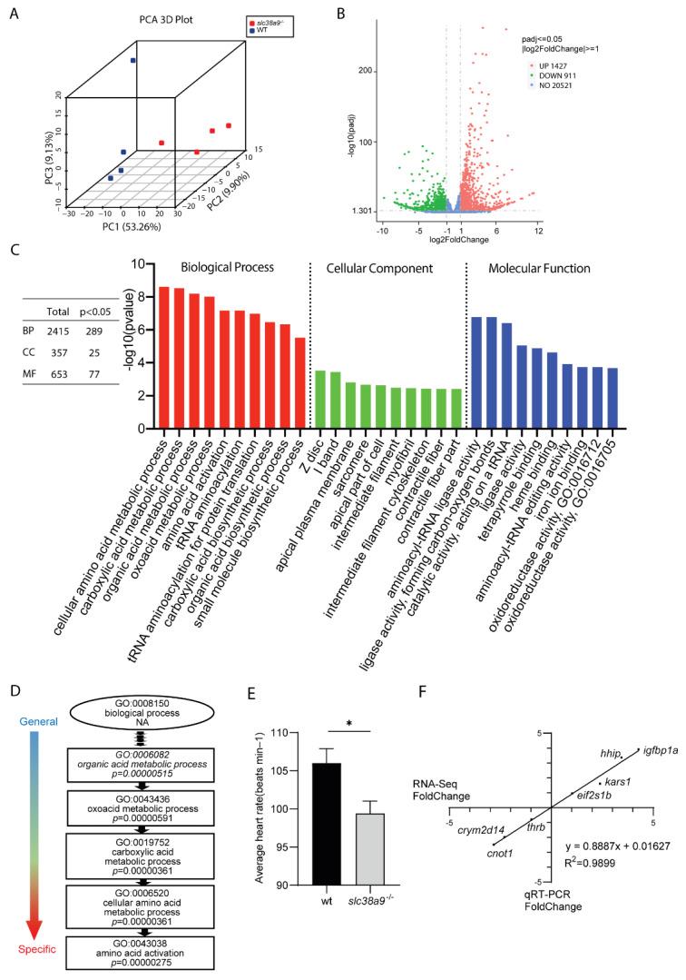
Eukaryotic cells control nutritional homeostasis and determine cell metabolic fate through a series of nutrient transporters and metabolic regulation pathways. Lysosomal localized amino acid transporter member 9 of the solute carrier family 38 (SLC38A9) regulates essential amino acids' efflux from lysosomes in an arginine-regulated fashion. To better understand the physiological role of SLC38A9, we first described the spatiotemporal expression pattern of the gene in zebrafish. A quarter of mutant embryos developed pericardial edema and died prematurely, while the remaining mutants were viable and grew normally. By profiling the transcriptome of the abnormally developed embryos using RNA-seq, we identified increased apoptosis, dysregulated amino acid metabolism, and glycolysis/gluconeogenesis disorders that occurred in mutant fish. deficiency increased whole-body free amino acid and lactate levels but reduced glucose and pyruvate levels. The change of glycolysis-related metabolites in viable mutant fish was ameliorated. Moreover, loss of resulted in a significant reduction in hypoxia-inducible gene expression and hypoxia-inducible factor 1-alpha (Hif1α) protein levels. These results improved our understanding of the physiological functions of SLC38A9 and revealed its indispensable role in embryonic development, metabolic regulation, and stress adaption.
真核细胞通过一系列营养转运体和代谢调节途径来控制营养稳态并决定细胞代谢命运。溶质载体家族 38(SLC38)的溶酶体定位氨基酸转运体成员 9(SLC38A9)通过精氨酸调节的方式调节必需氨基酸从溶酶体中的流出。为了更好地理解 SLC38A9 的生理作用,我们首先描述了 SLC38A9 基因在斑马鱼中的时空表达模式。四分之一的 突变胚胎发育出心包水肿并过早死亡,而其余的突变体是存活的且正常生长。通过 RNA-seq 对发育异常的胚胎进行转录组分析,我们发现 突变鱼中发生了凋亡增加、氨基酸代谢失调以及糖酵解/糖异生障碍。 缺乏增加了全身游离氨基酸和乳酸水平,但降低了葡萄糖和丙酮酸水平。在有活力的 突变鱼中,与糖酵解相关的代谢物的变化得到了改善。此外, 缺失导致缺氧诱导基因表达和缺氧诱导因子 1-α(Hif1α)蛋白水平显著降低。这些结果提高了我们对 SLC38A9 生理功能的理解,并揭示了它在胚胎发育、代谢调节和应激适应中的不可或缺作用。