Suppr超能文献

RUNX3 表达增加抑制正常人类髓系发育。

Increased expression of RUNX3 inhibits normal human myeloid development.

机构信息

Department of Haematology, Division of Cancer & Genetics, School of Medicine, Cardiff University, Cardiff, CF14 4XN, UK.

Cardiff Experimental Cancer Medicine Centre (ECMC), School of Medicine, Cardiff University, Cardiff, CF14 4XN, UK.

出版信息

Leukemia. 2022 Jul;36(7):1769-1780. doi: 10.1038/s41375-022-01577-2. Epub 2022 Apr 30.

Abstract

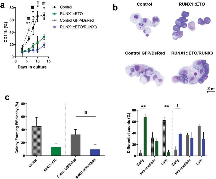
RUNX3 is a transcription factor dysregulated in acute myeloid leukemia (AML). However, its role in normal myeloid development and leukemia is poorly understood. Here we investigate RUNX3 expression in both settings and the impact of its dysregulation on myelopoiesis. We found that RUNX3 mRNA expression was stable during hematopoiesis but decreased with granulocytic differentiation. In AML, RUNX3 mRNA was overexpressed in many disease subtypes, but downregulated in AML with core binding factor abnormalities, such as RUNX1::ETO. Overexpression of RUNX3 in human hematopoietic stem and progenitor cells (HSPC) inhibited myeloid differentiation, particularly of the granulocytic lineage. Proliferation and myeloid colony formation were also inhibited. Conversely, RUNX3 knockdown did not impact the myeloid growth and development of human HSPC. Overexpression of RUNX3 in the context of RUNX1::ETO did not rescue the RUNX1::ETO-mediated block in differentiation. RNA-sequencing showed that RUNX3 overexpression downregulates key developmental genes, such as KIT and RUNX1, while upregulating lymphoid genes, such as KLRB1 and TBX21. Overall, these data show that increased RUNX3 expression observed in AML could contribute to the developmental arrest characteristic of this disease, possibly by driving a competing transcriptional program favoring a lymphoid fate.

摘要

RUNX3 是急性髓系白血病(AML)中失调的转录因子。然而,其在正常髓系发育和白血病中的作用知之甚少。在这里,我们研究了 RUNX3 在这两种情况下的表达及其对髓系发生的失调的影响。我们发现 RUNX3 mRNA 的表达在造血过程中是稳定的,但随着粒细胞分化而减少。在 AML 中,RUNX3 mRNA 在许多疾病亚型中过表达,但在具有核心结合因子异常的 AML 中,如 RUNX1::ETO,则下调。在人类造血干细胞和祖细胞(HSPC)中过表达 RUNX3 抑制髓系分化,特别是粒细胞系。增殖和髓系集落形成也受到抑制。相反,RUNX3 敲低不会影响人类 HSPC 的髓系生长和发育。在 RUNX1::ETO 的背景下过表达 RUNX3 不能挽救 RUNX1::ETO 介导的分化阻滞。RNA 测序显示,RUNX3 过表达下调关键发育基因,如 KIT 和 RUNX1,而上调淋巴样基因,如 KLRB1 和 TBX21。总体而言,这些数据表明,AML 中观察到的 RUNX3 表达增加可能导致该疾病的发育停滞,可能通过驱动有利于淋巴样命运的竞争转录程序。

https://cdn.ncbi.nlm.nih.gov/pmc/blobs/55f5/9252899/5cf530a093e1/41375_2022_1577_Fig1_HTML.jpg

文献检索

告别复杂PubMed语法,用中文像聊天一样搜索,搜遍4000万医学文献。AI智能推荐,让科研检索更轻松。

立即免费搜索

文件翻译

保留排版,准确专业,支持PDF/Word/PPT等文件格式,支持 12+语言互译。

免费翻译文档

深度研究

AI帮你快速写综述,25分钟生成高质量综述,智能提取关键信息,辅助科研写作。

立即免费体验