Institute of Immunology, Faculty of Veterinary Medicine, Leipzig University, Leipzig, Germany.
Clinical Immunology Group, Department for Clinical Research and Veterinary Public Health (VPH), Vetsuisse Faculty of the University of Bern, Bern, Switzerland.
Front Immunol. 2022 Apr 13;13:805026. doi: 10.3389/fimmu.2022.805026. eCollection 2022.
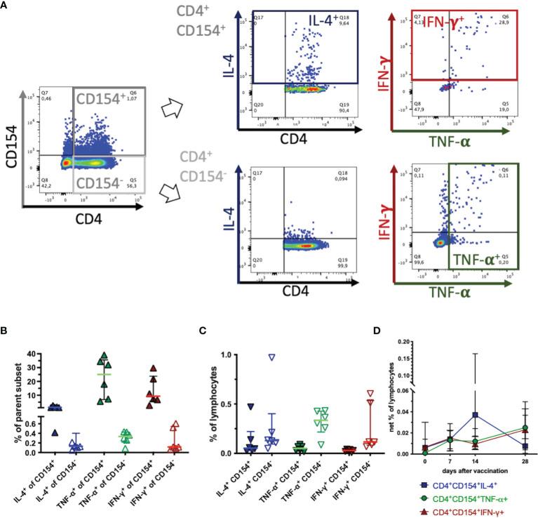
Despite the relevance of adaptive immunity against equine pathogens antigen-specific T cell responses of horses are not well characterized and the lack of insight into T cell responses hampers the understanding of the pathogeneses of important diseases. In this study we used tetanus toxoid (TT) as a well-defined antigen to characterize antigen-reactive T cells. Six healthy adult horses received a routine booster against tetanus with an immune stimulating complex (ISCOM)-based vaccine and were followed for 28 days. TT-specific serum antibodies were quantified by ELISA and increased in all horses by day 7 after vaccination. CD154 is an established indicator of antigen-reactive T helper cells in other species, but has not been characterized in horses. CD154 detection in equine PBMC by an anti-human CD154 antibody (clone 5C8) was confirmed by Western blots and then applied for flow cytometry. As a common indicator of equine T cell activation, cytokine induction was studied in parallel. T cells were analyzed by multicolor flow cytometry of PBMC after re-stimulation with TT . Reactive T helper (Th) cells were characterized by increased frequencies of CD4CD154 lymphocytes in TT-re-stimulated PBMC on day 14 after vaccination of the horses compared to pre-vaccination. The majority of all CD154 cells after TT re-stimulation were CD4 Th cells, but CD154 was also induced on CD4 cells albeit in lower frequencies. CD154CD4 Th cells were enriched in cytokine-expressing cells compared to CD154CD4 Th cells. Similar to the CD4CD154 frequencies, CD4IL-4, CD4IFN-γ and CD4TNF-α were increased after vaccination, but IL-4 increased later than IFN-γ and CD4TNF-α, which already exceeded pre-vaccination frequencies on day 7. CD4CD154 frequencies correlated positively with those of CD4IL-4 (Th2) on day 14, and negatively with CD4IFN-γ induction on day 7, but did not correlate with CD4TNF-α frequencies or TT-specific antibody concentrations. CD154 appears to be a useful marker of antigen-reactive equine Th cells in combination with cytokine expression. The T cell analyses established here with TT can be applied to other antigens relevant for infections or allergies of horses and in horse models for translational research.
尽管适应性免疫对于马属动物的病原体具有重要意义,但其针对抗原的 T 细胞反应尚未得到充分描述,并且对于 T 细胞反应的认识不足,阻碍了对重要疾病发病机制的理解。在这项研究中,我们使用破伤风类毒素 (TT) 作为一种明确的抗原来描述抗原反应性 T 细胞。六匹健康成年马接受了基于免疫刺激复合物 (ISCOM) 的破伤风常规加强疫苗接种,并在 28 天内进行了随访。通过 ELISA 定量检测 TT 特异性血清抗体,所有马匹在接种后第 7 天抗体水平均增加。CD154 是其他物种中已被证实的抗原反应性 T 辅助细胞的标志物,但在马中尚未被描述。通过 Western blot 验证了抗人 CD154 抗体 (克隆 5C8) 在马外周血单个核细胞 (PBMC) 中检测 CD154 的方法,并随后将其应用于流式细胞术。细胞因子诱导同时作为马 T 细胞激活的常见标志物进行研究。在接种后第 14 天,用 TT 再次刺激 PBMC 后,通过多色流式细胞术分析 T 细胞。与接种前相比,接种后的马 TT 再刺激 PBMC 中 CD4CD154 淋巴细胞的频率增加,表明存在反应性 T 辅助 (Th) 细胞。在 TT 再刺激后,大多数 CD154 细胞是 CD4 Th 细胞,但 CD154 也在 CD4 细胞上诱导,但频率较低。与 CD154CD4 Th 细胞相比,CD154CD4 Th 细胞在表达细胞因子的细胞中富集。与 CD4CD154 频率相似,接种后 CD4IL-4、CD4IFN-γ 和 CD4TNF-α 增加,但 IL-4 的增加晚于 IFN-γ 和 CD4TNF-α,后者在接种后第 7 天已经超过了接种前的频率。CD4CD154 频率与接种后第 14 天的 CD4IL-4(Th2)呈正相关,与接种后第 7 天的 CD4IFN-γ诱导呈负相关,但与 CD4TNF-α 频率或 TT 特异性抗体浓度无关。CD154 与细胞因子表达相结合,似乎是马属动物抗原反应性 Th 细胞的有用标志物。本研究中用 TT 建立的 T 细胞分析方法可应用于其他与马感染或过敏相关的抗原,也可应用于马的转化研究模型。