Suppr超能文献

线虫胚胎中,前 Hox 基因 ceh-13 和 elt-1/GATA 激活后 Hox 基因 nob-1 和 php-3 以特化胚胎的后段谱系。

The anterior Hox gene ceh-13 and elt-1/GATA activate the posterior Hox genes nob-1 and php-3 to specify posterior lineages in the C. elegans embryo.

机构信息

Department of Genetics, Perelman School of Medicine, University of Pennsylvania, Philadelphia, Pennsylvania, United States of America.

Division of Developmental Biology, Cincinnati Children's Hospital Medical Center, Cincinnati, Ohio, United States of America.

出版信息

PLoS Genet. 2022 May 2;18(5):e1010187. doi: 10.1371/journal.pgen.1010187. eCollection 2022 May.

Abstract

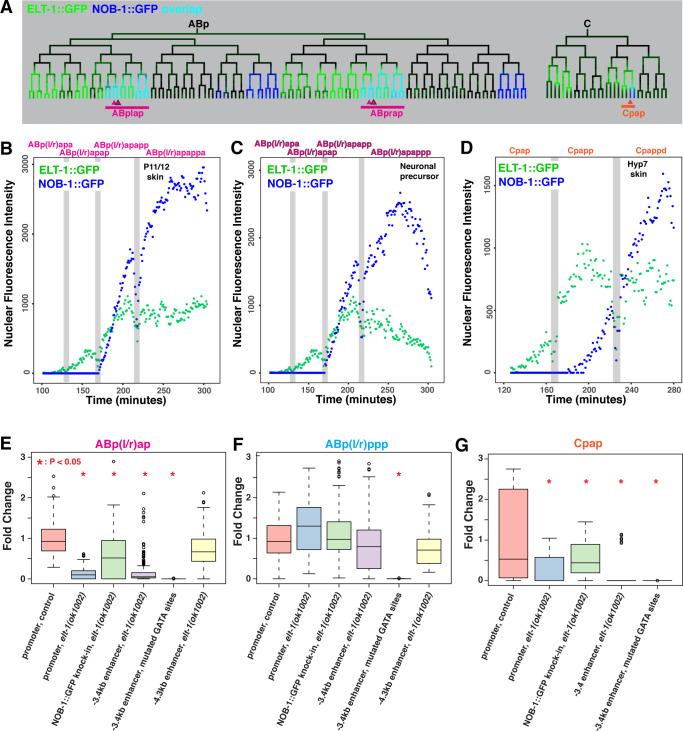
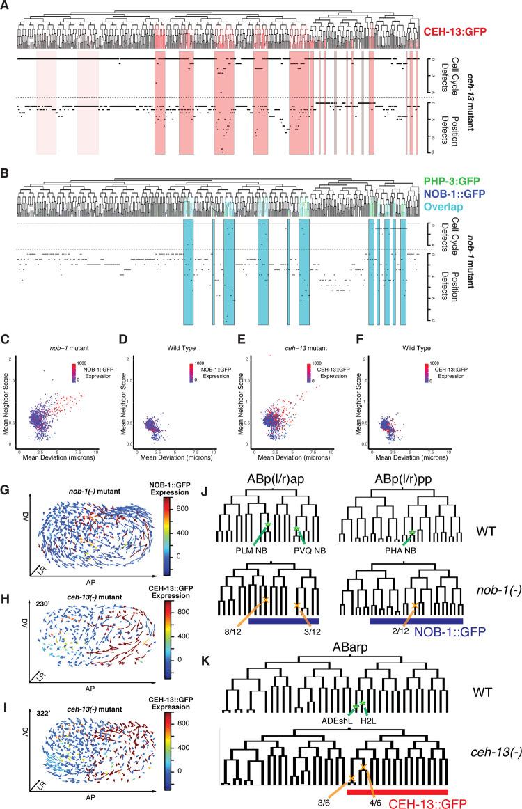
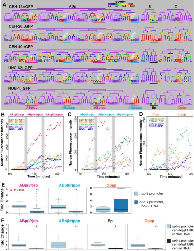
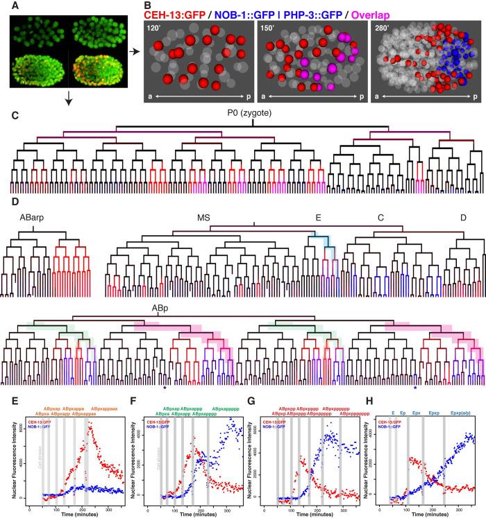
Hox transcription factors play a conserved role in specifying positional identity during animal development, with posterior Hox genes typically repressing the expression of more anterior Hox genes. Here, we dissect the regulation of the posterior Hox genes nob-1 and php-3 in the nematode C. elegans. We show that nob-1 and php-3 are co-expressed in gastrulation-stage embryos in cells that previously expressed the anterior Hox gene ceh-13. This expression is controlled by several partially redundant transcriptional enhancers. These enhancers act in a ceh-13-dependant manner, providing a striking example of an anterior Hox gene positively regulating a posterior Hox gene. Several other regulators also act positively through nob-1/php-3 enhancers, including elt-1/GATA, ceh-20/ceh-40/Pbx, unc-62/Meis, pop-1/TCF, ceh-36/Otx, and unc-30/Pitx. We identified defects in both cell position and cell division patterns in ceh-13 and nob-1;php-3 mutants, suggesting that these factors regulate lineage identity in addition to positional identity. Together, our results highlight the complexity and flexibility of Hox gene regulation and function and the ability of developmental transcription factors to regulate different targets in different stages of development.

摘要

Hox 转录因子在动物发育过程中对指定位置身份起着保守作用,后部 Hox 基因通常抑制更前部 Hox 基因的表达。在这里,我们剖析了线虫 C. elegans 中后部 Hox 基因 nob-1 和 php-3 的调控。我们表明,nob-1 和 php-3 在原肠胚期胚胎中共同表达在前部 Hox 基因 ceh-13 表达的细胞中。这种表达受几个部分冗余的转录增强子控制。这些增强子以依赖 ceh-13 的方式发挥作用,为前部 Hox 基因正向调节后部 Hox 基因提供了一个显著的例子。其他几个调节因子也通过 nob-1/php-3 增强子发挥正向作用,包括 elt-1/GATA、ceh-20/ceh-40/Pbx、unc-62/Meis、pop-1/TCF、ceh-36/Otx 和 unc-30/Pitx。我们在 ceh-13 和 nob-1;php-3 突变体中发现了细胞位置和细胞分裂模式的缺陷,这表明这些因子除了调节位置身份外,还调节谱系身份。总之,我们的结果突出了 Hox 基因调控和功能的复杂性和灵活性,以及发育转录因子在不同发育阶段调节不同靶标的能力。

https://cdn.ncbi.nlm.nih.gov/pmc/blobs/677a/9098060/e9f7f8788623/pgen.1010187.g001.jpg

文献检索

告别复杂PubMed语法,用中文像聊天一样搜索,搜遍4000万医学文献。AI智能推荐,让科研检索更轻松。

立即免费搜索

文件翻译

保留排版,准确专业,支持PDF/Word/PPT等文件格式,支持 12+语言互译。

免费翻译文档

深度研究

AI帮你快速写综述,25分钟生成高质量综述,智能提取关键信息,辅助科研写作。

立即免费体验