• 文献检索
  • 文档翻译
  • 深度研究
  • 学术资讯
  • Suppr Zotero 插件Zotero 插件
  • 邀请有礼
  • 套餐&价格
  • 历史记录
应用&插件
Suppr Zotero 插件Zotero 插件浏览器插件Mac 客户端Windows 客户端微信小程序
定价
高级版会员购买积分包购买API积分包
服务
文献检索文档翻译深度研究API 文档MCP 服务
关于我们
关于 Suppr公司介绍联系我们用户协议隐私条款
关注我们

Suppr 超能文献

核心技术专利:CN118964589B侵权必究
粤ICP备2023148730 号-1Suppr @ 2026

文献检索

告别复杂PubMed语法,用中文像聊天一样搜索,搜遍4000万医学文献。AI智能推荐,让科研检索更轻松。

立即免费搜索

文件翻译

保留排版,准确专业,支持PDF/Word/PPT等文件格式,支持 12+语言互译。

免费翻译文档

深度研究

AI帮你快速写综述,25分钟生成高质量综述,智能提取关键信息,辅助科研写作。

立即免费体验

撤稿文章:长链非编码RNA PTPRG-AS1通过吸附miR-185-5p调控胶质瘤细胞生长。

Retracted Article: Long noncoding RNA PTPRG-AS1 regulates growth of glioma cells by sponging miR-185-5p.

作者信息

Xu Chenyang, Li Zhenjiang, He Tao, Yuan Bingjian, Ding Bingqian

机构信息

Department of Neurosurgery, Huaihe Hospital of Henan University No. 1, North Baogong Rd, Gulou Kaifeng Henan 475000 China

出版信息

RSC Adv. 2019 Apr 8;9(19):10870-10880. doi: 10.1039/c8ra09546a. eCollection 2019 Apr 3.

DOI:10.1039/c8ra09546a
PMID:35515299
原文链接:https://pmc.ncbi.nlm.nih.gov/articles/PMC9062606/
Abstract

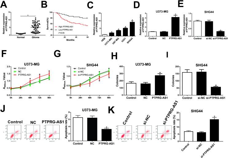
Previous studies have found that long noncoding RNA (lncRNA) protein tyrosine phosphatase, receptor type, G, antisense (PTPRG-AS1) was upregulated in glioma cells. Our study aimed to explore the detailed molecular mechanisms of PTPRG-AS1 involved in glioma progression. qRT-PCR assay was performed to measure the expressions of PTPRG-AS1 and microRNA-185-5p (miR-185-5p). Cell viability, migration, invasion, and apoptosis were determined by CCK-8 assay, colony formation assay, transwell assay, and flow cytometry assay. Autophagy was evaluated using GFP-LC3 puncta analysis and western blot. Luciferase reporter and RIP assays were employed to explore the association between PTPRG-AS1 and miR-185-5p. Our data showed PTPRG-AS1 was upregulated in glioma cells and tissues. Besides, high expression of PTPRG-AS1 was positively associated with a low survival rate. Upregulation of PTPRG-AS1 promoted proliferation, migration, invasion, colony formations, and autophagy, and inhibited cell apoptosis in U373-MG cells. By contrast, PTPRG-AS1 downregulation had the inverse effect in SHG44 cells. PTPRG-AS1 negatively regulated the expression of miR-185-5p in U373-MG and SHG44 cells and the expression of miR-185-5p was decreased in glioma tissues and cells. In addition, miR-185-5p overexpression suppressed proliferation, metastasis, colony formations, and autophagy, while inducing cell apoptosis in SHG44 cells. As expected, miR-185-5p depletion exhibited the inverse effect in U373-MG cells. Enhanced expression of miR-185-5p attenuated the effect of PTPRG-AS1 upregulation on U373-MG cells, while silencing of miR-185-5p undermined the effect of downregulation of PTPRG-AS1 on SHG44 cells. Our data disclosed that LncRNA PTPRG-AS1 was upregulated in glioma cells and tissues. PTPRG-AS1 regulated glioma proliferation, invasion, migration, apoptosis and autophagy by sponging miR-185-5p . A new signaling pathway PTPRG-AS1/miR-185-5p was first observed in glioma.

摘要

先前的研究发现,长链非编码RNA(lncRNA)蛋白酪氨酸磷酸酶受体型G反义链(PTPRG-AS1)在胶质瘤细胞中表达上调。我们的研究旨在探索PTPRG-AS1参与胶质瘤进展的详细分子机制。采用qRT-PCR检测法检测PTPRG-AS1和微小RNA-185-5p(miR-185-5p)的表达。通过CCK-8检测法、集落形成检测法、Transwell检测法和流式细胞术检测法测定细胞活力、迁移、侵袭和凋亡情况。使用绿色荧光蛋白标记的微管相关蛋白1轻链3(GFP-LC3)斑点分析和蛋白质免疫印迹法评估自噬。采用荧光素酶报告基因检测和RNA免疫沉淀(RIP)检测来探究PTPRG-AS1与miR-185-5p之间的关系。我们的数据表明,PTPRG-AS1在胶质瘤细胞和组织中表达上调。此外,PTPRG-AS1的高表达与低生存率呈正相关。PTPRG-AS1的上调促进了U373-MG细胞的增殖、迁移、侵袭、集落形成和自噬,并抑制了细胞凋亡。相比之下,PTPRG-AS1的下调在SHG44细胞中产生相反的作用。PTPRG-AS1在U373-MG和SHG44细胞中负向调节miR-185-5p的表达,且miR-185-5p在胶质瘤组织和细胞中的表达降低。此外,miR-185-5p的过表达抑制了SHG44细胞的增殖、转移、集落形成和自噬,同时诱导细胞凋亡。正如预期的那样,miR-185-5p的缺失在U373-MG细胞中产生相反的作用。miR-185-5p表达的增强减弱了PTPRG-AS1上调对U373-MG细胞的影响,而miR-185-5p的沉默则削弱了PTPRG-AS1下调对SHG44细胞的影响。我们的数据表明,lncRNA PTPRG-AS1在胶质瘤细胞和组织中表达上调。PTPRG-AS1通过海绵吸附miR-185-5p来调节胶质瘤的增殖、侵袭、迁移、凋亡和自噬。在胶质瘤中首次观察到一条新的信号通路PTPRG-AS1/miR-185-5p。

https://cdn.ncbi.nlm.nih.gov/pmc/blobs/f1f5/9062606/4f325ddd5c3c/c8ra09546a-f7.jpg
https://cdn.ncbi.nlm.nih.gov/pmc/blobs/f1f5/9062606/7de11078e0cf/c8ra09546a-f1.jpg
https://cdn.ncbi.nlm.nih.gov/pmc/blobs/f1f5/9062606/ab436bda6ade/c8ra09546a-f2.jpg
https://cdn.ncbi.nlm.nih.gov/pmc/blobs/f1f5/9062606/09f542ecdb72/c8ra09546a-f3.jpg
https://cdn.ncbi.nlm.nih.gov/pmc/blobs/f1f5/9062606/dde77aa0bbab/c8ra09546a-f4.jpg
https://cdn.ncbi.nlm.nih.gov/pmc/blobs/f1f5/9062606/b2c56d24ee69/c8ra09546a-f5.jpg
https://cdn.ncbi.nlm.nih.gov/pmc/blobs/f1f5/9062606/bce0774e552b/c8ra09546a-f6.jpg
https://cdn.ncbi.nlm.nih.gov/pmc/blobs/f1f5/9062606/4f325ddd5c3c/c8ra09546a-f7.jpg
https://cdn.ncbi.nlm.nih.gov/pmc/blobs/f1f5/9062606/7de11078e0cf/c8ra09546a-f1.jpg
https://cdn.ncbi.nlm.nih.gov/pmc/blobs/f1f5/9062606/ab436bda6ade/c8ra09546a-f2.jpg
https://cdn.ncbi.nlm.nih.gov/pmc/blobs/f1f5/9062606/09f542ecdb72/c8ra09546a-f3.jpg
https://cdn.ncbi.nlm.nih.gov/pmc/blobs/f1f5/9062606/dde77aa0bbab/c8ra09546a-f4.jpg
https://cdn.ncbi.nlm.nih.gov/pmc/blobs/f1f5/9062606/b2c56d24ee69/c8ra09546a-f5.jpg
https://cdn.ncbi.nlm.nih.gov/pmc/blobs/f1f5/9062606/bce0774e552b/c8ra09546a-f6.jpg
https://cdn.ncbi.nlm.nih.gov/pmc/blobs/f1f5/9062606/4f325ddd5c3c/c8ra09546a-f7.jpg

相似文献

1
Retracted Article: Long noncoding RNA PTPRG-AS1 regulates growth of glioma cells by sponging miR-185-5p.撤稿文章:长链非编码RNA PTPRG-AS1通过吸附miR-185-5p调控胶质瘤细胞生长。
RSC Adv. 2019 Apr 8;9(19):10870-10880. doi: 10.1039/c8ra09546a. eCollection 2019 Apr 3.
2
Long Non-Coding RNA AGAP2-AS1/miR-628-5p/PTN Axis Modulates Proliferation, Migration, Invasion, and Apoptosis of Glioma Cells.长链非编码RNA AGAP2-AS1/miR-628-5p/PTN轴调节胶质瘤细胞的增殖、迁移、侵袭和凋亡。
Cancer Manag Res. 2020 Jul 20;12:6059-6068. doi: 10.2147/CMAR.S250890. eCollection 2020.
3
Knockdown of long non-coding RNA VIM-AS1 inhibits glioma cell proliferation and migration, and increases the cell apoptosis via modulation of WEE1 targeted by miR-105-5p.长链非编码 RNA VIM-AS1 的敲低通过 miR-105-5p 靶向调节 WEE1 抑制神经胶质瘤细胞增殖和迁移,并增加细胞凋亡。
Eur Rev Med Pharmacol Sci. 2020 Jun;24(12):6834-6847. doi: 10.26355/eurrev_202006_21673.
4
Silencing long non-coding RNAs nicotinamide nucleotide transhydrogenase antisense RNA 1 inhibited papillary thyroid cancer cell proliferation, migration and invasion and promoted apoptosis via targeting miR-199a-5p.沉默长链非编码 RNA 烟酰胺核苷酸转氢酶反义 RNA 1 通过靶向 miR-199a-5p 抑制甲状腺乳头状癌细胞增殖、迁移和侵袭并促进细胞凋亡。
Endocr J. 2021 May 28;68(5):583-597. doi: 10.1507/endocrj.EJ20-0353. Epub 2021 Mar 20.
5
Long non-coding RNA PTPRG-AS1/microRNA-124-3p regulates radiosensitivity of nasopharyngeal carcinoma via the LIM Homeobox 2-dependent Notch pathway through competitive endogenous RNA mechanism.长链非编码 RNA PTPRG-AS1/微小 RNA-124-3p 通过竞争性内源性 RNA 机制调控 LIM 同源盒 2 依赖性 Notch 通路调节鼻咽癌的放射敏感性。
Bioengineered. 2022 Apr;13(4):8208-8225. doi: 10.1080/21655979.2022.2037364.
6
LncRNA TMPO-AS1 Promotes Proliferation and Invasion by Sponging miR-383-5p in Glioma Cells.长链非编码RNA TMPO-AS1通过海绵化胶质瘤细胞中的miR-383-5p促进细胞增殖和侵袭。
Cancer Manag Res. 2020 Nov 23;12:12001-12009. doi: 10.2147/CMAR.S282539. eCollection 2020.
7
Long non-coding RNA DLGAP1 antisense RNA 1 accelerates glioma progression via the microRNA-628-5p/DEAD-box helicase 59 pathway.长非编码 RNA DLGAP1 反义 RNA 1 通过 microRNA-628-5p/DEAD -box 解旋酶 59 通路促进神经胶质瘤进展。
Clinics (Sao Paulo). 2022 Jan 31;77:100002. doi: 10.1016/j.clinsp.2021.100002. eCollection 2022.
8
LncRNA WEE2-AS1 knockdown inhibits the proliferation, migration and invasion of glioma cells via regulating miR-29b-2-5p/TPM3 axis.LncRNA WEE2-AS1 敲低通过调控 miR-29b-2-5p/TPM3 轴抑制胶质瘤细胞的增殖、迁移和侵袭。
Oncol Res. 2022 Jul 13;29(2):105-117. doi: 10.32604/or.2022.03536. eCollection 2021.
9
LncRNA PTPRG-AS1 Promotes Breast Cancer Progression by Modulating the miR-4659a-3p/QPCT Axis.长链非编码RNA PTPRG-AS1通过调控miR-4659a-3p/QPCT轴促进乳腺癌进展。
Onco Targets Ther. 2024 Oct 4;17:805-819. doi: 10.2147/OTT.S474898. eCollection 2024.
10
Long noncoding RNA FOXD2-AS1 promotes glioma malignancy and tumorigenesis via targeting miR-185-5p/CCND2 axis.长链非编码 RNA FOXD2-AS1 通过靶向 miR-185-5p/CCND2 轴促进胶质瘤恶性肿瘤发生和肿瘤发生。
J Cell Biochem. 2019 Jun;120(6):9324-9336. doi: 10.1002/jcb.28208. Epub 2018 Dec 5.

引用本文的文献

1
Upregulation of long-noncoding RNA PTPRG-AS1 can predict the poor prognosis and promote migration and invasion in patients with osteosarcoma.长链非编码RNA PTPRG-AS1的上调可预测骨肉瘤患者的不良预后,并促进其迁移和侵袭。
Oncol Lett. 2021 Jun;21(6):464. doi: 10.3892/ol.2021.12725. Epub 2021 Apr 12.
2
Long non-coding RNAs as the critical factors during tumor progressions among Iranian population: an overview.长链非编码RNA作为伊朗人群肿瘤进展中的关键因素:综述
Cell Biosci. 2020 Jan 14;10:6. doi: 10.1186/s13578-020-0373-0. eCollection 2020.

本文引用的文献

1
Long noncoding RNA growth arrest-specific 5 facilitates glioma cell sensitivity to cisplatin by suppressing excessive autophagy in an mTOR-dependent manner.长非编码 RNA 生长停滞特异性 5 通过抑制过度自噬来增强 mTOR 依赖性顺铂对神经胶质瘤细胞的敏感性。
J Cell Biochem. 2019 Apr;120(4):6127-6136. doi: 10.1002/jcb.27900. Epub 2018 Oct 14.
2
RETRACTED: Long non-coding RNA UCA1 targets miR-185-5p and regulates cell mobility by affecting epithelial-mesenchymal transition in melanoma via Wnt/β-catenin signaling pathway.撤稿:长链非编码 RNA UCA1 通过 Wnt/β-catenin 信号通路靶向 miR-185-5p 并调控上皮-间充质转化来影响黑色素瘤细胞的迁移能力。
Gene. 2018 Nov 15;676:298-305. doi: 10.1016/j.gene.2018.08.065. Epub 2018 Aug 23.
3
Long non-coding RNA RNCR3 promotes prostate cancer progression through targeting miR-185-5p.
长链非编码RNA RNCR3通过靶向miR-185-5p促进前列腺癌进展。
Am J Transl Res. 2018 May 15;10(5):1562-1570. eCollection 2018.
4
Epidemiology of glioma: clinical characteristics, symptoms, and predictors of glioma patients grade I-IV in the the Danish Neuro-Oncology Registry.脑胶质瘤的流行病学:丹麦神经肿瘤登记处 I-IV 级脑胶质瘤患者的临床特征、症状和预测因素。
J Neurooncol. 2017 Dec;135(3):571-579. doi: 10.1007/s11060-017-2607-5. Epub 2017 Aug 31.
5
Long Noncoding RNA UCA1 Targets miR-122 to Promote Proliferation, Migration, and Invasion of Glioma Cells.长链非编码 RNA UCA1 通过靶向 miR-122 促进胶质瘤细胞的增殖、迁移和侵袭。
Oncol Res. 2018 Jan 19;26(1):103-110. doi: 10.3727/096504017X14934860122864. Epub 2017 May 5.
6
MiR-200c Inhibits the Tumor Progression of Glioma via Targeting Moesin.微小RNA-200c通过靶向埃兹蛋白抑制神经胶质瘤的肿瘤进展。
Theranostics. 2017 Apr 10;7(6):1663-1673. doi: 10.7150/thno.17886. eCollection 2017.
7
Long non-coding RNAs act as regulators of cell autophagy in diseases (Review).长链非编码RNA在疾病中作为细胞自噬的调节因子(综述)。
Oncol Rep. 2017 Mar;37(3):1359-1366. doi: 10.3892/or.2017.5416. Epub 2017 Feb 1.
8
Long Noncoding RNA MALAT1 Promotes Aggressive Pancreatic Cancer Proliferation and Metastasis via the Stimulation of Autophagy.长链非编码RNA MALAT1通过刺激自噬促进侵袭性胰腺癌的增殖和转移。
Mol Cancer Ther. 2016 Sep;15(9):2232-43. doi: 10.1158/1535-7163.MCT-16-0008. Epub 2016 Jul 1.
9
The Role of Long Non-Coding RNAs in Breast Cancer.长链非编码RNA在乳腺癌中的作用
Arch Iran Med. 2016 Jul;19(7):508-17.
10
The long noncoding RNA HOTAIR activates autophagy by upregulating ATG3 and ATG7 in hepatocellular carcinoma.长链非编码RNA HOTAIR通过上调肝细胞癌中的自噬相关基因3(ATG3)和自噬相关基因7(ATG7)来激活自噬。
Mol Biosyst. 2016 Jul 19;12(8):2605-12. doi: 10.1039/c6mb00114a.