• 文献检索
  • 文档翻译
  • 深度研究
  • 学术资讯
  • Suppr Zotero 插件Zotero 插件
  • 邀请有礼
  • 套餐&价格
  • 历史记录
应用&插件
Suppr Zotero 插件Zotero 插件浏览器插件Mac 客户端Windows 客户端微信小程序
定价
高级版会员购买积分包购买API积分包
服务
文献检索文档翻译深度研究API 文档MCP 服务
关于我们
关于 Suppr公司介绍联系我们用户协议隐私条款
关注我们

Suppr 超能文献

核心技术专利:CN118964589B侵权必究
粤ICP备2023148730 号-1Suppr @ 2026

文献检索

告别复杂PubMed语法,用中文像聊天一样搜索,搜遍4000万医学文献。AI智能推荐,让科研检索更轻松。

立即免费搜索

文件翻译

保留排版,准确专业,支持PDF/Word/PPT等文件格式,支持 12+语言互译。

免费翻译文档

深度研究

AI帮你快速写综述,25分钟生成高质量综述,智能提取关键信息,辅助科研写作。

立即免费体验

异甘草素通过调节 Nrf2/HO-1 通路减轻小鼠缺血性心肌损伤。

Isoliquiritigenin Ameliorates Ischemia-Induced Myocardial Injury via Modulating the Nrf2/HO-1 Pathway in Mice.

机构信息

Department of Cardiology, the Affiliated Hospital of Yangzhou University, Yangzhou University, Yangzhou, 225001, People's Republic of China.

Jiangsu Key Laboratory of Integrative Medicine for the Control of Geriatrics and Institute of Cardiovascular Disease, Yangzhou University, Yangzhou, 225001, People's Republic of China.

出版信息

Drug Des Devel Ther. 2022 Apr 29;16:1273-1287. doi: 10.2147/DDDT.S362754. eCollection 2022.

DOI:10.2147/DDDT.S362754
PMID:35517984
原文链接:https://pmc.ncbi.nlm.nih.gov/articles/PMC9064455/
Abstract

BACKGROUND

Oxidative stress and inflammatory reaction play critical roles in acute myocardial infarction (AMI). Isoliquiritigenin (ISL), a flavonoid monomer extracted from licorice, has been found to have antioxidant and anti-inflammatory effects in cancer studies. Here, we tested the effect and underlying mechanisms of ISL on ischemia-induced myocardial injury in a mouse AMI model.

METHODS

Adult C57BL/6 mice were pre-treated by intraperitoneal injection of ISL and/or a specific nuclear factor E2-related factor 2 (Nrf2) inhibitor ML385 for 3 days, respectively. Then, the AMI model was established by ligating the anterior descending branch of the left coronary artery. Myocardial oxidative stress status, inflammatory response, cardiac function and infarction size were assessed after 7th day of surgery.

RESULTS

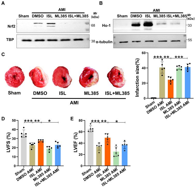
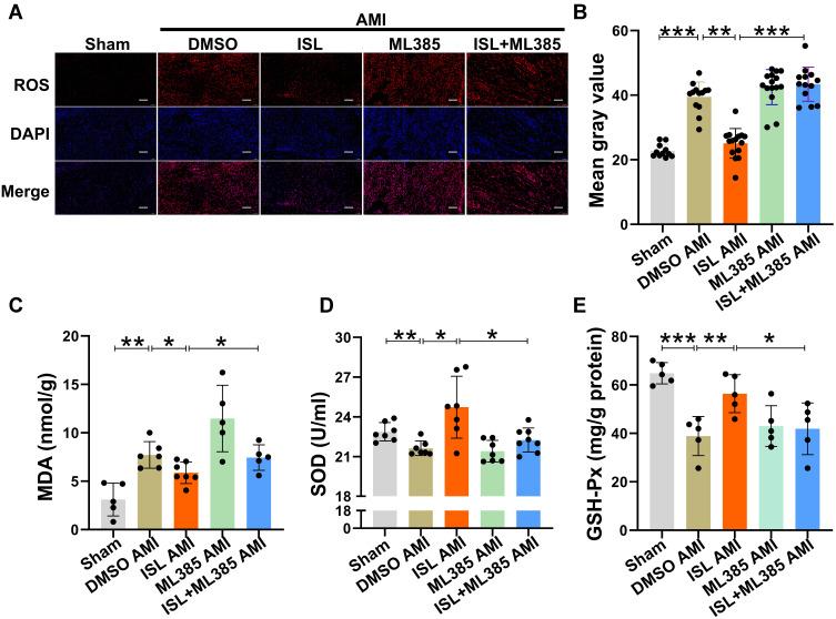
Compared with sham group, the reactive oxygen species (ROS) and malondialdehyde (MDA) level in AMI group were significantly increased. However, the superoxide dismutase (SOD) and glutathione peroxidase (GSH-Px) level were dramatically decreased. ISL treatment significantly reduced the myocardial infarction area, improved cardiac function, inhibited the production of ROS and MDA and reduced the consumption of SOD and GSH-Px. Interestingly, ISL could significantly increase nuclear Nrf2 and cytosolic heme oxygenase 1 (HO-1) level in the infarcted myocardium and reduce the oxidative stress after AMI. Also, ISL treatment dramatically inhibited the activation of myocardial NF-κB pathway and reduced the expression of pro-inflammatory factors in the AMI group. However, the administration of ML385 not only suppressed the Nrf2/HO-1 activation, the anti-oxidant and anti-inflammatory effects induced by ISL, but also attenuated the beneficial role of ISL on reducing infarct size and improving cardiac function in the mouse with AMI.

CONCLUSION

The results suggested that activation of Nrf2/HO-1 pathway has an essential role in ISL-induced cardiac protection by alleviating myocardial oxidative stress and inflammation response in mice with AMI.

摘要

背景

氧化应激和炎症反应在急性心肌梗死(AMI)中起着关键作用。异甘草素(ISL)是从甘草中提取的一种黄酮单体,已在癌症研究中发现具有抗氧化和抗炎作用。在这里,我们在小鼠 AMI 模型中测试了 ISL 对缺血性心肌损伤的作用及其潜在机制。

方法

成年 C57BL/6 小鼠分别通过腹腔注射 ISL 和/或特定的核因子 E2 相关因子 2(Nrf2)抑制剂 ML385 预处理 3 天。然后,通过结扎左冠状动脉前降支建立 AMI 模型。手术后第 7 天评估心肌氧化应激状态、炎症反应、心功能和梗死面积。

结果

与假手术组相比,AMI 组的活性氧(ROS)和丙二醛(MDA)水平显著增加。然而,超氧化物歧化酶(SOD)和谷胱甘肽过氧化物酶(GSH-Px)水平显著降低。ISL 治疗显著减少心肌梗死面积,改善心功能,抑制 ROS 和 MDA 的产生,并减少 SOD 和 GSH-Px 的消耗。有趣的是,ISL 可显著增加梗死心肌中核 Nrf2 和胞浆血红素加氧酶 1(HO-1)水平,并减轻 AMI 后的氧化应激。此外,ISL 治疗可显著抑制心肌 NF-κB 途径的激活,并降低 AMI 组中促炎因子的表达。然而,ML385 的给药不仅抑制了 ISL 诱导的 Nrf2/HO-1 激活、抗氧化和抗炎作用,还减弱了 ISL 在减少 AMI 小鼠梗死面积和改善心功能方面的有益作用。

结论

这些结果表明,Nrf2/HO-1 通路的激活在 ISL 诱导的心脏保护中起重要作用,可减轻 AMI 小鼠的心肌氧化应激和炎症反应。

https://cdn.ncbi.nlm.nih.gov/pmc/blobs/74db/9064455/958525e8ea8a/DDDT-16-1273-g0008.jpg
https://cdn.ncbi.nlm.nih.gov/pmc/blobs/74db/9064455/5e14e0e70da6/DDDT-16-1273-g0001.jpg
https://cdn.ncbi.nlm.nih.gov/pmc/blobs/74db/9064455/88a407da32ae/DDDT-16-1273-g0002.jpg
https://cdn.ncbi.nlm.nih.gov/pmc/blobs/74db/9064455/2b8e2b6906a9/DDDT-16-1273-g0003.jpg
https://cdn.ncbi.nlm.nih.gov/pmc/blobs/74db/9064455/d358ccc01b7e/DDDT-16-1273-g0004.jpg
https://cdn.ncbi.nlm.nih.gov/pmc/blobs/74db/9064455/a819727ed7d5/DDDT-16-1273-g0005.jpg
https://cdn.ncbi.nlm.nih.gov/pmc/blobs/74db/9064455/3973f6a400ae/DDDT-16-1273-g0006.jpg
https://cdn.ncbi.nlm.nih.gov/pmc/blobs/74db/9064455/f66b9a12a948/DDDT-16-1273-g0007.jpg
https://cdn.ncbi.nlm.nih.gov/pmc/blobs/74db/9064455/958525e8ea8a/DDDT-16-1273-g0008.jpg
https://cdn.ncbi.nlm.nih.gov/pmc/blobs/74db/9064455/5e14e0e70da6/DDDT-16-1273-g0001.jpg
https://cdn.ncbi.nlm.nih.gov/pmc/blobs/74db/9064455/88a407da32ae/DDDT-16-1273-g0002.jpg
https://cdn.ncbi.nlm.nih.gov/pmc/blobs/74db/9064455/2b8e2b6906a9/DDDT-16-1273-g0003.jpg
https://cdn.ncbi.nlm.nih.gov/pmc/blobs/74db/9064455/d358ccc01b7e/DDDT-16-1273-g0004.jpg
https://cdn.ncbi.nlm.nih.gov/pmc/blobs/74db/9064455/a819727ed7d5/DDDT-16-1273-g0005.jpg
https://cdn.ncbi.nlm.nih.gov/pmc/blobs/74db/9064455/3973f6a400ae/DDDT-16-1273-g0006.jpg
https://cdn.ncbi.nlm.nih.gov/pmc/blobs/74db/9064455/f66b9a12a948/DDDT-16-1273-g0007.jpg
https://cdn.ncbi.nlm.nih.gov/pmc/blobs/74db/9064455/958525e8ea8a/DDDT-16-1273-g0008.jpg

相似文献

1
Isoliquiritigenin Ameliorates Ischemia-Induced Myocardial Injury via Modulating the Nrf2/HO-1 Pathway in Mice.异甘草素通过调节 Nrf2/HO-1 通路减轻小鼠缺血性心肌损伤。
Drug Des Devel Ther. 2022 Apr 29;16:1273-1287. doi: 10.2147/DDDT.S362754. eCollection 2022.
2
Isoliquiritigenin alleviates myocardial ischemia-reperfusion injury by regulating the Nrf2/HO-1/SLC7a11/GPX4 axis in mice.异甘草素通过调节 Nrf2/HO-1/SLC7a11/GPX4 轴减轻小鼠心肌缺血再灌注损伤。
Free Radic Biol Med. 2024 Aug 20;221:1-12. doi: 10.1016/j.freeradbiomed.2024.05.012. Epub 2024 May 9.
3
Forsythiaside Protected H9c2 Cardiomyocytes from HO-Induced Oxidative Stress and Apoptosis via Activating Nrf2/HO-1 Signaling Pathway.连翘酯苷通过激活 Nrf2/HO-1 信号通路保护 H9c2 心肌细胞免受 HO 诱导的氧化应激和细胞凋亡。
Int Heart J. 2022;63(5):904-914. doi: 10.1536/ihj.21-585.
4
Ulinastatin protects rats with myocardial infarction by activating Nrf2/NOS pathway.乌司他丁通过激活 Nrf2/NOS 通路保护心肌梗死大鼠。
Eur Rev Med Pharmacol Sci. 2018 Dec;22(24):8990-8998. doi: 10.26355/eurrev_201812_16670.
5
Isoliquiritigenin alleviates LPS/ D-GalN-induced acute liver failure by activating the PGC-1α/ Nrf2 pathway to reduce oxidative stress and inflammatory response.异甘草素通过激活 PGC-1α/Nrf2 通路减轻 LPS/D-GalN 诱导的急性肝衰竭,从而减少氧化应激和炎症反应。
Int Immunopharmacol. 2021 Nov;100:108159. doi: 10.1016/j.intimp.2021.108159. Epub 2021 Sep 20.
6
Bortezomib alleviates myocardial ischemia reperfusion injury via enhancing of Nrf2/HO-1 signaling pathway.硼替佐米通过增强 Nrf2/HO-1 信号通路缓解心肌缺血再灌注损伤。
Biochem Biophys Res Commun. 2021 Jun 4;556:207-214. doi: 10.1016/j.bbrc.2021.03.154. Epub 2021 Apr 10.
7
Isoliquiritigenin Ameliorates Acute Pancreatitis in Mice via Inhibition of Oxidative Stress and Modulation of the Nrf2/HO-1 Pathway.异甘草素通过抑制氧化应激和调节 Nrf2/HO-1 通路减轻小鼠急性胰腺炎。
Oxid Med Cell Longev. 2018 Apr 26;2018:7161592. doi: 10.1155/2018/7161592. eCollection 2018.
8
Chaihujialonggumulitang shows psycho-cardiology therapeutic effect on acute myocardial infarction with comorbid anxiety by the activation of Nrf2/HO-1 pathway and suppression of oxidative stress and apoptosis.柴黄降压颗粒通过激活 Nrf2/HO-1 通路、抑制氧化应激和细胞凋亡对急性心肌梗死合并焦虑症发挥心理-心脏治疗作用。
Biomed Pharmacother. 2022 Sep;153:113437. doi: 10.1016/j.biopha.2022.113437. Epub 2022 Jul 21.
9
Triptolide Attenuates Myocardial Ischemia/Reperfusion Injuries in Rats by Inducing the Activation of Nrf2/HO-1 Defense Pathway.雷公藤甲素通过诱导Nrf2/HO-1防御途径的激活减轻大鼠心肌缺血/再灌注损伤。
Cardiovasc Toxicol. 2016 Oct;16(4):325-35. doi: 10.1007/s12012-015-9342-y.
10
Isoliquiritigenin exerts antioxidative and anti-inflammatory effects via activating the KEAP-1/Nrf2 pathway and inhibiting the NF-κB and NLRP3 pathways in carrageenan-induced pleurisy.甘草素通过激活 KEAP-1/Nrf2 通路和抑制卡拉胶诱导胸膜炎中的 NF-κB 和 NLRP3 通路发挥抗氧化和抗炎作用。
Food Funct. 2020 Mar 1;11(3):2522-2534. doi: 10.1039/c9fo01984g. Epub 2020 Mar 6.

引用本文的文献

1
Advances in pharmacological research on myocardial remodeling agents: A decade in review.心肌重塑药物的药理学研究进展:十年回顾
Medicine (Baltimore). 2025 Jun 6;104(23):e42757. doi: 10.1097/MD.0000000000042757.
2
Quality evaluation of slices from different regions based on appearance traits and multi-index metabolites combined with TOPSIS and gray relation analysis.基于外观特征和多指标代谢产物,结合TOPSIS法和灰色关联分析法对不同区域切片进行质量评价。
Front Pharmacol. 2025 May 13;16:1547398. doi: 10.3389/fphar.2025.1547398. eCollection 2025.
3
IGFBP5 mediates the therapeutic effect of isoliquiritigenin in myocardial ischemia-reperfusion injury via AKT/GLUT4 regulated insulin resistance.

本文引用的文献

1
Leonurine Preconditioning Attenuates Ischemic Acute Kidney Injury in Rats by Promoting Nrf2 Nuclear Translocation and Suppressing TLR4/NF-κB Pathway.益母草碱预处理通过促进 Nrf2 核易位和抑制 TLR4/NF-κB 通路减轻大鼠缺血性急性肾损伤。
Chem Pharm Bull (Tokyo). 2022;70(1):66-73. doi: 10.1248/cpb.c21-00740.
2
The Oxidative Stress and Chronic Inflammatory Process in Chagas Disease: Role of Exosomes and Contributing Genetic Factors.恰加斯病中的氧化应激和慢性炎症过程:外泌体的作用和相关遗传因素。
Oxid Med Cell Longev. 2021 Dec 23;2021:4993452. doi: 10.1155/2021/4993452. eCollection 2021.
3
Kaempferol protects against streptozotocin-induced diabetic cardiomyopathy in rats by a hypoglycemic effect and upregulating SIRT1.
胰岛素样生长因子结合蛋白5通过AKT/GLUT4调节的胰岛素抵抗介导异甘草素对心肌缺血再灌注损伤的治疗作用。
Front Pharmacol. 2025 Apr 29;16:1544869. doi: 10.3389/fphar.2025.1544869. eCollection 2025.
4
Protective Effect of Carbon Dots Derived from Pretreatment in Acute Myocardial Infarction in Rats.预处理衍生的碳点对大鼠急性心肌梗死的保护作用
Nanomaterials (Basel). 2025 Feb 5;15(3):242. doi: 10.3390/nano15030242.
5
Isoliquiritigenin as a modulator of the Nrf2 signaling pathway: potential therapeutic implications.异甘草素作为Nrf2信号通路的调节剂:潜在的治疗意义。
Front Pharmacol. 2024 Oct 9;15:1395735. doi: 10.3389/fphar.2024.1395735. eCollection 2024.
6
Explication of Pharmacological Proficiency of Phytoconstituents from Bark: An and Approaches.树皮中植物成分的药理活性解析:分析与方法
Scientifica (Cairo). 2024 Aug 16;2024:6645824. doi: 10.1155/2024/6645824. eCollection 2024.
7
Isoliquiritigenin attenuates myocardial ischemia reperfusion through autophagy activation mediated by AMPK/mTOR/ULK1 signaling.异甘草素通过 AMPK/mTOR/ULK1 信号通路介导的自噬激活减轻心肌缺血再灌注损伤。
BMC Cardiovasc Disord. 2024 Aug 9;24(1):415. doi: 10.1186/s12872-024-04054-z.
8
Potential Targets of Natural Products for Improving Cardiac Ischemic Injury: The Role of Nrf2 Signaling Transduction.天然产物改善心肌缺血损伤的潜在靶点:Nrf2 信号转导的作用。
Molecules. 2024 Apr 26;29(9):2005. doi: 10.3390/molecules29092005.
9
The Antioxidant Action of : Its Active Components and Molecular Basis.[某物质]的抗氧化作用:其活性成分及分子基础
Molecules. 2024 Apr 9;29(8):1691. doi: 10.3390/molecules29081691.
10
The Regulatory Effect of Phytochemicals on Chronic Diseases by Targeting Nrf2-ARE Signaling Pathway.植物化学物通过靶向Nrf2-ARE信号通路对慢性病的调节作用
Antioxidants (Basel). 2023 Jan 20;12(2):236. doi: 10.3390/antiox12020236.
山奈酚通过降血糖作用和上调SIRT1来预防链脲佐菌素诱导的大鼠糖尿病性心肌病。
J Physiol Pharmacol. 2021 Jun;72(3). doi: 10.26402/jpp.2021.3.04. Epub 2021 Nov 19.
4
Isoliquiritigenin alleviates LPS/ D-GalN-induced acute liver failure by activating the PGC-1α/ Nrf2 pathway to reduce oxidative stress and inflammatory response.异甘草素通过激活 PGC-1α/Nrf2 通路减轻 LPS/D-GalN 诱导的急性肝衰竭,从而减少氧化应激和炎症反应。
Int Immunopharmacol. 2021 Nov;100:108159. doi: 10.1016/j.intimp.2021.108159. Epub 2021 Sep 20.
5
Isoliquiritigenin attenuates inflammation and modulates Nrf2/caspase-3 signalling in STZ-induced aortic injury.异甘草素减轻 STZ 诱导的主动脉损伤中的炎症反应并调节 Nrf2/caspase-3 信号通路。
J Pharm Pharmacol. 2021 Mar 4;73(2):193-205. doi: 10.1093/jpp/rgaa056.
6
Role of mitochondrial quality surveillance in myocardial infarction: From bench to bedside.线粒体质量监测在心肌梗死中的作用:从 bench 到 bedside 。 (注:bench 在此处可能指基础研究阶段,bedside 指临床应用阶段,这两个词在医学研究领域常被这样表述)
Ageing Res Rev. 2021 Mar;66:101250. doi: 10.1016/j.arr.2020.101250. Epub 2020 Dec 31.
7
Calycosin reduces infarct size, oxidative stress and preserve heart function in isoproterenol-induced myocardial infarction model.毛蕊异黄酮可缩小异丙肾上腺素诱导的心肌梗死模型的梗死面积,减轻氧化应激,保护心脏功能。
Pak J Pharm Sci. 2020 May;33(3(Special)):1341-1347.
8
Isoliquiritigenin prevents hyperglycemia-induced renal injuries by inhibiting inflammation and oxidative stress via SIRT1-dependent mechanism.异甘草素通过 SIRT1 依赖的机制抑制炎症和氧化应激来预防高血糖引起的肾脏损伤。
Cell Death Dis. 2020 Dec 7;11(12):1040. doi: 10.1038/s41419-020-03260-9.
9
SERCA Overexpression Improves Mitochondrial Quality Control and Attenuates Cardiac Microvascular Ischemia-Reperfusion Injury.肌浆网Ca2+-ATP酶过表达改善线粒体质量控制并减轻心脏微血管缺血-再灌注损伤。
Mol Ther Nucleic Acids. 2020 Sep 16;22:696-707. doi: 10.1016/j.omtn.2020.09.013. eCollection 2020 Dec 4.
10
Phosphoglycerate mutase 5 exacerbates cardiac ischemia-reperfusion injury through disrupting mitochondrial quality control.磷酸甘油酸变位酶 5 通过破坏线粒体质量控制加剧心脏缺血再灌注损伤。
Redox Biol. 2021 Jan;38:101777. doi: 10.1016/j.redox.2020.101777. Epub 2020 Nov 1.