Suppr超能文献

一种源自海洋真菌的异戊烯基蒽酮A通过下调P-糖蛋白并重新激活凋亡来逆转宫颈癌细胞的多药耐药性。

Iso-pencillixanthone A from a marine-derived fungus reverses multidrug resistance in cervical cancer cells through down-regulating P-gp and re-activating apoptosis.

作者信息

Chen Li, Li Xinxin, Cheng Miaomiao, Wang Siyuan, Zheng Qiuhong, Liu Qinying

机构信息

Institute of Biomedical and Pharmaceutical Technology, Fuzhou University Fuzhou 350002 P. R. China.

Fujian Provincial Key Laboratory of Tumor Biotherapy, Fujian Cancer Hospital, Fujian Medical University Cancer Hospital Fuzhou 350014 P. R. China

出版信息

RSC Adv. 2018 Dec 10;8(72):41192-41206. doi: 10.1039/c8ra09506j. eCollection 2018 Dec 7.

Abstract

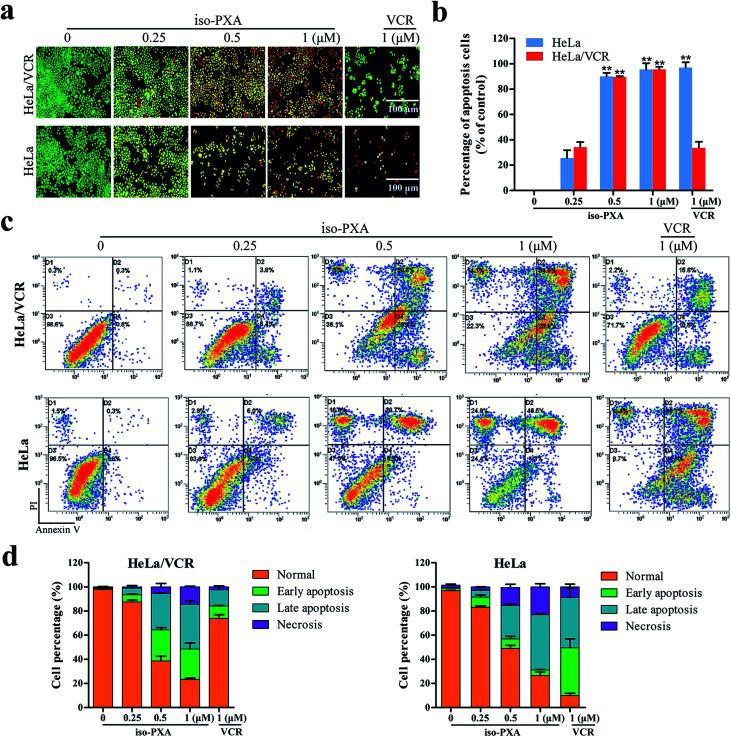
The occurrence of multidrug resistance (MDR) is highly associated with the overexpression of ATP-binding cassette (ABC) transporters, among which, P-glycoprotein (P-gp) plays one of the most important roles. Iso-pencillixanthone A (iso-PXA) is a compound isolated from the marine-derived fungus . No studies on the anti-tumor effect of this compound have been reported, except for a few focusing on its bactericidal properties. In this study, we found iso-PXA could stimulate P-gp ATPase activity and attenuate P-gp expression to increase the intracellular drug concentration in the cervical vincristine (VCR)-resistant cell line HeLa/VCR. Then, it increased ROS generation, depolarized MMP, promoted the release of cytochrome from mitochondria, and further activated caspase-9, caspase-3 and PARP to induce cell apoptosis effectively through the intrinsic pathway. Caspase-8 medicated cleavage of Bid into the truncated form tBid partially initiated the mitochondrial apoptotic events. The elevation of the Bax/Bcl-2 ratio, the accumulation of FBW7 and the degradation of Mcl-1 accelerated the iso-PXA induced apoptotic process. The HeLa/VCR cell xenograft model again confirmed that iso-PXA had much better efficacy than vincristine . Taken together, these findings demonstrated that iso-PXA elicited remarkable anti-tumor and anti-MDR activity through inhibiting P-gp expression and function and re-activating the intrinsic apoptosis pathway and , suggesting it as a potential chemotherapeutic lead compound in the treatment of cervical MDR cancers.

摘要

多药耐药性(MDR)的发生与ATP结合盒(ABC)转运蛋白的过表达高度相关,其中P-糖蛋白(P-gp)起着最重要的作用之一。异戊青霉素黄烷酮A(iso-PXA)是一种从海洋来源真菌中分离出的化合物。除了少数关注其杀菌特性的研究外,尚未有关于该化合物抗肿瘤作用的报道。在本研究中,我们发现iso-PXA可以刺激P-gp ATP酶活性并减弱P-gp表达,以增加宫颈长春新碱(VCR)耐药细胞系HeLa/VCR中的细胞内药物浓度。然后,它增加活性氧(ROS)的生成,使线粒体膜电位(MMP)去极化,促进细胞色素从线粒体释放,并进一步激活半胱天冬酶-9、半胱天冬酶-3和聚(ADP-核糖)聚合酶(PARP),通过内源性途径有效诱导细胞凋亡。半胱天冬酶-8介导的Bid裂解为截短形式的tBid部分启动了线粒体凋亡事件。Bax/Bcl-2比值的升高、FBW7的积累和Mcl-1的降解加速了iso-PXA诱导的凋亡过程。HeLa/VCR细胞异种移植模型再次证实iso-PXA的疗效比长春新碱好得多。综上所述,这些发现表明iso-PXA通过抑制P-gp表达和功能以及重新激活内源性凋亡途径发挥显著的抗肿瘤和抗MDR活性,表明它是治疗宫颈MDR癌症的潜在化疗先导化合物。

https://cdn.ncbi.nlm.nih.gov/pmc/blobs/29ae/9091570/8f795b5638ba/c8ra09506j-f1.jpg

文献AI研究员

20分钟写一篇综述,助力文献阅读效率提升50倍。

立即体验

用中文搜PubMed

大模型驱动的PubMed中文搜索引擎

马上搜索

文档翻译

学术文献翻译模型,支持多种主流文档格式。

立即体验