Suppr超能文献

使用基因累积贡献丰度探索突变特征与基因之间关联的实用框架 RNMF。

A practical framework RNMF for exploring the association between mutational signatures and genes using gene cumulative contribution abundance.

机构信息

College of Mathematics and Systems Science, Guangdong Polytechnic Normal University, Guangzhou, China.

School of Basic Medical Sciences, Guangzhou Medical University, Guangzhou, China.

出版信息

Cancer Med. 2022 Nov;11(21):4053-4069. doi: 10.1002/cam4.4717. Epub 2022 May 16.

Abstract

BACKGROUND

Mutational signatures are somatic mutation patterns enriching operational mutational processes, which can provide abundant information about the mechanism of cancer. However, understanding of the pathogenic biological processes is still limited, such as the association between mutational signatures and genes.

METHODS

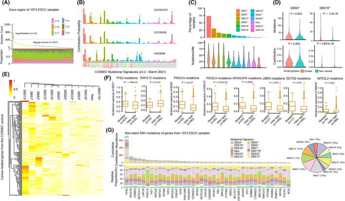
We developed a simple and practical R package called RNMF (https://github.com/zhenzhang-li/RNMF) for mutational signature analysis, including a key model of cumulative contribution abundance (CCA), which was designed to highlight the association between mutational signatures and genes and then applying it to a meta-analysis of 1073 individuals with esophageal squamous cell carcinoma (ESCC).

RESULTS

We revealed a number of known and previously undescribed SBS or ID signatures, and we found that APOBEC signatures (SBS2* and SBS13*) were closely associated with PIK3CA mutation, especially the E545k mutation. Furthermore, we found that age signature is closely related to the frequent mutation of TP53, of which R342* is highlighted due to strongly linked to age signature. In addition, the CCA matrix image data of genes in the signatures New, SBS3*, and SBS17b* were helpful for the preliminary evaluation of shortened survival outcome. These results can be extended to estimate the distribution of mutations or features, and study the potential impact of clinical factors.

CONCLUSIONS

In a word, RNMF can successfully achieve the correlation analysis of mutational signatures and genes, proving a strong theoretical basis for the study of mutational processes during tumor development.

摘要

背景

突变特征是富含操作突变过程的体细胞突变模式,可为癌症的发生机制提供丰富的信息。然而,对致病生物学过程的理解仍然有限,例如突变特征与基因之间的关联。

方法

我们开发了一个名为 RNMF(https://github.com/zhenzhang-li/RNMF)的简单实用的 R 包,用于突变特征分析,包括关键的累积贡献丰度模型(CCA),旨在突出突变特征与基因之间的关联,并将其应用于 1073 名食管鳞状细胞癌(ESCC)患者的荟萃分析。

结果

我们揭示了一些已知和以前未描述的 SBS 或 ID 特征,我们发现 APOBEC 特征(SBS2和 SBS13)与 PIK3CA 突变密切相关,特别是 E545k 突变。此外,我们发现年龄特征与 TP53 的频繁突变密切相关,其中 R342*由于与年龄特征强烈相关而被突出显示。此外,特征签名中的基因的 CCA 矩阵图像数据有助于初步评估缩短的生存结果。这些结果可以扩展到估计突变或特征的分布,并研究临床因素的潜在影响。

结论

总之,RNMF 可以成功地实现突变特征与基因的相关分析,为肿瘤发生过程中突变过程的研究提供了坚实的理论基础。

https://cdn.ncbi.nlm.nih.gov/pmc/blobs/75f9/9636515/cba4b48e61be/CAM4-11-4053-g006.jpg

文献检索

告别复杂PubMed语法,用中文像聊天一样搜索,搜遍4000万医学文献。AI智能推荐,让科研检索更轻松。

立即免费搜索

文件翻译

保留排版,准确专业,支持PDF/Word/PPT等文件格式,支持 12+语言互译。

免费翻译文档

深度研究

AI帮你快速写综述,25分钟生成高质量综述,智能提取关键信息,辅助科研写作。

立即免费体验