Suppr超能文献

TNF 阻断增强了基于粘液瘤病毒的溶瘤病毒治疗的疗效。

TNF blockade enhances the efficacy of myxoma virus-based oncolytic virotherapy.

机构信息

Department of Internal Medicine, University of New Mexico Health Sciences Center, Albuquerque, New Mexico, USA.

Division of Nephrology and Hypertension, Mayo Clinical, Jacksonville, Florida, USA.

出版信息

J Immunother Cancer. 2022 May;10(5). doi: 10.1136/jitc-2022-004770.

Abstract

BACKGROUND

Oncolytic virotherapy (OV) represents a method to treat a variety of solid tumors by inducing antitumor immune responses. While this therapy has been extremely efficacious in preclinical models, translating these successes into human patients has proven challenging. One of the major reasons for these failures is the existence of immune-regulatory mechanisms, which dampen the efficacy of virally induced antitumor immunity. Unfortunately, the full extent of these immune-regulatory pathways remains unclear.

METHODS

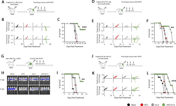
To address this issue, we generated a doubly recombinant, oncolytic myxoma virus which expresses both a soluble fragment of programmed cell death protein 1 (PD1) and an interleukin 12 (IL-12) fusion protein (vPD1/IL-12 (virus-expressing PD1 and IL-12)). We then tested the molecular impact and therapeutic efficacy of this construct in multiple models of disseminated disease to identify novel pathways, which are associated with poor therapeutic outcomes.

RESULTS

Our results demonstrate that vPD1/IL-12 causes robust inflammation during therapy including inducing high levels of tumor necrosis factor (TNF). Surprisingly, although expression of TNF has generally been assumed to be beneficial to OV, the presence of this TNF appears to inhibit therapeutic efficacy by reducing intratumoral T-cell viability. Likely because of this, disruption of the TNF pathway, either through genetic knockout or antibody-based blockade, significantly enhances the overall outcomes of vPD1/IL-12-based therapy that allows for the generation of complete cures in normally non-responsive models.

CONCLUSIONS

These data suggest that some aspects of OV-induced inflammation might represent a double-edged sword during therapy and that specific blockade of TNF might enhance the efficacy of these treatments.

摘要

背景

溶瘤病毒治疗(OV)代表了一种通过诱导抗肿瘤免疫反应来治疗多种实体瘤的方法。虽然这种治疗在临床前模型中非常有效,但将这些成功转化为人类患者却证明具有挑战性。这些失败的一个主要原因是存在免疫调节机制,这些机制削弱了病毒诱导的抗肿瘤免疫的疗效。不幸的是,这些免疫调节途径的全部范围尚不清楚。

方法

为了解决这个问题,我们生成了一种双重重组的溶瘤性粘液瘤病毒,该病毒表达程序性细胞死亡蛋白 1(PD1)的可溶性片段和白细胞介素 12(IL-12)融合蛋白(vPD1/IL-12(表达 PD1 和 IL-12 的病毒))。然后,我们在多种播散性疾病模型中测试了这种构建体的分子影响和治疗效果,以确定与不良治疗结果相关的新途径。

结果

我们的结果表明,vPD1/IL-12 在治疗过程中引起强烈的炎症反应,包括诱导高水平的肿瘤坏死因子(TNF)。令人惊讶的是,尽管 TNF 的表达通常被认为对 OV 有益,但 TNF 的存在似乎通过降低肿瘤内 T 细胞的活力来抑制治疗效果。可能是因为如此,通过基因敲除或基于抗体的阻断破坏 TNF 途径,可显著增强基于 vPD1/IL-12 的治疗的总体效果,从而在通常无反应的模型中产生完全治愈。

结论

这些数据表明,OV 诱导的炎症的某些方面在治疗过程中可能是一把双刃剑,并且 TNF 的特异性阻断可能增强这些治疗的疗效。

https://cdn.ncbi.nlm.nih.gov/pmc/blobs/422b/9114862/3066747112e6/jitc-2022-004770f01.jpg

文献检索

告别复杂PubMed语法,用中文像聊天一样搜索,搜遍4000万医学文献。AI智能推荐,让科研检索更轻松。

立即免费搜索

文件翻译

保留排版,准确专业,支持PDF/Word/PPT等文件格式,支持 12+语言互译。

免费翻译文档

深度研究

AI帮你快速写综述,25分钟生成高质量综述,智能提取关键信息,辅助科研写作。

立即免费体验