Suppr超能文献

瞬时受体电位通道6在葡萄糖诱导的心肌细胞损伤中的作用。

Roles of transient receptor potential channel 6 in glucose-induced cardiomyocyte injury.

作者信息

Jiang Shi-Jun

机构信息

School of Basic Medicine, Huazhong University of Science and Technology, Wuhan 430030, Hubei Province, China.

出版信息

World J Diabetes. 2022 Apr 15;13(4):338-357. doi: 10.4239/wjd.v13.i4.338.

Abstract

BACKGROUND

Diabetic cardiomyopathy (DCM) is a serious complication of end-stage diabetes that presents symptoms such as cardiac hypertrophy and heart failure. The transient receptor potential channel 6 (TRPC6) protein is a very important selective calcium channel that is closely related to the development of various cardiomyopathies.

AIM

To explore whether TRPC6 affects cardiomyocyte apoptosis and proliferation inhibition in DCM.

METHODS

We compared cardiac function and myocardial pathological changes in wild-type mice and mice injected with streptozotocin (STZ), in addition to comparing the expression of TRPC6 and P-calmodulin-dependent protein kinase II (P-CaMKII) in them. At the same time, we treated H9C2 cardiomyocytes with high glucose and then evaluated the effects of addition of SAR, a TRPC6 inhibitor, and KN-93, a CaMKII inhibitor, to such H9C2 cells in a high-glucose environment.

RESULTS

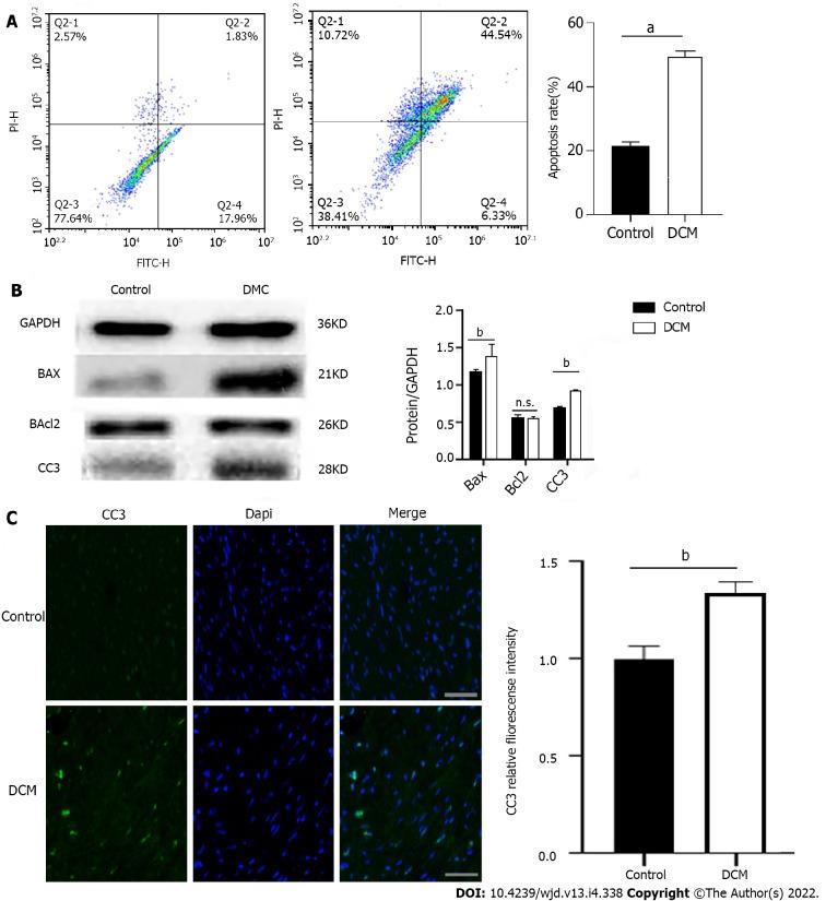
We found that STZ-treated mice had DCM, decreased cardiac function, necrotic cardiomyocytes, and limited proliferation. Western blot and immunofluorescence were used to detect the expression levels of various appropriate proteins in the myocardial tissue of mice and H9C2 cells. Compared to those in the control group, the expression levels of the apoptosis-related proteins cleaved caspase 3 and Bax were significantly higher in the experimental group, while the expression of the proliferation-related proteins proliferating cell nuclear antigen (PCNA) and CyclinD1 was significantly lower. and , the expression of TRPC6 and P-CaMKII increased in a high-glucose environment. However, addition of inhibitors to H9C2 cells in a high-glucose environment resulted in alleviation of both apoptosis and proliferation inhibition.

CONCLUSION

The inhibition of apoptosis and proliferation of cardiomyocytes in a high-glucose environment may be closely related to activation of the TRPC6/P-CaMKII pathway.

摘要

背景

糖尿病性心肌病(DCM)是终末期糖尿病的一种严重并发症,表现为心脏肥大和心力衰竭等症状。瞬时受体电位通道6(TRPC6)蛋白是一种非常重要的选择性钙通道,与各种心肌病的发展密切相关。

目的

探讨TRPC6是否影响DCM中心肌细胞凋亡和增殖抑制。

方法

我们比较了野生型小鼠和注射链脲佐菌素(STZ)的小鼠的心脏功能和心肌病理变化,此外还比较了它们中TRPC6和钙调蛋白依赖性蛋白激酶II(P-CaMKII)的表达。同时,我们用高糖处理H9C2心肌细胞,然后评估在高糖环境下添加TRPC6抑制剂SAR和CaMKII抑制剂KN-93对这类H9C2细胞的影响。

结果

我们发现STZ处理的小鼠患有DCM,心脏功能下降,心肌细胞坏死,增殖受限。采用蛋白质免疫印迹法和免疫荧光法检测小鼠心肌组织和H9C2细胞中各种相关蛋白的表达水平。与对照组相比,实验组中凋亡相关蛋白裂解的半胱天冬酶3和Bax的表达水平显著升高,而增殖相关蛋白增殖细胞核抗原(PCNA)和细胞周期蛋白D1的表达显著降低。并且,在高糖环境下TRPC6和P-CaMKII的表达增加。然而,在高糖环境下向H9C2细胞中添加抑制剂可减轻凋亡和增殖抑制。

结论

高糖环境下心肌细胞凋亡和增殖的抑制可能与TRPC6/P-CaMKII途径的激活密切相关。

https://cdn.ncbi.nlm.nih.gov/pmc/blobs/e750/9052005/58975b42c819/WJD-13-338-g001.jpg

相似文献

1
Roles of transient receptor potential channel 6 in glucose-induced cardiomyocyte injury.
World J Diabetes. 2022 Apr 15;13(4):338-357. doi: 10.4239/wjd.v13.i4.338.
5
Activin receptor-like kinase 7 mediates high glucose-induced H9c2 cardiomyoblast apoptosis through activation of Smad2/3.
Int J Biochem Cell Biol. 2013 Sep;45(9):2027-35. doi: 10.1016/j.biocel.2013.06.018. Epub 2013 Jul 2.
6
7
Apoptosis of cardiomyocytes in diabetic cardiomyopathy involves overexpression of glycogen synthase kinase-3β.
Biosci Rep. 2019 Jan 3;39(1). doi: 10.1042/BSR20171307. Print 2019 Jan 31.
10
[Effects of yellow wine polyphenols on cardiomyocyte apoptosis in diabetic cardiomyopathy rats].
Zhongguo Ying Yong Sheng Li Xue Za Zhi. 2017 May 8;33(5):431-435. doi: 10.12047/j.cjap.5553.2017.104.

引用本文的文献

本文引用的文献

2
Streptozotocin-induced diabetic cardiomyopathy in rats: ameliorative effect of PIPERINE via Bcl2, Bax/Bcl2, and caspase-3 pathways.
Biosci Biotechnol Biochem. 2020 Dec;84(12):2533-2544. doi: 10.1080/09168451.2020.1815170. Epub 2020 Sep 6.
3
Curcumin protects cardiomyopathy damage through inhibiting the production of reactive oxygen species in type 2 diabetic mice.
Biochem Biophys Res Commun. 2020 Sep 10;530(1):15-21. doi: 10.1016/j.bbrc.2020.05.053. Epub 2020 Jul 28.
4
MicroRNA and ROS Crosstalk in Cardiac and Pulmonary Diseases.
Int J Mol Sci. 2020 Jun 19;21(12):4370. doi: 10.3390/ijms21124370.
5
6
Protection of diabetes-induced kidney injury by phosphocreatine via the regulation of ERK/Nrf2/HO-1 signaling pathway.
Life Sci. 2020 Feb 1;242:117248. doi: 10.1016/j.lfs.2019.117248. Epub 2019 Dec 31.
7
Exendin-4 Protects against Hyperglycemia-Induced Cardiomyocyte Pyroptosis via the AMPK-TXNIP Pathway.
J Diabetes Res. 2019 Dec 9;2019:8905917. doi: 10.1155/2019/8905917. eCollection 2019.
10
Activation of ROS/MAPKs/NF-κB/NLRP3 and inhibition of efferocytosis in osteoclast-mediated diabetic osteoporosis.
FASEB J. 2019 Nov;33(11):12515-12527. doi: 10.1096/fj.201802805RR. Epub 2019 Aug 28.

文献AI研究员

20分钟写一篇综述,助力文献阅读效率提升50倍。

立即体验

用中文搜PubMed

大模型驱动的PubMed中文搜索引擎

马上搜索

文档翻译

学术文献翻译模型,支持多种主流文档格式。

立即体验