• 文献检索
  • 文档翻译
  • 深度研究
  • 学术资讯
  • Suppr Zotero 插件Zotero 插件
  • 邀请有礼
  • 套餐&价格
  • 历史记录
应用&插件
Suppr Zotero 插件Zotero 插件浏览器插件Mac 客户端Windows 客户端微信小程序
定价
高级版会员购买积分包购买API积分包
服务
文献检索文档翻译深度研究API 文档MCP 服务
关于我们
关于 Suppr公司介绍联系我们用户协议隐私条款
关注我们

Suppr 超能文献

核心技术专利:CN118964589B侵权必究
粤ICP备2023148730 号-1Suppr @ 2026

文献检索

告别复杂PubMed语法,用中文像聊天一样搜索,搜遍4000万医学文献。AI智能推荐,让科研检索更轻松。

立即免费搜索

文件翻译

保留排版,准确专业,支持PDF/Word/PPT等文件格式,支持 12+语言互译。

免费翻译文档

深度研究

AI帮你快速写综述,25分钟生成高质量综述,智能提取关键信息,辅助科研写作。

立即免费体验

Circ-RHOJ.1通过靶向miR-124-3p/NRG-1轴调控心肌缺血/再灌注损伤中的心肌细胞增殖和凋亡。

Circ-RHOJ.1 regulated myocardial cell proliferation and apoptosis via targeting the miR-124-3p/NRG-1 axis in myocardial ischemia/reperfusion injury.

作者信息

Liu Yan, Ke Xiao, Guo Wenyu, Wang Xiaoqing, Peng Changnong, Liao Zhiyong, Liu Qiang, Zhou Yingling

机构信息

Southern Medical University, Guangzhou, China.

Department of Cardiology, The Third People's Hospital of Hui Zhou City, China.

出版信息

Arch Med Sci. 2019 Aug 7;18(3):732-745. doi: 10.5114/aoms.2019.87205. eCollection 2022.

DOI:10.5114/aoms.2019.87205
PMID:35591844
原文链接:https://pmc.ncbi.nlm.nih.gov/articles/PMC9102556/
Abstract

INTRODUCTION

Myocardial ischemia/reperfusion (I/R) injury is a leading cause of cardiac dysfunction. Circular RNAs (circRNAs) are involved in the pathogenesis of myocardial I/R injury. However, the functions and underlying mechanisms are unclear. The present study determined the role of circ-RHOJ.1 in regulating myocardial cell proliferation and apoptosis after I/R injury.

MATERIAL AND METHODS

Myocardial cells isolated from Sprague-Dawley rats were identified with an immunofluorescence assay using cardiac troponin T antibody. Expression of circ-RHOJ.1, miR-124-3p and neuregulin-1 (NRG1) mRNA was assessed with real-time quantitative polymerase chain reaction. NRG1 protein expression was evaluated with western blot and immunofluorescence assays. Dual-luciferase reporter assay was performed to confirm interaction between miR-124-3p and circ-RHOJ.1, and miR-124-3p and NRG1. Effects of circ-RHOJ.1 overexpression or miR-124-3p inhibition on cell proliferation and apoptosis were evaluated using cell counting kit (CCK)-8 assay and flow cytometry. Cytokines levels were analyzed with an enzyme-linked immunosorbent assay.

RESULTS

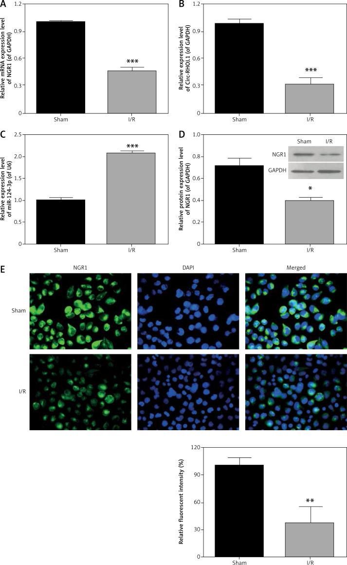
Myocardial cells were successfully isolated and had down-regulated expression of circ-RHOJ.1 and NRG1, and up-regulated expression of miR-124-3p after I/R injury. circ-RHOJ.1 acted as a sponge for miR-124-3p, and NRG1 served as a target gene of miR-124-3p. circ-RHOJ.1 overexpression or miR-124-3p inhibition increased interleukin (IL)-10 levels and reduced IL-2, IL-6, and tumor necrosis factor-α levels in myocardial cells after I/R injury. Functional assay results illustrated that circ-RHOJ.1 overexpression or miR-124-3p inhibition enhanced proliferation and inhibited apoptosis of myocardial cells after I/R injury.

CONCLUSIONS

Circ-RHOJ.1 served as a molecular marker of myocardial I/R injury via regulation of miR-124-3p and NRG1 expression.

摘要

引言

心肌缺血/再灌注(I/R)损伤是导致心脏功能障碍的主要原因。环状RNA(circRNA)参与心肌I/R损伤的发病机制。然而,其功能及潜在机制尚不清楚。本研究确定了circ-RHOJ.1在调节I/R损伤后心肌细胞增殖和凋亡中的作用。

材料与方法

用心肌肌钙蛋白T抗体通过免疫荧光法鉴定从Sprague-Dawley大鼠分离的心肌细胞。用实时定量聚合酶链反应评估circ-RHOJ.1、miR-124-3p和神经调节蛋白-1(NRG1)mRNA的表达。用蛋白质免疫印迹法和免疫荧光法评估NRG1蛋白表达。进行双荧光素酶报告基因检测以确认miR-124-3p与circ-RHOJ.1以及miR-124-3p与NRG1之间的相互作用。使用细胞计数试剂盒(CCK)-8法和流式细胞术评估circ-RHOJ.1过表达或miR-124-3p抑制对细胞增殖和凋亡的影响。用酶联免疫吸附测定法分析细胞因子水平。

结果

成功分离出心肌细胞,I/R损伤后circ-RHOJ.1和NRG1表达下调,miR-124-3p表达上调。circ-RHOJ.1作为miR-124-3p的海绵,NRG1作为miR-124-3p的靶基因。circ-RHOJ.1过表达或miR-124-3p抑制可提高I/R损伤后心肌细胞中白细胞介素(IL)-10水平,并降低IL-2、IL-6和肿瘤坏死因子-α水平。功能检测结果表明,circ-RHOJ.1过表达或miR-124-3p抑制可增强I/R损伤后心肌细胞的增殖并抑制其凋亡。

结论

Circ-RHOJ.1通过调节miR-124-3p和NRG1表达,作为心肌I/R损伤的分子标志物。

https://cdn.ncbi.nlm.nih.gov/pmc/blobs/72bd/9102556/e21c0c5170a3/AMS-18-3-109684-g007.jpg
https://cdn.ncbi.nlm.nih.gov/pmc/blobs/72bd/9102556/d186b1f0c34a/AMS-18-3-109684-g001.jpg
https://cdn.ncbi.nlm.nih.gov/pmc/blobs/72bd/9102556/bf1cbc5bf374/AMS-18-3-109684-g002.jpg
https://cdn.ncbi.nlm.nih.gov/pmc/blobs/72bd/9102556/b6d7b834dc0d/AMS-18-3-109684-g003.jpg
https://cdn.ncbi.nlm.nih.gov/pmc/blobs/72bd/9102556/2ce160aee770/AMS-18-3-109684-g004.jpg
https://cdn.ncbi.nlm.nih.gov/pmc/blobs/72bd/9102556/47b3f4bf3bdf/AMS-18-3-109684-g005.jpg
https://cdn.ncbi.nlm.nih.gov/pmc/blobs/72bd/9102556/8983fbb3ab54/AMS-18-3-109684-g006.jpg
https://cdn.ncbi.nlm.nih.gov/pmc/blobs/72bd/9102556/e21c0c5170a3/AMS-18-3-109684-g007.jpg
https://cdn.ncbi.nlm.nih.gov/pmc/blobs/72bd/9102556/d186b1f0c34a/AMS-18-3-109684-g001.jpg
https://cdn.ncbi.nlm.nih.gov/pmc/blobs/72bd/9102556/bf1cbc5bf374/AMS-18-3-109684-g002.jpg
https://cdn.ncbi.nlm.nih.gov/pmc/blobs/72bd/9102556/b6d7b834dc0d/AMS-18-3-109684-g003.jpg
https://cdn.ncbi.nlm.nih.gov/pmc/blobs/72bd/9102556/2ce160aee770/AMS-18-3-109684-g004.jpg
https://cdn.ncbi.nlm.nih.gov/pmc/blobs/72bd/9102556/47b3f4bf3bdf/AMS-18-3-109684-g005.jpg
https://cdn.ncbi.nlm.nih.gov/pmc/blobs/72bd/9102556/8983fbb3ab54/AMS-18-3-109684-g006.jpg
https://cdn.ncbi.nlm.nih.gov/pmc/blobs/72bd/9102556/e21c0c5170a3/AMS-18-3-109684-g007.jpg

相似文献

1
Circ-RHOJ.1 regulated myocardial cell proliferation and apoptosis via targeting the miR-124-3p/NRG-1 axis in myocardial ischemia/reperfusion injury.Circ-RHOJ.1通过靶向miR-124-3p/NRG-1轴调控心肌缺血/再灌注损伤中的心肌细胞增殖和凋亡。
Arch Med Sci. 2019 Aug 7;18(3):732-745. doi: 10.5114/aoms.2019.87205. eCollection 2022.
2
Circ_0000011 promotes cerebral ischemia/reperfusion injury via miR-27a-3p-dependent regulation of NRIP1.Circ_0000011通过miR-27a-3p依赖性调控NRIP1促进脑缺血/再灌注损伤。
Metab Brain Dis. 2023 Jan;38(1):295-306. doi: 10.1007/s11011-022-00972-z. Epub 2022 Aug 4.
3
Silencing hsa_circ_0049271 attenuates hypoxia-reoxygenation (H/R)-induced myocardial cell injury via the miR-17-3p/FZD4 signaling axis.沉默hsa_circ_0049271通过miR-17-3p/FZD4信号轴减轻缺氧复氧(H/R)诱导的心肌细胞损伤。
Ann Transl Med. 2023 Jan 31;11(2):99. doi: 10.21037/atm-22-6331.
4
Circ_0026579 knockdown ameliorates lipopolysaccharide-induced human lung fibroblast cell injury by regulating CXCR1 via miR-370-3p.Circ_0026579 敲低通过 miR-370-3p 调控 CXCR1 减轻脂多糖诱导的人肺成纤维细胞损伤。
Clin Exp Pharmacol Physiol. 2023 Dec;50(12):992-1004. doi: 10.1111/1440-1681.13826. Epub 2023 Oct 2.
5
Circ_0038467 regulates lipopolysaccharide-induced inflammatory injury in human bronchial epithelial cells through sponging miR-338-3p.Circ_0038467 通过海绵吸附 miR-338-3p 调控人支气管上皮细胞脂多糖诱导的炎症损伤。
Thorac Cancer. 2020 May;11(5):1297-1308. doi: 10.1111/1759-7714.13397. Epub 2020 Mar 17.
6
Circ-BICC1 Knockdown Alleviates Lipopolysaccharide (LPS)-Induced WI-38 Cell Injury Through miR-338-3p/MYD88 Axis.环状BICC1基因敲低通过miR-338-3p/MYD88轴减轻脂多糖(LPS)诱导的WI-38细胞损伤
Biochem Genet. 2023 Feb;61(1):170-186. doi: 10.1007/s10528-022-10242-3. Epub 2022 Jul 9.
7
Circular RNA cerebellar degeneration-related protein 1 antisense RNA (Circ-CDR1as) downregulation induced by dexmedetomidine treatment protects hippocampal neurons against hypoxia/reoxygenation injury through the microRNA-28-3p (miR-28-3p)/tumor necrosis factor receptor-associated factor-3 (TRAF3) axis.右美托咪定处理下调环状 RNA 小脑退化相关蛋白 1 反义 RNA(Circ-CDR1as)通过微小 RNA-28-3p(miR-28-3p)/肿瘤坏死因子受体相关因子-3(TRAF3)轴保护海马神经元免受缺氧/复氧损伤。
Bioengineered. 2021 Dec;12(2):10512-10524. doi: 10.1080/21655979.2021.1999369.
8
Adipose-Derived Stem Cells-Derived Exosomes with High Amounts of Circ_0001747 Alleviate Hypoxia/Reoxygenation-Induced Injury in Myocardial Cells by Targeting MiR-199b-3p/MCL1 Axis.富含 circ_0001747 的脂肪来源干细胞衍生外泌体通过靶向 miR-199b-3p/MCL1 轴缓解心肌细胞缺氧/复氧诱导的损伤。
Int Heart J. 2022;63(2):356-366. doi: 10.1536/ihj.21-441.
9
circ_0023461 Silencing Protects Cardiomyocytes from Hypoxia-Induced Dysfunction through Targeting miR-370-3p/PDE4D Signaling.circ_0023461 通过靶向 miR-370-3p/PDE4D 信号通路沉默保护心肌细胞免受缺氧诱导的功能障碍。
Oxid Med Cell Longev. 2021 Oct 1;2021:8379962. doi: 10.1155/2021/8379962. eCollection 2021.
10
Circ_0010729 knockdown protects cardiomyocytes against hypoxic dysfunction via miR-370-3p/TRAF6 axis.Circ_0010729敲低通过miR-370-3p/TRAF6轴保护心肌细胞免受缺氧功能障碍的影响。
EXCLI J. 2020 Nov 11;19:1520-1532. doi: 10.17179/excli2020-2809. eCollection 2020.

引用本文的文献

1
CircRNA Networks in CAD: Multi-Cellular Mechanisms and Clinical Potential.冠心病中的环状RNA网络:多细胞机制与临床潜力
Int J Gen Med. 2025 Jun 12;18:3129-3150. doi: 10.2147/IJGM.S524189. eCollection 2025.
2
Evidence and perspectives on miRNA, circRNA, and lncRNA in myocardial ischemia-reperfusion injury: a bibliometric study.心肌缺血再灌注损伤中miRNA、circRNA和lncRNA的证据与展望:一项文献计量学研究
J Cardiothorac Surg. 2025 Jan 15;20(1):66. doi: 10.1186/s13019-024-03238-0.
3
Circular RNA FEACR inhibits ferroptosis and alleviates myocardial ischemia/reperfusion injury by interacting with NAMPT.

本文引用的文献

1
Overexpression of miRNA-143 Inhibits Colon Cancer Cell Proliferation by Inhibiting Glucose Uptake.miRNA-143 的过表达通过抑制葡萄糖摄取抑制结肠癌细胞增殖。
Arch Med Res. 2018 Oct;49(7):497-503. doi: 10.1016/j.arcmed.2018.12.009. Epub 2018 Dec 27.
2
The circular RNA ACR attenuates myocardial ischemia/reperfusion injury by suppressing autophagy via modulation of the Pink1/ FAM65B pathway.环状 RNA ACR 通过调控 Pink1/FAM65B 通路抑制自噬从而减轻心肌缺血/再灌注损伤。
Cell Death Differ. 2019 Jul;26(7):1299-1315. doi: 10.1038/s41418-018-0206-4. Epub 2018 Oct 22.
3
Apelin/APJ axis improves angiotensin II-induced endothelial cell senescence through AMPK/SIRT1 signaling pathway.
环状 RNA FEACR 通过与 NAMPT 相互作用抑制铁死亡,减轻心肌缺血/再灌注损伤。
J Biomed Sci. 2023 Jun 27;30(1):45. doi: 10.1186/s12929-023-00927-1.
Apelin/APJ轴通过AMPK/SIRT1信号通路改善血管紧张素II诱导的内皮细胞衰老。
Arch Med Sci. 2018 Jun;14(4):725-734. doi: 10.5114/aoms.2017.70340. Epub 2017 Sep 26.
4
MicroRNA Silencing by DNA Methylation in Human Cancer: a Literature Analysis.DNA甲基化导致的微小RNA沉默在人类癌症中的研究:文献分析
Noncoding RNA. 2015 Apr 20;1(1):44-52. doi: 10.3390/ncrna1010044.
5
Circular RNAs are differentially expressed in liver ischemia/reperfusion injury model.环状 RNA 在肝缺血/再灌注损伤模型中差异表达。
J Cell Biochem. 2018 Sep;119(9):7397-7405. doi: 10.1002/jcb.27047. Epub 2018 May 18.
6
Effects and potential mechanism of atorvastatin treatment on Lp-PLA2 in rats with dyslipidemia.阿托伐他汀治疗对血脂异常大鼠脂蛋白磷脂酶A2的影响及潜在机制
Arch Med Sci. 2018 Apr;14(3):629-634. doi: 10.5114/aoms.2017.69494. Epub 2017 Aug 10.
7
Downregulation of circ_008018 protects against cerebral ischemia-reperfusion injury by targeting miR-99a.环状 RNA 008018 通过靶向 miR-99a 对脑缺血再灌注损伤起保护作用。
Biochem Biophys Res Commun. 2018 May 23;499(4):758-764. doi: 10.1016/j.bbrc.2018.03.218. Epub 2018 Apr 4.
8
[Effect of neuregulin-1 on heart function and inflammatory mediators in rats with sepsis].[神经调节蛋白-1对脓毒症大鼠心脏功能及炎症介质的影响]
Zhonghua Wei Zhong Bing Ji Jiu Yi Xue. 2018 Feb;30(2):140-144. doi: 10.3760/cma.j.issn.2095-4352.2018.02.009.
9
Troxerutin Protects Against Myocardial Ischemia/Reperfusion Injury Via Pi3k/Akt Pathway in Rats.曲克芦丁通过PI3K/Akt通路对大鼠心肌缺血/再灌注损伤起保护作用。
Cell Physiol Biochem. 2017;44(5):1939-1948. doi: 10.1159/000485884. Epub 2017 Dec 8.
10
RhoJ promotes hypoxia induced endothelial-to-mesenchymal transition by activating WDR5 expression.RhoJ 通过激活 WDR5 表达促进缺氧诱导的内皮细胞向间充质细胞转化。
J Cell Biochem. 2018 Apr;119(4):3384-3393. doi: 10.1002/jcb.26505. Epub 2018 Jan 4.