Suppr超能文献

综述文章:接受免疫抑制治疗的炎症性肠病患者中的潜伏性结核——风险、筛查、诊断和管理。

Review article: latent tuberculosis in patients with inflammatory bowel diseases receiving immunosuppression-risks, screening, diagnosis and management.

机构信息

Gastroenterology Department, St Vincent's Hospital, Melbourne, Victoria, Australia.

Department of Medicine, University of Melbourne, Parkville, Victoria, Australia.

出版信息

Aliment Pharmacol Ther. 2022 Jul;56(1):6-27. doi: 10.1111/apt.16952. Epub 2022 May 20.

Abstract

BACKGROUND

One quarter of the world's population has latent tuberculosis infection (LTBI). Systemic immunosuppression is a risk factor for LTBI reactivation and the development of active tuberculosis. Such reactivation carries a risk of significant morbidity and mortality. Despite the increasing global incidence of inflammatory bowel disease (IBD) and the use of immune-based therapies, current guidelines on the testing and treatment of LTBI in patients with IBD are haphazard with a paucity of evidence.

AIM

To review the screening, diagnostic practices and medical management of LTBI in patients with IBD.

METHODS

Published literature was reviewed, and recommendations for testing and treatment were synthesised by experts in both infectious diseases and IBD.

RESULTS

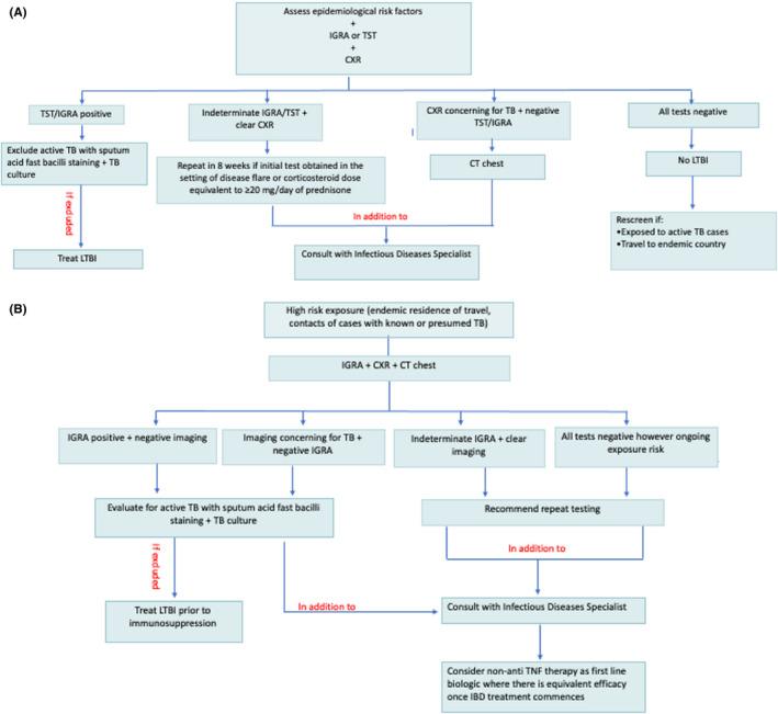
Screening for LTBI should be performed proactively and includes assessment of risk factors, an interferon-gamma releasing assay or tuberculin skin test and chest X-ray. LTBI treatment in patients with IBD is scenario-dependent, related to geographical endemicity, travel and other factors. Ideally, LTBI therapy should be used prior to immune suppression but can be applied concurrently where urgent IBD medical treatment is required. Management is best directed by a multidisciplinary team involving gastroenterologists, infectious diseases specialists and pharmacists. Ongoing surveillance is recommended during therapy. Newer LTBI therapies show promise, but medication interactions need to be considered. There are major gaps in evidence, particularly with specific newer therapeutic approaches to IBD.

CONCLUSIONS

Proactive screening for LTBI is essential in patients with IBD undergoing immune-suppressing therapy and several therapeutic strategies are available. Reporting of real-world experience is essential to refining current management recommendations.

摘要

背景

全球四分之一的人口存在潜伏性结核感染(LTBI)。全身性免疫抑制是 LTBI 再激活和活动性结核病发展的危险因素。这种再激活会带来严重的发病率和死亡率。尽管炎症性肠病(IBD)的全球发病率不断增加,并且免疫治疗的应用越来越广泛,但目前针对 IBD 患者 LTBI 的检测和治疗指南却很随意,缺乏证据。

目的

回顾 IBD 患者 LTBI 的筛查、诊断实践和医学管理。

方法

对已发表的文献进行了回顾,并由传染病和 IBD 领域的专家综合了关于 LTBI 检测和治疗的建议。

结果

应主动进行 LTBI 筛查,包括评估危险因素、干扰素-γ释放试验或结核菌素皮肤试验和胸部 X 光检查。IBD 患者的 LTBI 治疗取决于具体情况,与地理流行情况、旅行和其他因素有关。理想情况下,LTBI 治疗应在免疫抑制之前进行,但如果需要紧急 IBD 治疗,也可以同时进行。管理最好由多学科团队进行,包括胃肠病学家、传染病专家和药剂师。建议在治疗期间进行持续监测。新型 LTBI 治疗方法显示出希望,但需要考虑药物相互作用。目前证据存在重大差距,特别是在针对 IBD 的特定新型治疗方法方面。

结论

正在接受免疫抑制治疗的 IBD 患者中,主动筛查 LTBI 至关重要,并且有几种治疗策略可供选择。报告真实世界的经验对于完善当前的管理建议至关重要。

https://cdn.ncbi.nlm.nih.gov/pmc/blobs/0068/9325436/588d1d572321/APT-56-6-g003.jpg

文献检索

告别复杂PubMed语法,用中文像聊天一样搜索,搜遍4000万医学文献。AI智能推荐,让科研检索更轻松。

立即免费搜索

文件翻译

保留排版,准确专业,支持PDF/Word/PPT等文件格式,支持 12+语言互译。

免费翻译文档

深度研究

AI帮你快速写综述,25分钟生成高质量综述,智能提取关键信息,辅助科研写作。

立即免费体验