Suppr超能文献

TET2-BCLAF1 转录抑制复合物通过甲基化其启动子表观遗传地上调结直肠癌基因 Ascl2 的表达。

TET2-BCLAF1 transcription repression complex epigenetically regulates the expression of colorectal cancer gene Ascl2 via methylation of its promoter.

机构信息

Institute of Gastroenterology of PLA, Southwest Hospital, Army Medical University (Third Military Medical University), Chongqing, China.

Department of Gastroenterology of 958 Hospital, Army Medical University (Third Military Medical University), Chongqing, China.

出版信息

J Biol Chem. 2022 Jul;298(7):102095. doi: 10.1016/j.jbc.2022.102095. Epub 2022 Jun 3.

Abstract

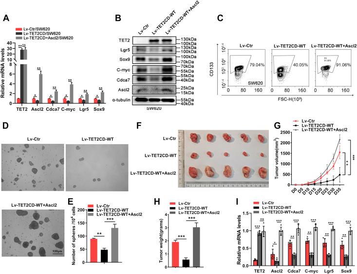
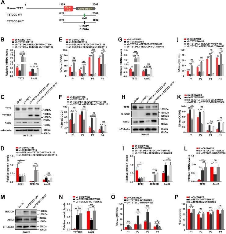
Ascl2 has been shown to be involved in tumorigenesis in colorectal cancer (CRC), although its epigenetic regulatory mechanism is largely unknown. Here, we found that methylation of the Ascl2 promoter (bp -1670 ∼ -1139) was significantly increased compared to the other regions of the Ascl2 locus in CRC cells and was associated with elevated Ascl2 mRNA expression. Furthermore, we found that promoter methylation was predictive of CRC patient survival after analyzing DNA methylation data, RNA-Seq data, and clinical data of 410 CRC patient samples from the MethHC database, the MEXPRESS database, and the Cbioportal website. Using the established TET methylcytosine dioxygenase 2 (TET2) knockdown and ectopic TET2 catalytic domain-expression cell models, we performed glucosylated hydroxymethyl-sensitive quatitative PCR (qPCR), real-time PCR, and Western blot assays to further confirm that hypermethylation of the Ascl2 promoter, and elevated Ascl2 expression in CRC cells was partly due to the decreased expression of TET2. Furthermore, BCLAF1 was identified as a TET2 interactor in CRC cells by LC-MS/MS, coimmunoprecipitation, immunofluorescence colocalization, and proximity ligation assays. Subsequently, we found the TET2-BCLAF1 complex bound to multiple elements around CCGG sites at the Ascl2 promoter and further restrained its hypermethylation by inducing its hydroxymethylation using chromatin immunoprecipitation-qPCR and glucosylated hydroxymethyl-qPCR assays. Finally, we demonstrate that TET2-modulated Ascl2-targeted stem gene expression in CRC cells was independent of Wnt signaling. Taken together, our data suggest an additional option for inhibiting Ascl2 expression in CRC cells through TET2-BCLAF1-mediated promoter methylation, Ascl2-dependent self-renewal of CRC progenitor cells, and TET2-BCLAF1-related CRC progression.

摘要

Ascl2 已被证明参与结直肠癌(CRC)的肿瘤发生,尽管其表观遗传调控机制在很大程度上尚不清楚。在这里,我们发现 CRC 细胞中 Ascl2 启动子(bp-1670~-1139)的甲基化与其他区域相比显著增加,并且与 Ascl2 mRNA 表达升高相关。此外,我们通过分析来自 MethHC 数据库、MEXPRESS 数据库和 Cbioportal 网站的 410 个 CRC 患者样本的 DNA 甲基化数据、RNA-Seq 数据和临床数据,发现启动子甲基化可预测 CRC 患者的生存。使用已建立的 TET 甲基胞嘧啶双加氧酶 2(TET2)敲低和外源性 TET2 催化结构域表达细胞模型,我们进行了葡糖基化羟甲基化敏感定量 PCR(qPCR)、实时 PCR 和 Western blot 检测,进一步证实 CRC 细胞中 Ascl2 启动子的超甲基化和 Ascl2 表达的升高部分归因于 TET2 表达的降低。此外,通过 LC-MS/MS、共免疫沉淀、免疫荧光共定位和邻近连接测定,鉴定 BCLAF1 为 CRC 细胞中 TET2 的相互作用子。随后,我们发现 TET2-BCLAF1 复合物结合到 Ascl2 启动子周围多个 CCGG 位点的多个元件上,并通过染色质免疫沉淀-qPCR 和葡糖基化羟甲基-qPCR 检测,诱导其羟甲基化,从而进一步抑制其超甲基化。最后,我们证明 TET2 调节的 CRC 细胞中 Ascl2 靶向干细胞基因表达独立于 Wnt 信号通路。总之,我们的数据表明,通过 TET2-BCLAF1 介导的启动子甲基化、Ascl2 依赖的 CRC 祖细胞自我更新以及 TET2-BCLAF1 相关的 CRC 进展,抑制 CRC 细胞中 Ascl2 表达的另一种选择。

https://cdn.ncbi.nlm.nih.gov/pmc/blobs/0280/9251787/5740224c9f85/gr1.jpg

文献AI研究员

20分钟写一篇综述,助力文献阅读效率提升50倍。

立即体验

用中文搜PubMed

大模型驱动的PubMed中文搜索引擎

马上搜索

文档翻译

学术文献翻译模型,支持多种主流文档格式。

立即体验