Department of Genetics, Institute of Physiology and Pathology of Hearing, 02-042 Warsaw, Poland.
Postgraduate School of Molecular Medicine, Medical University of Warsaw, 02-091 Warsaw, Poland.
Int J Mol Sci. 2022 May 27;23(11):6029. doi: 10.3390/ijms23116029.
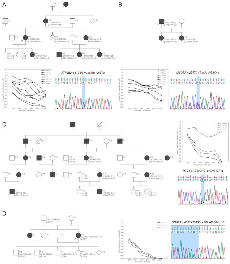
Hearing is an important human sense for communicating and connecting with others. Partial deafness (PD) is a common hearing problem, in which there is a down-sloping audiogram. In this study, we apply a practical system for classifying PD patients, used for treatment purposes, to distinguish two groups of patients: one with almost normal hearing thresholds at low frequencies (PDT-EC, = 20), and a second group with poorer thresholds at those same low frequencies (PDT-EAS, = 20). After performing comprehensive genetic testing with a panel of 237 genes, we found that genetic factors can explain a significant proportion of both PDT-EC and PDT-EAS hearing losses, accounting, respectively, for approx. one-fifth and one-half of all the cases in our cohort. Most of the causative variants were located in dominant and recessive genes previously linked to PD, but more than half of the variants were novel. Among the contributors to PDT-EC we identified and , two relatively new hereditary hearing loss genes with a low publication profile. Our study revealed that, for all PD patients, a postlingual hearing loss more severe in the low-frequency range is associated with a higher detection rate of causative variants. Isolating a genetic cause of PD is important in terms of prognosis, therapeutic effectiveness, and risk of recurrence.
听力是人类进行交流和与他人建立联系的重要感官。部分性耳聋(PD)是一种常见的听力问题,其听力图呈下倾状。在这项研究中,我们应用了一种实用的 PD 患者分类系统,用于治疗目的,将两组患者区分开来:一组患者低频听力阈值几乎正常(PDT-EC,n = 20),另一组患者在相同的低频听力阈值较差(PDT-EAS,n = 20)。在对 237 个基因进行了全面的基因测试后,我们发现遗传因素可以解释 PDT-EC 和 PDT-EAS 听力损失的很大一部分原因,分别占我们队列中所有病例的约五分之一和一半。大多数致病变异位于先前与 PD 相关的显性和隐性基因中,但超过一半的变异是新的。在导致 PDT-EC 的因素中,我们鉴定出 和 ,这两个相对较新的遗传性听力损失基因的文献报道率较低。我们的研究表明,对于所有 PD 患者,低频范围内更严重的后天性听力损失与更高的致病变异检出率相关。分离 PD 的遗传原因对于预后、治疗效果和复发风险都很重要。