Department of Anaesthesiology, School of Clinical Medicine, LKS Faculty of Medicine, The University of Hong Kong, Hong Kong SAR, China.
Laboratory of Neurodegenerative Diseases, School of Biomedical Sciences, LKS Faculty of Medicine, The University of Hong Kong, Hong Kong SAR, China.
Int J Mol Sci. 2022 Jun 2;23(11):6250. doi: 10.3390/ijms23116250.
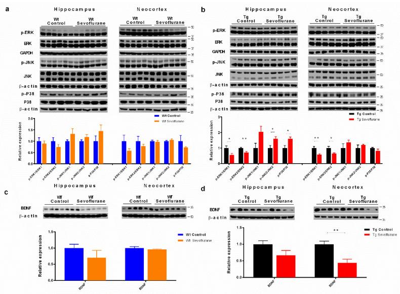
Perioperative neurocognitive disorders are frequently observed in postoperative patients and previous reports have shown that pre-existing mild cognitive impairment with accumulated neuropathology may be a risk factor. Sevoflurane is a general anesthetic agent which is commonly used in clinical practice. However, the effects of sevoflurane in postoperative subjects are still controversial, as both neurotoxic or neuroprotective effects were reported. The purpose of this study is to investigate the effects of sevoflurane in 3 × Tg mice, a specific animal model with pre-existing Alzheimer's disease neuropathology. 3 × Tg mice and wild-type mice were exposed to 2 h of sevoflurane respectively. Cognitive function, glutamate transporter expression, MAPK kinase pathways, and neuronal apoptosis were accessed on day 7 post-exposure. Our findings indicate that sevoflurane-induced cognitive deterioration in 3 × Tg mice, which was accompanied with the modulation of glutamate transporter, MAPK signaling, and neuronal apoptosis in the cortical and hippocampal regions. Meanwhile, no significant impact was observed in wild-type mice. Our results demonstrated that prolonged inhaled sevoflurane results in the exacerbation of neuronal and cognitive dysfunction which depends on the neuropathology background.
术后神经认知障碍在术后患者中经常观察到,先前的报告表明,累积神经病理学的预先存在的轻度认知障碍可能是一个风险因素。七氟醚是一种常用的临床麻醉剂。然而,七氟醚在术后患者中的作用仍存在争议,因为有报道称其具有神经毒性或神经保护作用。本研究旨在探讨七氟醚在 3 × Tg 小鼠(一种具有预先存在的阿尔茨海默病神经病理学的特定动物模型)中的作用。3 × Tg 小鼠和野生型小鼠分别暴露于 2 小时的七氟醚中。在暴露后第 7 天评估认知功能、谷氨酸转运体表达、MAPK 激酶途径和神经元凋亡。我们的研究结果表明,七氟醚诱导 3 × Tg 小鼠认知恶化,同时伴有皮质和海马区谷氨酸转运体、MAPK 信号和神经元凋亡的调节。然而,在野生型小鼠中没有观察到明显的影响。我们的结果表明,长时间吸入七氟醚会导致神经元和认知功能障碍的恶化,这取决于神经病理学背景。