Suppr超能文献

利福昔明通过调节肠-肝-肌肉轴增强左旋肉碱对肝硬化大鼠骨骼肌萎缩的预防作用。

Rifaximin enhances the L‑carnitine‑mediated preventive effects on skeletal muscle atrophy in cirrhotic rats by modulating the gut‑liver‑muscle axis.

机构信息

Department of Gastroenterology, Nara Medical University, Kashihara, Nara 634‑8521, Japan.

出版信息

Int J Mol Med. 2022 Aug;50(2). doi: 10.3892/ijmm.2022.5157. Epub 2022 Jun 10.

Abstract

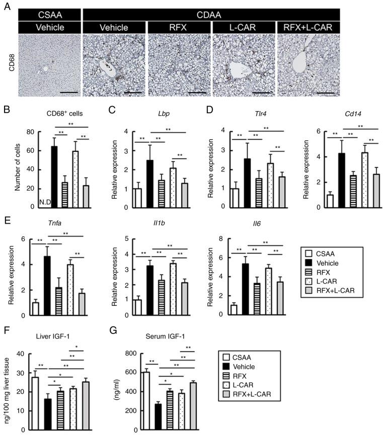
The gut‑liver‑muscle axis is associated with the development of sarcopenia in liver cirrhosis. The present study aimed to illustrate the combined effects of rifaximin and L‑carnitine on skeletal muscle atrophy in cirrhotic rats with steatohepatitis. For this purpose, a total of 344 Fischer rats were fed a choline‑deficient L‑amino acid‑defined (CDAA) diet with the daily oral administration of rifaximin (100 mg/kg) and/or L‑carnitine (200 mg/kg), and measurements of psoas muscle mass index and forelimb grip strength were performed. After feeding for 12 weeks, blood samples, and liver, ileum and gastrocnemius muscle tissues were harvested. The effects of L‑carnitine on rat myocytes were assessed using assays. Treatment with rifaximin attenuated hyperammonemia and liver fibrosis in the CDAA‑fed rats. Moreover, it improved intestinal permeability with the restoration of tight junction proteins and suppressed the lipopolysaccharide (LPS)‑mediated hepatic macrophage activation and pro‑inflammatory response. In addition, rifaximin prevented skeletal muscle mass atrophy and weakness by decreasing intramuscular myostatin and pro‑inflammatory cytokine levels. Moreover, rifaximin synergistically enhanced the L‑carnitine‑mediated improvement of skeletal muscle wasting by promoting the production of insulin‑like growth factor‑1 and mitochondrial biogenesis, resulting in the inhibition of the ubiquitin‑proteasome system (UPS). The assays revealed that L‑carnitine directly attenuated the impairment of mitochondrial biogenesis, thereby inhibiting the UPS in rat myocytes that were stimulated with LPS or tumor necrosis factor‑α. On the whole, the present study demonstrates that the combination of rifaximin with L‑carnitine may provide a clinical benefit for liver cirrhosis‑related sarcopenia.

摘要

肠-肝-肌肉轴与肝硬化肌少症的发展有关。本研究旨在阐明利福昔明和左旋肉碱联合应用对伴有脂肪性肝炎的肝硬化大鼠骨骼肌萎缩的影响。为此,共喂养 344 只 Fischer 大鼠胆碱缺乏 L-氨基酸定义(CDAA)饮食,每日口服利福昔明(100mg/kg)和/或左旋肉碱(200mg/kg),测量腰大肌质量指数和前肢握力。喂养 12 周后,采集血样和肝、回肠和腓肠肌组织。使用测定法评估左旋肉碱对大鼠肌细胞的影响。利福昔明治疗减轻了 CDAA 喂养大鼠的高氨血症和肝纤维化。此外,它通过恢复紧密连接蛋白改善了肠道通透性,并抑制了脂多糖(LPS)介导的肝巨噬细胞活化和促炎反应。此外,利福昔明通过降低肌肉生长抑制素和促炎细胞因子水平来预防骨骼肌萎缩和无力。此外,利福昔明通过促进胰岛素样生长因子-1 和线粒体生物发生来协同增强左旋肉碱介导的骨骼肌消耗改善,从而抑制泛素-蛋白酶体系统(UPS)。测定法显示,左旋肉碱直接减弱了线粒体生物发生的损害,从而抑制了 LPS 或肿瘤坏死因子-α刺激的大鼠肌细胞中的 UPS。总的来说,本研究表明,利福昔明与左旋肉碱联合应用可能为肝硬化相关肌少症提供临床获益。

https://cdn.ncbi.nlm.nih.gov/pmc/blobs/ec5f/9242656/16c9cc6ccae9/IJMM-50-02-05157-g00.jpg

文献检索

告别复杂PubMed语法,用中文像聊天一样搜索,搜遍4000万医学文献。AI智能推荐,让科研检索更轻松。

立即免费搜索

文件翻译

保留排版,准确专业,支持PDF/Word/PPT等文件格式,支持 12+语言互译。

免费翻译文档

深度研究

AI帮你快速写综述,25分钟生成高质量综述,智能提取关键信息,辅助科研写作。

立即免费体验