Suppr超能文献

肌营养不良蛋白错义突变改变粘着斑张力和机械转导。

Dystrophin missense mutations alter focal adhesion tension and mechanotransduction.

机构信息

Department of Biochemistry, Molecular Biology, and Biophysics, University of Minnesota Twin Cities, Minneapolis, MN 55455.

Department of Biomedical Engineering, University of Minnesota Twin Cities, Minneapolis, MN 55455.

出版信息

Proc Natl Acad Sci U S A. 2022 Jun 21;119(25):e2205536119. doi: 10.1073/pnas.2205536119. Epub 2022 Jun 14.

Abstract

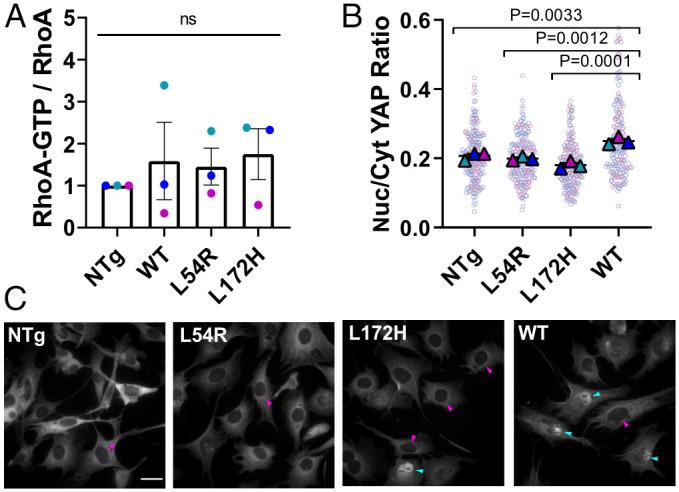
Dystrophin is an essential muscle protein that contributes to cell membrane stability by mechanically linking the actin cytoskeleton to the extracellular matrix via an adhesion complex called the dystrophin-glycoprotein complex. The absence or impaired function of dystrophin causes muscular dystrophy. Focal adhesions (FAs) are also mechanosensitive adhesion complexes that connect the cytoskeleton to the extracellular matrix. However, the interplay between dystrophin and FA force transmission has not been investigated. Using a vinculin-based bioluminescent tension sensor, we measured FA tension in transgenic C2C12 myoblasts expressing wild-type (WT) dystrophin, a nonpathogenic single nucleotide polymorphism (SNP) (I232M), or two missense mutations associated with Duchenne (L54R), or Becker muscular dystrophy (L172H). Our data revealed cross talk between dystrophin and FAs, as the expression of WT or I232M dystrophin increased FA tension compared to dystrophin-less nontransgenic myoblasts. In contrast, the expression of L54R or L172H did not increase FA tension, indicating that these disease-causing mutations compromise the mechanical function of dystrophin as an FA allosteric regulator. Decreased FA tension caused by these mutations manifests as defective migration, as well as decreased Yes-associated protein 1 (YAP) activation, possibly by the disruption of the ability of FAs to transmit forces between the extracellular matrix and cytoskeleton. Our results indicate that dystrophin influences FA tension and suggest that dystrophin disease-causing missense mutations may disrupt a cellular tension-sensing pathway in dystrophic skeletal muscle.

摘要

肌营养不良蛋白是一种重要的肌肉蛋白,通过将肌动蛋白细胞骨架通过称为肌营养不良蛋白糖蛋白复合物的粘附复合物机械连接到细胞外基质,有助于细胞膜的稳定性。肌营养不良蛋白的缺失或功能障碍会导致肌肉营养不良。黏着斑(FA)也是一种机械敏感的粘附复合物,它将细胞骨架与细胞外基质连接起来。然而,肌营养不良蛋白和 FA 力传递之间的相互作用尚未被研究过。使用基于 vinculin 的生物发光张力传感器,我们在表达野生型(WT)肌营养不良蛋白、一种非致病性单核苷酸多态性(SNP)(I232M)、或与杜氏(L54R)或贝克肌营养不良(L172H)相关的两种错义突变的转基因 C2C12 成肌细胞中测量了 FA 张力。我们的数据揭示了肌营养不良蛋白和 FAs 之间的串扰,因为 WT 或 I232M 肌营养不良蛋白的表达比没有肌营养不良蛋白的非转基因成肌细胞增加了 FA 张力。相比之下,L54R 或 L172H 的表达并没有增加 FA 张力,表明这些致病突变损害了肌营养不良蛋白作为 FA 变构调节剂的机械功能。这些突变导致的 FA 张力降低表现为迁移缺陷,以及 Yes 相关蛋白 1(YAP)激活减少,可能是由于 FA 传递细胞外基质和细胞骨架之间的力的能力被破坏。我们的结果表明肌营养不良蛋白影响 FA 张力,并表明肌营养不良蛋白致病错义突变可能破坏了营养不良骨骼肌中的细胞张力感应途径。

https://cdn.ncbi.nlm.nih.gov/pmc/blobs/2b99/9231619/d146dd0363fe/pnas.2205536119fig01.jpg

文献检索

告别复杂PubMed语法,用中文像聊天一样搜索,搜遍4000万医学文献。AI智能推荐,让科研检索更轻松。

立即免费搜索

文件翻译

保留排版,准确专业,支持PDF/Word/PPT等文件格式,支持 12+语言互译。

免费翻译文档

深度研究

AI帮你快速写综述,25分钟生成高质量综述,智能提取关键信息,辅助科研写作。

立即免费体验