Suppr超能文献

濒危植物中华桫椤的基因组和种群历史。

Genomes and demographic histories of the endangered Bretschneidera sinensis (Akaniaceae).

机构信息

State Key Laboratory of Grassland Agro-Ecosystem, College of Ecology & School of Life Sciences, Lanzhou University, Lanzhou 730000, China.

Emeishan Biological Resources Experimental Station, Emei 511181, Sichuan, China.

出版信息

Gigascience. 2022 Jun 14;11. doi: 10.1093/gigascience/giac050.

Abstract

BACKGROUND

Bretschneidera sinensis is an endangered relic tree species in the Akaniaceae family and is sporadically distributed in eastern Asia. As opposed to its current narrow and rare distribution, the fossil pollen of B. sinensis has been found to be frequent and widespread in the Northern Hemisphere during the Late Miocene. B. sinensis is also a typical mycorrhizal plant, and its annual seedlings exhibit high mortality rates in absence of mycorrhizal development. The chromosome-level high-quality genome of B. sinensis will help us to more deeply understand the survival and demographic histories of this relic species.

RESULTS

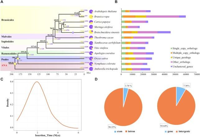
A total of 25.39 Gb HiFi reads and 109.17 Gb Hi-C reads were used to construct the chromosome-level genome of B. sinensis, which is 1.21 Gb in length with the contig N50 of 64.13 Mb and chromosome N50 of 146.54 Mb. The identified transposable elements account for 55.21% of the genome. A total of 45,839 protein-coding genes were predicted in B. sinensis. A lineage-specific whole-genome duplication was detected, and 7,283 lineage-specific expanded gene families with functions related to the specialized endotrophic mycorrhizal adaptation were identified. The historical effective population size (Ne) of B. sinensis was found to oscillate greatly in response to Quaternary climatic changes. The Ne of B. sinensis has decreased rapidly in the recent past, making its extant Ne extremely lower. Our additional evolutionary genomic analyses suggested that the developed mycorrhizal adaption might have been repeatedly disrupted by environmental changes caused by Quaternary climatic oscillations. The environmental changes and an already decreased population size during the Holocene may have led to the current rarity of B. sinensis.

CONCLUSION

This is a detailed report of the genome sequences for the family Akaniaceae distributed in evergreen forests in eastern Asia. Such a high-quality genomic resource may provide critical clues for comparative genomics studies of this family in the future.

摘要

背景

中华伯乐树是伯乐树科伯乐树属的濒危孑遗树种,零星分布于东亚。与现今分布范围狭窄、数量稀少不同,伯乐树的晚中新世化石花粉在北半球分布广泛且频繁。伯乐树也是一种典型的菌根植物,其当年生幼苗在缺乏菌根发育的情况下死亡率很高。中华伯乐树染色体水平的高质量基因组将有助于我们更深入地了解这一孑遗物种的生存和种群历史。

结果

共使用 25.39 Gb HiFi reads 和 109.17 Gb Hi-C reads 构建了中华伯乐树的染色体水平基因组,其长度为 1.21 Gb,contig N50 为 64.13 Mb,染色体 N50 为 146.54 Mb。鉴定出的转座元件占基因组的 55.21%。共预测到中华伯乐树 45839 个蛋白编码基因。检测到一次种系特异性全基因组复制,鉴定出 7283 个种系特异性扩展基因家族,其功能与内共生菌根的特化适应有关。中华伯乐树的历史有效种群大小(Ne)对第四纪气候变化有很大的波动。中华伯乐树的 Ne 在最近迅速下降,使其现存的 Ne 极低。我们的额外进化基因组分析表明,菌根适应的发展可能已被第四纪气候波动引起的环境变化反复破坏。全新世的环境变化和已经减少的种群大小可能导致了中华伯乐树目前的稀有性。

结论

这是一份关于东亚常绿森林中分布的伯乐树科基因组序列的详细报告。这种高质量的基因组资源可能为未来该科的比较基因组学研究提供关键线索。

https://cdn.ncbi.nlm.nih.gov/pmc/blobs/182d/9197684/dbb54147f382/giac050fig1.jpg

文献AI研究员

20分钟写一篇综述,助力文献阅读效率提升50倍。

立即体验

用中文搜PubMed

大模型驱动的PubMed中文搜索引擎

马上搜索

文档翻译

学术文献翻译模型,支持多种主流文档格式。

立即体验