Suppr超能文献

通过基因共表达网络鉴定与活化记忆性CD4 T细胞浸润相关的基因并构建弥漫性大B细胞淋巴瘤风险预测模型

Identification of related to Activated Memory CD4 T Cells Infiltration by Gene Co-expression Network and Construction of a Risk Prediction Module in Diffuse Large B-Cell Lymphoma.

作者信息

Xiang Xiaoyu, Gao Li-Min, Zhang Yuehua, Tang Yuan, Zhao Sha, Liu Weiping, Ye Yunxia, Zhang Wenyan

机构信息

Department of Pathology, West China Hospital of Sichuan University, Chengdu, China.

出版信息

Front Genet. 2022 May 30;13:849422. doi: 10.3389/fgene.2022.849422. eCollection 2022.

Abstract

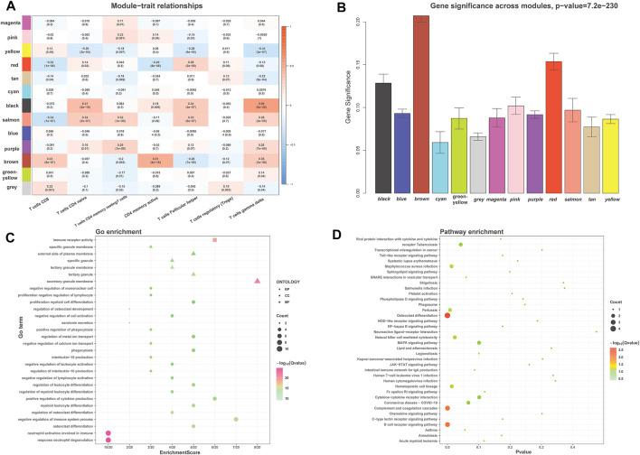
Diffuse large B cell lymphoma (DLBCL) is a group of biologically heterogeneous tumors with different prognoses. The tumor microenvironment plays a vital role in the tumorigenesis and development of DLBCL, and activated memory CD4 T cells are an essential component of immunological cells in the lymphoma microenvironment. So far, there are few reports about activated memory CD4+T cells infiltration and related genes in the DLBCL tumor microenvironment. This study obtained the mRNA expression profile information of the testing GSE87371 dataset and another six validation datasets (GSE53786, GSE181063, GSE10846, GSE32918, GSE32018, GSE9327, GSE3892, TCGA-DLBC) from the GEO and TCGA databases. Weighted Gene Co-expression Network Analysis (WGCNA) screened gene module associated with activated memory CD4 T cells infiltration. CIBERSORT and TIMER (immune cells infiltrating estimation analysis tools) were used to identify the relationship between activated memory CD4 T cells and genes associated with immune infiltrating cells in the tumor microenvironment. The least absolute shrinkage and selection operator (LASSO) built the risk prediction model and verified it using nomogram and Kaplan-Meier analysis. Further functional characterization includes Gene Ontology, KEGG pathway analysis and Gene Set Enrichment Analysis (GSEA) to investigate the role and underlying mechanisms of these genes. These results suggest that the expression of can reflect the invasion of activated memory CD4 T cells in DLBCL, which provides a new idea for studying the tumor microenvironment and may become a potential predictive biomarker for the assessment of DLBCL.

摘要

弥漫性大B细胞淋巴瘤(DLBCL)是一组生物学上异质性的肿瘤,预后各不相同。肿瘤微环境在DLBCL的发生发展中起着至关重要的作用,而活化记忆CD4 T细胞是淋巴瘤微环境中免疫细胞的重要组成部分。到目前为止,关于DLBCL肿瘤微环境中活化记忆CD4+T细胞浸润及相关基因的报道较少。本研究从GEO和TCGA数据库中获取了测试GSE87371数据集以及另外六个验证数据集(GSE53786、GSE181063、GSE10846、GSE32918、GSE32018、GSE9327、GSE3892、TCGA-DLBC)的mRNA表达谱信息。加权基因共表达网络分析(WGCNA)筛选出与活化记忆CD4 T细胞浸润相关的基因模块。使用CIBERSORT和TIMER(免疫细胞浸润估计分析工具)来确定活化记忆CD4 T细胞与肿瘤微环境中免疫浸润细胞相关基因之间的关系。最小绝对收缩和选择算子(LASSO)构建风险预测模型,并使用列线图和Kaplan-Meier分析进行验证。进一步的功能表征包括基因本体论、KEGG通路分析和基因集富集分析(GSEA),以研究这些基因的作用和潜在机制。这些结果表明,[此处原文缺失具体基因名称]的表达可以反映DLBCL中活化记忆CD4 T细胞的浸润情况,这为研究肿瘤微环境提供了新思路,可能成为评估DLBCL的潜在预测生物标志物。

https://cdn.ncbi.nlm.nih.gov/pmc/blobs/b962/9196638/8d5fdecc8eba/fgene-13-849422-g001.jpg

文献检索

告别复杂PubMed语法,用中文像聊天一样搜索,搜遍4000万医学文献。AI智能推荐,让科研检索更轻松。

立即免费搜索

文件翻译

保留排版,准确专业,支持PDF/Word/PPT等文件格式,支持 12+语言互译。

免费翻译文档

深度研究

AI帮你快速写综述,25分钟生成高质量综述,智能提取关键信息,辅助科研写作。

立即免费体验