Suppr超能文献

小鼠体内线粒体OPA1相关融合改变促进内皮细胞功能障碍和动脉粥样硬化。

Altered Mitochondrial Opa1-Related Fusion in Mouse Promotes Endothelial Cell Dysfunction and Atherosclerosis.

作者信息

Chehaitly Ahmad, Guihot Anne-Laure, Proux Coralyne, Grimaud Linda, Aurrière Jade, Legouriellec Benoit, Rivron Jordan, Vessieres Emilie, Tétaud Clément, Zorzano Antonio, Procaccio Vincent, Joubaud Françoise, Reynier Pascal, Lenaers Guy, Loufrani Laurent, Henrion Daniel

机构信息

MITOVASC Department, Team 2 (CarMe), ICAT SFR, University of Angers, 3 rue Roger Amsler, F-49500 Angers, France.

Institut National de la Santé et de la Recherche Médicale (INSERM) U1083, 3 rue Roger Amsler, F-49500 Angers, France.

出版信息

Antioxidants (Basel). 2022 May 28;11(6):1078. doi: 10.3390/antiox11061078.

Abstract

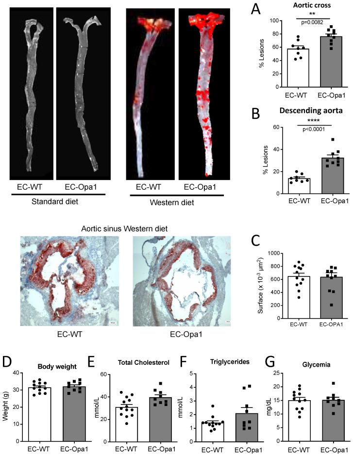
Flow (shear stress)-mediated dilation (FMD) of resistance arteries is a rapid endothelial response involved in tissue perfusion. FMD is reduced early in cardiovascular diseases, generating a major risk factor for atherosclerosis. As alteration of mitochondrial fusion reduces endothelial cells' (ECs) sprouting and angiogenesis, we investigated its role in ECs responses to flow. Opa1 silencing reduced ECs (HUVECs) migration and flow-mediated elongation. In isolated perfused resistance arteries, FMD was reduced in mice, a model of the human disease due to Opa1 haplo-insufficiency, and in mice with an EC specific Opa1 knock-out (EC-Opa1). Reducing mitochondrial oxidative stress restored FMD in EC-Opa1 mice. In isolated perfused kidneys from EC-Opa1 mice, flow induced a greater pressure, less ATP, and more HO production, compared to control mice. Opa1 expression and mitochondrial length were reduced in ECs submitted in vitro to disturbed flow and in vivo in the atheroprone zone of the mouse aortic cross. Aortic lipid deposition was greater in - and in -EC-Opa1 mice than in control mice fed with a high-fat diet. In conclusion, we found that reduction in mitochondrial fusion in mouse ECs altered the dilator response to shear stress due to excessive superoxide production and induced greater atherosclerosis development.

摘要

阻力动脉的血流(剪切应力)介导的扩张(FMD)是一种参与组织灌注的快速内皮反应。FMD在心血管疾病早期降低,成为动脉粥样硬化的主要危险因素。由于线粒体融合的改变会减少内皮细胞(ECs)的芽生和血管生成,我们研究了其在ECs对血流反应中的作用。Opa1沉默降低了ECs(人脐静脉内皮细胞)的迁移和血流介导的伸长。在分离的灌注阻力动脉中,FMD在因Opa1单倍体不足导致的人类疾病模型小鼠以及具有EC特异性Opa1基因敲除(EC-Opa1)的小鼠中降低。降低线粒体氧化应激可恢复EC-Opa1小鼠的FMD。与对照小鼠相比,在EC-Opa1小鼠分离的灌注肾脏中,血流诱导出更高的压力、更少的ATP和更多的HO生成。在体外受到紊乱血流作用的ECs以及在小鼠主动脉交叉的动脉粥样硬化易患区域的体内,Opa1表达和线粒体长度均降低。与喂食高脂饮食的对照小鼠相比,-和-EC-Opa1小鼠的主动脉脂质沉积更多。总之,我们发现小鼠ECs中线粒体融合的减少由于过量超氧化物的产生改变了对剪切应力的扩张反应,并诱导了更严重的动脉粥样硬化发展。

https://cdn.ncbi.nlm.nih.gov/pmc/blobs/572e/9219969/fe18326e64d7/antioxidants-11-01078-g001.jpg

文献检索

告别复杂PubMed语法,用中文像聊天一样搜索,搜遍4000万医学文献。AI智能推荐,让科研检索更轻松。

立即免费搜索

文件翻译

保留排版,准确专业,支持PDF/Word/PPT等文件格式,支持 12+语言互译。

免费翻译文档

深度研究

AI帮你快速写综述,25分钟生成高质量综述,智能提取关键信息,辅助科研写作。

立即免费体验