• 文献检索
  • 文档翻译
  • 深度研究
  • 学术资讯
  • Suppr Zotero 插件Zotero 插件
  • 邀请有礼
  • 套餐&价格
  • 历史记录
应用&插件
Suppr Zotero 插件Zotero 插件浏览器插件Mac 客户端Windows 客户端微信小程序
定价
高级版会员购买积分包购买API积分包
服务
文献检索文档翻译深度研究API 文档MCP 服务
关于我们
关于 Suppr公司介绍联系我们用户协议隐私条款
关注我们

Suppr 超能文献

核心技术专利:CN118964589B侵权必究
粤ICP备2023148730 号-1Suppr @ 2026

文献检索

告别复杂PubMed语法,用中文像聊天一样搜索,搜遍4000万医学文献。AI智能推荐,让科研检索更轻松。

立即免费搜索

文件翻译

保留排版,准确专业,支持PDF/Word/PPT等文件格式,支持 12+语言互译。

免费翻译文档

深度研究

AI帮你快速写综述,25分钟生成高质量综述,智能提取关键信息,辅助科研写作。

立即免费体验

红细胞内皮型一氧化氮合酶在急性心肌梗死中具有心脏保护作用。

Red blood cell eNOS is cardioprotective in acute myocardial infarction.

机构信息

Myocardial Infarction Research Laboratory, Department of Cardiology, Pulmonology, and Angiology, Medical Faculty, Heinrich-Heine-University, Düsseldorf, Germany; Cardiovascular Research Laboratory, Department of Cardiology Pneumology and Angiology, Medical Faculty, Heinrich-Heine-University, Düsseldorf, Germany; Department of Physiology and Pharmacology, Karolinska Institute, Stockholm, Sweden.

Myocardial Infarction Research Laboratory, Department of Cardiology, Pulmonology, and Angiology, Medical Faculty, Heinrich-Heine-University, Düsseldorf, Germany; Cardiovascular Research Laboratory, Department of Cardiology Pneumology and Angiology, Medical Faculty, Heinrich-Heine-University, Düsseldorf, Germany.

出版信息

Redox Biol. 2022 Aug;54:102370. doi: 10.1016/j.redox.2022.102370. Epub 2022 Jun 18.

DOI:10.1016/j.redox.2022.102370
PMID:35759945
原文链接:https://pmc.ncbi.nlm.nih.gov/articles/PMC9241051/
Abstract

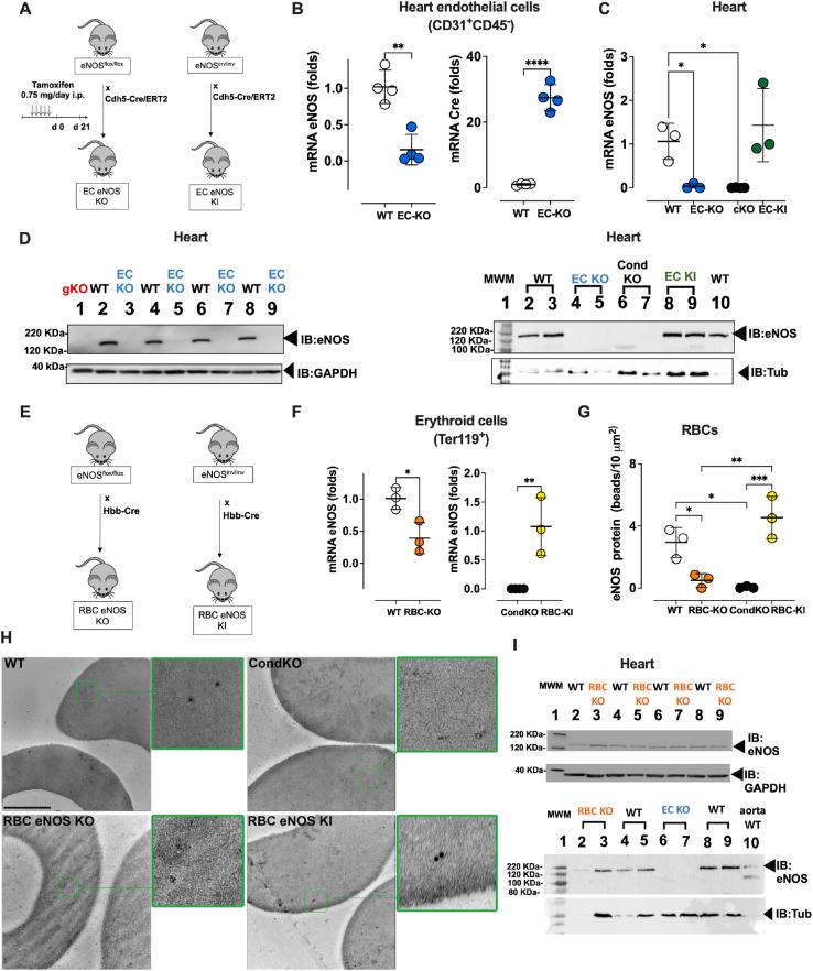
Red blood cells (RBCs) were shown to transport and release nitric oxide (NO) bioactivity and carry an endothelial NO synthase (eNOS). However, the pathophysiological significance of RBC eNOS for cardioprotection in vivo is unknown. Here we aimed to analyze the role of RBC eNOS in the regulation of coronary blood flow, cardiac performance, and acute myocardial infarction (AMI) in vivo. To specifically distinguish the role of RBC eNOS from the endothelial cell (EC) eNOS, we generated RBC- and EC-specific knock-out (KO) and knock-in (KI) mice by Cre-induced inactivation or reactivation of eNOS. We found that RBC eNOS KO mice had fully preserved coronary dilatory responses and LV function. Instead, EC eNOS KO mice had a decreased coronary flow response in isolated perfused hearts and an increased LV developed pressure in response to elevated arterial pressure, while stroke volume was preserved. Interestingly, RBC eNOS KO showed a significantly increased infarct size and aggravated LV dysfunction with decreased stroke volume and cardiac output. This is consistent with reduced NO bioavailability and oxygen delivery capacity in RBC eNOS KOs. Crucially, RBC eNOS KI mice had decreased infarct size and preserved LV function after AMI. In contrast, EC eNOS KO and EC eNOS KI had no differences in infarct size or LV dysfunction after AMI, as compared to the controls. These data demonstrate that EC eNOS controls coronary vasodilator function, but does not directly affect infarct size, while RBC eNOS limits infarct size in AMI. Therefore, RBC eNOS signaling may represent a novel target for interventions in ischemia/reperfusion after myocardial infarction.

摘要

红细胞(RBCs)被证明可以运输和释放一氧化氮(NO)生物活性物质,并携带内皮型一氧化氮合酶(eNOS)。然而,RBC eNOS 对体内心脏保护的病理生理意义尚不清楚。在这里,我们旨在分析 RBC eNOS 在调节体内冠状动脉血流、心脏功能和急性心肌梗死(AMI)中的作用。为了专门区分 RBC eNOS 与内皮细胞(EC)eNOS 的作用,我们通过 Cre 诱导的 eNOS 失活或再激活,生成了 RBC 和 EC 特异性敲除(KO)和敲入(KI)小鼠。我们发现 RBC eNOS KO 小鼠具有完全保留的冠状动脉扩张反应和 LV 功能。相反,EC eNOS KO 小鼠在分离灌注的心脏中冠状动脉血流反应降低,动脉血压升高时 LV 发展压增加,而每搏量保持不变。有趣的是,RBC eNOS KO 显示出明显增大的梗死面积,并伴有 LV 功能障碍,表现为每搏量和心输出量减少。这与 RBC eNOS KO 中 NO 生物利用度和携氧能力降低一致。至关重要的是,RBC eNOS KI 小鼠在 AMI 后梗死面积减小,LV 功能得到保留。相比之下,与对照组相比,EC eNOS KO 和 EC eNOS KI 在 AMI 后梗死面积或 LV 功能障碍方面没有差异。这些数据表明,EC eNOS 控制冠状动脉血管舒张功能,但不会直接影响梗死面积,而 RBC eNOS 限制 AMI 中的梗死面积。因此,RBC eNOS 信号可能代表心肌梗死后缺血/再灌注干预的一个新靶点。

https://cdn.ncbi.nlm.nih.gov/pmc/blobs/9e92/9241051/0c9f333412c2/gr6.jpg
https://cdn.ncbi.nlm.nih.gov/pmc/blobs/9e92/9241051/3faf6c5425ed/gr1.jpg
https://cdn.ncbi.nlm.nih.gov/pmc/blobs/9e92/9241051/e09c47553a2a/gr2.jpg
https://cdn.ncbi.nlm.nih.gov/pmc/blobs/9e92/9241051/4abbcc95d712/gr3.jpg
https://cdn.ncbi.nlm.nih.gov/pmc/blobs/9e92/9241051/2f4f7d55e627/gr4.jpg
https://cdn.ncbi.nlm.nih.gov/pmc/blobs/9e92/9241051/9ab3cb5cef23/gr5.jpg
https://cdn.ncbi.nlm.nih.gov/pmc/blobs/9e92/9241051/0c9f333412c2/gr6.jpg
https://cdn.ncbi.nlm.nih.gov/pmc/blobs/9e92/9241051/3faf6c5425ed/gr1.jpg
https://cdn.ncbi.nlm.nih.gov/pmc/blobs/9e92/9241051/e09c47553a2a/gr2.jpg
https://cdn.ncbi.nlm.nih.gov/pmc/blobs/9e92/9241051/4abbcc95d712/gr3.jpg
https://cdn.ncbi.nlm.nih.gov/pmc/blobs/9e92/9241051/2f4f7d55e627/gr4.jpg
https://cdn.ncbi.nlm.nih.gov/pmc/blobs/9e92/9241051/9ab3cb5cef23/gr5.jpg
https://cdn.ncbi.nlm.nih.gov/pmc/blobs/9e92/9241051/0c9f333412c2/gr6.jpg

相似文献

1
Red blood cell eNOS is cardioprotective in acute myocardial infarction.红细胞内皮型一氧化氮合酶在急性心肌梗死中具有心脏保护作用。
Redox Biol. 2022 Aug;54:102370. doi: 10.1016/j.redox.2022.102370. Epub 2022 Jun 18.
2
Red Blood Cell and Endothelial eNOS Independently Regulate Circulating Nitric Oxide Metabolites and Blood Pressure.红细胞和内皮型一氧化氮合酶独立调节循环中一氧化氮代谢物和血压。
Circulation. 2021 Sep 14;144(11):870-889. doi: 10.1161/CIRCULATIONAHA.120.049606. Epub 2021 Jul 7.
3
Anaemia is associated with severe RBC dysfunction and a reduced circulating NO pool: vascular and cardiac eNOS are crucial for the adaptation to anaemia.贫血与严重的 RBC 功能障碍和循环中 NO 池减少有关:血管和心脏 eNOS 对于适应贫血至关重要。
Basic Res Cardiol. 2020 Jun 12;115(4):43. doi: 10.1007/s00395-020-0799-x.
4
Indispensable role of endothelial nitric oxide synthase in caloric restriction-induced cardioprotection against ischemia-reperfusion injury.内皮型一氧化氮合酶在热量限制诱导的抗缺血再灌注损伤心脏保护中的不可或缺作用。
Am J Physiol Heart Circ Physiol. 2015 Apr 15;308(8):H894-903. doi: 10.1152/ajpheart.00333.2014. Epub 2015 Feb 13.
5
Depletion of circulating blood NOS3 increases severity of myocardial infarction and left ventricular dysfunction.循环血液中 NOS3 的耗竭会增加心肌梗死和左心室功能障碍的严重程度。
Basic Res Cardiol. 2014 Jan;109(1):398. doi: 10.1007/s00395-013-0398-1. Epub 2013 Dec 18.
6
Arginase regulates red blood cell nitric oxide synthase and export of cardioprotective nitric oxide bioactivity.精氨酸酶调节红细胞一氧化氮合酶和心脏保护型一氧化氮生物活性的输出。
Proc Natl Acad Sci U S A. 2013 Sep 10;110(37):15049-54. doi: 10.1073/pnas.1307058110. Epub 2013 Aug 26.
7
Efficacy of ischaemic preconditioning in the eNOS overexpressed working mouse heart model.缺血预处理在过表达内皮型一氧化氮合酶的工作小鼠心脏模型中的疗效。
Eur J Pharmacol. 2007 Feb 5;556(1-3):115-20. doi: 10.1016/j.ejphar.2006.11.004. Epub 2006 Nov 10.
8
Red blood cells from endothelial nitric oxide synthase-deficient mice induce vascular dysfunction involving oxidative stress and endothelial arginase I.内皮型一氧化氮合酶缺陷小鼠的红细胞诱导涉及氧化应激和内皮型精氨酸酶 I 的血管功能障碍。
Redox Biol. 2023 Apr;60:102612. doi: 10.1016/j.redox.2023.102612. Epub 2023 Jan 13.
9
Reperfusion therapy with recombinant human relaxin-2 (Serelaxin) attenuates myocardial infarct size and NLRP3 inflammasome following ischemia/reperfusion injury via eNOS-dependent mechanism.重组人松弛素-2(Serelaxin)再灌注治疗通过 eNOS 依赖机制减轻缺血/再灌注损伤后的心肌梗死面积和 NLRP3 炎性小体。
Cardiovasc Res. 2017 May 1;113(6):609-619. doi: 10.1093/cvr/cvw246.
10
Endothelial nitric oxide gene knockout mice: cardiac phenotypes and the effect of angiotensin-converting enzyme inhibitor on myocardial ischemia/reperfusion injury.内皮型一氧化氮基因敲除小鼠:心脏表型及血管紧张素转换酶抑制剂对心肌缺血/再灌注损伤的影响
Hypertension. 1999 Jul;34(1):24-30. doi: 10.1161/01.hyp.34.1.24.

引用本文的文献

1
Piezo1 activates nitric oxide synthase in red blood cells via protein kinase C with increased activity in diabetes.Piezo1通过蛋白激酶C激活红细胞中的一氧化氮合酶,在糖尿病中其活性增加。
Mechanobiol Med. 2025 Jul 28;3(3):100145. doi: 10.1016/j.mbm.2025.100145. eCollection 2025 Sep.
2
A case-control study of the interaction of the eNOS gene polymorphisms rs1799983 and rs1800780 with acute coronary syndrome (ACS) risk factors.一项关于内皮型一氧化氮合酶(eNOS)基因多态性rs1799983和rs1800780与急性冠状动脉综合征(ACS)危险因素相互作用的病例对照研究。
BMC Cardiovasc Disord. 2025 Jul 3;25(1):446. doi: 10.1186/s12872-025-04891-6.
3

本文引用的文献

1
Red Blood Cell and Endothelial eNOS Independently Regulate Circulating Nitric Oxide Metabolites and Blood Pressure.红细胞和内皮型一氧化氮合酶独立调节循环中一氧化氮代谢物和血压。
Circulation. 2021 Sep 14;144(11):870-889. doi: 10.1161/CIRCULATIONAHA.120.049606. Epub 2021 Jul 7.
2
Red Blood Cells as a "Central Hub" for Sulfide Bioactivity: Scavenging, Metabolism, Transport, and Cross-Talk with Nitric Oxide.红细胞作为硫化物生物活性的“中央枢纽”:清除、代谢、转运以及与一氧化氮的相互作用。
Antioxid Redox Signal. 2020 Dec 20;33(18):1332-1349. doi: 10.1089/ars.2020.8171.
3
Myocardial ischaemia-reperfusion injury and cardioprotection in perspective.
Erythrocytes enhance oxygen-carrying capacity through self-regulation.
红细胞通过自我调节增强携氧能力。
Front Physiol. 2025 May 16;16:1592176. doi: 10.3389/fphys.2025.1592176. eCollection 2025.
4
Emerging concepts in the molecular cell biology and functions of mammalian erythrocytes.哺乳动物红细胞分子细胞生物学及功能的新观念
J Biol Chem. 2025 Apr;301(4):108331. doi: 10.1016/j.jbc.2025.108331. Epub 2025 Feb 19.
5
Biochemistry, pharmacology, and in vivo function of arginases.精氨酸酶的生物化学、药理学及体内功能
Pharmacol Rev. 2025 Jan;77(1):100015. doi: 10.1124/pharmrev.124.001271. Epub 2024 Nov 22.
6
Erectile dysfunction in cardiovascular patients: A prospective study of the eNOS gene T-786C, G894T, and INTRON variable number of the tandem repeat functional interaction.心血管疾病患者的勃起功能障碍:关于内皮型一氧化氮合酶基因T-786C、G894T及内含子串联重复序列可变数目的功能相互作用的前瞻性研究。
Andrology. 2025 May;13(4):794-803. doi: 10.1111/andr.13671. Epub 2024 Jul 1.
7
Red Blood Cell-Mediated Cardioprotection Is Impaired in ST-Segment Elevation Myocardial Infarction Patients With Anemia.贫血的ST段抬高型心肌梗死患者红细胞介导的心脏保护作用受损。
JACC Basic Transl Sci. 2023 Oct 23;8(10):1392-1394. doi: 10.1016/j.jacbts.2023.06.010. eCollection 2023 Oct.
8
Stimulation of Erythrocyte Soluble Guanylyl Cyclase Induces cGMP Export and Cardioprotection in Type 2 Diabetes.刺激红细胞可溶性鸟苷酸环化酶可诱导2型糖尿病患者的cGMP输出并产生心脏保护作用。
JACC Basic Transl Sci. 2023 Aug 21;8(8):907-918. doi: 10.1016/j.jacbts.2023.02.017. eCollection 2023 Aug.
9
sGC Stimulation Saves the Diabetic Heart: Red Blood Cells to the Rescue.可溶性鸟苷酸环化酶刺激可拯救糖尿病心脏:红细胞来帮忙。
JACC Basic Transl Sci. 2023 Aug 28;8(8):919-921. doi: 10.1016/j.jacbts.2023.05.011. eCollection 2023 Aug.
10
Hypoxic erythrocytes mediate cardioprotection through activation of soluble guanylate cyclase and release of cyclic GMP.低氧红细胞通过激活可溶性鸟苷酸环化酶和释放环鸟苷酸来介导心脏保护作用。
J Clin Invest. 2023 Sep 1;133(17):e167693. doi: 10.1172/JCI167693.
心肌缺血再灌注损伤及心肌保护的展望。
Nat Rev Cardiol. 2020 Dec;17(12):773-789. doi: 10.1038/s41569-020-0403-y. Epub 2020 Jul 3.
4
Anaemia is associated with severe RBC dysfunction and a reduced circulating NO pool: vascular and cardiac eNOS are crucial for the adaptation to anaemia.贫血与严重的 RBC 功能障碍和循环中 NO 池减少有关:血管和心脏 eNOS 对于适应贫血至关重要。
Basic Res Cardiol. 2020 Jun 12;115(4):43. doi: 10.1007/s00395-020-0799-x.
5
Hemoglobin β93 Cysteine Is Not Required for Export of Nitric Oxide Bioactivity From the Red Blood Cell.血红蛋白β93 半胱氨酸对于从红细胞中输出一氧化氮生物活性并非必需。
Circulation. 2019 Jun 4;139(23):2654-2663. doi: 10.1161/CIRCULATIONAHA.118.039284. Epub 2019 Mar 25.
6
Lysed Erythrocyte Membranes Promote Vascular Calcification.溶血性红细胞膜促进血管钙化。
Circulation. 2019 Apr 23;139(17):2032-2048. doi: 10.1161/CIRCULATIONAHA.118.037166.
7
Vascular Smooth Muscle Remodeling in Conductive and Resistance Arteries in Hypertension.高血压时传导和阻力动脉的血管平滑肌重塑。
Arterioscler Thromb Vasc Biol. 2018 Sep;38(9):1969-1985. doi: 10.1161/ATVBAHA.118.311229.
8
Red Blood Cells in Type 2 Diabetes Impair Cardiac Post-Ischemic Recovery Through an Arginase-Dependent Modulation of Nitric Oxide Synthase and Reactive Oxygen Species.2型糖尿病中的红细胞通过精氨酸酶依赖性调节一氧化氮合酶和活性氧来损害心脏缺血后的恢复。
JACC Basic Transl Sci. 2018 Jul 18;3(4):450-463. doi: 10.1016/j.jacbts.2018.03.006. eCollection 2018 Aug.
9
Intramyocardial haemorrhage and prognosis after ST-elevation myocardial infarction.心肌内出血与 ST 段抬高型心肌梗死的预后。
Eur Heart J Cardiovasc Imaging. 2019 Feb 1;20(2):138-146. doi: 10.1093/ehjci/jey101.
10
Erythrocytes From Patients With Type 2 Diabetes Induce Endothelial Dysfunction Via Arginase I.2 型糖尿病患者的红细胞通过精氨酸酶 I 诱导血管内皮功能障碍。
J Am Coll Cardiol. 2018 Aug 14;72(7):769-780. doi: 10.1016/j.jacc.2018.05.052.