Suppr超能文献

MHBSt 通过激活 L02 细胞中的免疫反应诱导自噬,从而促进细胞增殖和 EMT。

MHBSt induced autophagy promote cell proliferation and EMT by activating the immune response in L02 cells.

机构信息

Institute of Biomedical Research, Hubei Clinical Research Center for Precise Diagnosis and Treatment of Liver Cancer, Taihe Hospital, Hubei University of Medicine, Shiyan, 442000, Hubei, China.

Hubei Key Laboratory of Embryonic Stem Cell Research, Shiyan, 442000, Hubei, China.

出版信息

Virol J. 2022 Jun 27;19(1):110. doi: 10.1186/s12985-022-01840-z.

Abstract

BACKGROUND

Hepatitis B virus can induce hepatocellular carcinoma (HCC) by inducing a host immune response against infected hepatocytes. C-terminally truncated middle surface protein (MHBSt) has been reported to contribute to HCC through transcriptional activation in epidemiology studies, while the underlying mechanism of MHBSt-induced HCC is unknown.

METHODS

In this study, a premature stop at codon 167 in MHBS (MHBSt) was investigated into eukaryotic expression plasmid pcDNA3.1(-). MHBSt expressed plasmid was transfected into the L02 cell line, cell proliferation was analyzed by CCK-8 and high-content screening assays, the cell cycle was analyzed by flow cytometry, and epithelial-to-mesenchymal transition and autophagy were analyzed by immunoblotting and immunofluorescence. NF-κB activation and the MHBSt-induced immune response were analyzed by immunoblotting and immunofluorescence. IFN-α, IFN-β and IL-1α expression were analyzed by qPCR. Autophagy inhibitors were used to analyze the relationship between the immune response and autophagy.

RESULTS

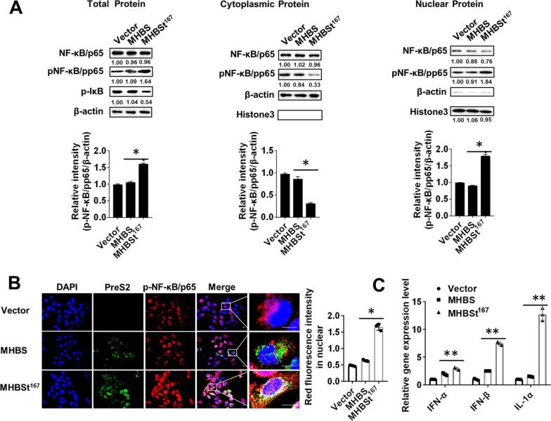
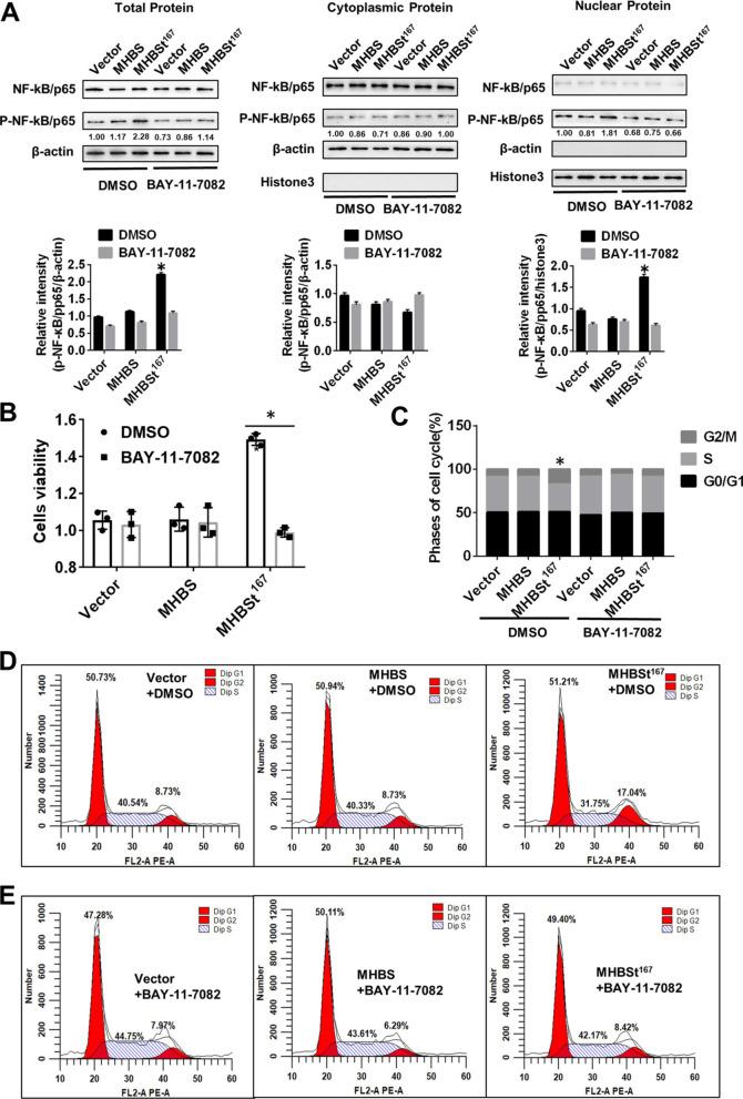
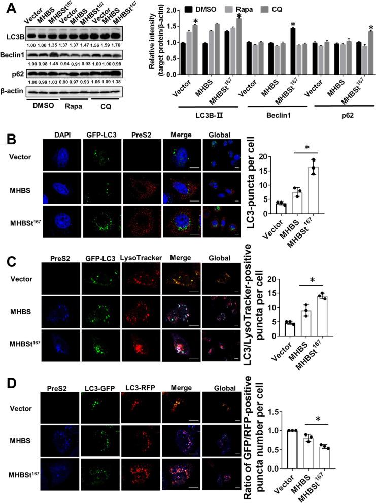
The results showed that MHBSt promoted L02 cell proliferation, accelerated cell cycle progression from the S to G2 phase and promoted epithelial-to-mesenchymal transition through ER-stress, leading to autophagy and NF-κB activation and increased immune-related factor expression. The MHBSt-induced acceleration of cell proliferation and the cell cycle was abolished by autophagy or NF-κB inhibitors.

CONCLUSION

In summary, MHBSt could promote cell proliferation, accelerate cell cycle progression, induce EMT and activate autophagy through ER-stress to induce the host immune response, supporting a potential role of MHBSt in contributing to carcinogenesis.

摘要

背景

乙型肝炎病毒可通过诱导针对感染肝细胞的宿主免疫反应而诱发肝细胞癌(HCC)。流行病学研究报道,C 端截断的中表面蛋白(MHBSt)通过转录激活促进 HCC,但其诱导 HCC 的潜在机制尚不清楚。

方法

本研究在真核表达质粒 pcDNA3.1(-)中检测 MHBS (MHBSt)中密码子 167 的提前终止。将 MHBSt 表达质粒转染到 L02 细胞系中,通过 CCK-8 和高内涵筛选分析细胞增殖,通过流式细胞术分析细胞周期,通过免疫印迹和免疫荧光分析上皮-间充质转化和自噬。通过免疫印迹和免疫荧光分析 NF-κB 激活和 MHBSt 诱导的免疫反应。通过 qPCR 分析 IFN-α、IFN-β 和 IL-1α 的表达。使用自噬抑制剂分析免疫反应与自噬之间的关系。

结果

结果表明,MHBSt 促进 L02 细胞增殖,通过内质网应激加速 S 期到 G2 期的细胞周期进程,并促进上皮-间充质转化,导致自噬和 NF-κB 激活以及增加免疫相关因子的表达。自噬或 NF-κB 抑制剂可消除 MHBSt 诱导的细胞增殖加速和细胞周期。

结论

总之,MHBSt 可通过内质网应激促进细胞增殖、加速细胞周期进程、诱导 EMT 并激活自噬,从而诱导宿主免疫反应,支持 MHBSt 在促进癌变中的潜在作用。

https://cdn.ncbi.nlm.nih.gov/pmc/blobs/55d9/9235077/55f4f07b0e87/12985_2022_1840_Fig1_HTML.jpg

文献AI研究员

20分钟写一篇综述,助力文献阅读效率提升50倍。

立即体验

用中文搜PubMed

大模型驱动的PubMed中文搜索引擎

马上搜索

文档翻译

学术文献翻译模型,支持多种主流文档格式。

立即体验