• 文献检索
  • 文档翻译
  • 深度研究
  • 学术资讯
  • Suppr Zotero 插件Zotero 插件
  • 邀请有礼
  • 套餐&价格
  • 历史记录
应用&插件
Suppr Zotero 插件Zotero 插件浏览器插件Mac 客户端Windows 客户端微信小程序
定价
高级版会员购买积分包购买API积分包
服务
文献检索文档翻译深度研究API 文档MCP 服务
关于我们
关于 Suppr公司介绍联系我们用户协议隐私条款
关注我们

Suppr 超能文献

核心技术专利:CN118964589B侵权必究
粤ICP备2023148730 号-1Suppr @ 2026

文献检索

告别复杂PubMed语法,用中文像聊天一样搜索,搜遍4000万医学文献。AI智能推荐,让科研检索更轻松。

立即免费搜索

文件翻译

保留排版,准确专业,支持PDF/Word/PPT等文件格式,支持 12+语言互译。

免费翻译文档

深度研究

AI帮你快速写综述,25分钟生成高质量综述,智能提取关键信息,辅助科研写作。

立即免费体验

自主途径复合物的特征,促进拟南芥开花。

Characterization of an autonomous pathway complex that promotes flowering in Arabidopsis.

机构信息

National Institute of Biological Sciences, Beijing 102206, China.

PTN Joint Graduate Program, School of Life Sciences, Tsinghua University, Beijing 100084, China.

出版信息

Nucleic Acids Res. 2022 Jul 22;50(13):7380-7395. doi: 10.1093/nar/gkac551.

DOI:10.1093/nar/gkac551
PMID:35766439
原文链接:https://pmc.ncbi.nlm.nih.gov/articles/PMC9303297/
Abstract

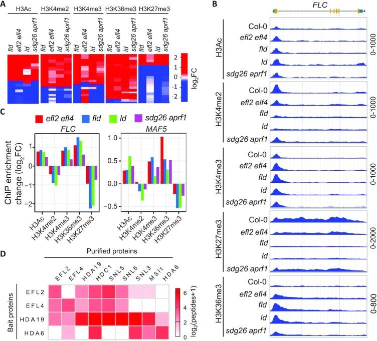
Although previous studies have identified several autonomous pathway components that are required for the promotion of flowering, little is known about how these components cooperate. Here, we identified an autonomous pathway complex (AuPC) containing both known components (FLD, LD and SDG26) and previously unknown components (EFL2, EFL4 and APRF1). Loss-of-function mutations of all of these components result in increased FLC expression and delayed flowering. The delayed-flowering phenotype is independent of photoperiod and can be overcome by vernalization, confirming that the complex specifically functions in the autonomous pathway. Chromatin immunoprecipitation combined with sequencing indicated that, in the AuPC mutants, the histone modifications (H3Ac, H3K4me3 and H3K36me3) associated with transcriptional activation are increased, and the histone modification (H3K27me3) associated with transcriptional repression is reduced, suggesting that the AuPC suppresses FLC expression at least partially by regulating these histone modifications. Moreover, we found that the AuPC component SDG26 associates with FLC chromatin via a previously uncharacterized DNA-binding domain and regulates FLC expression and flowering time independently of its histone methyltransferase activity. Together, these results provide a framework for understanding the molecular mechanism by which the autonomous pathway regulates flowering time.

摘要

虽然先前的研究已经确定了几个自主途径的组成部分,这些组成部分对于促进开花是必需的,但对于这些组成部分如何合作知之甚少。在这里,我们鉴定了一个自主途径复合物(AuPC),它包含已知的组成部分(FLD、LD 和 SDG26)和以前未知的组成部分(EFL2、EFL4 和 APRF1)。所有这些成分的功能丧失突变都会导致 FLC 表达增加和开花延迟。延迟开花的表型与光周期无关,可以通过春化作用克服,这证实了该复合物特异性地在自主途径中发挥作用。染色质免疫沉淀结合测序表明,在 AuPC 突变体中,与转录激活相关的组蛋白修饰(H3Ac、H3K4me3 和 H3K36me3)增加,而与转录抑制相关的组蛋白修饰(H3K27me3)减少,这表明 AuPC 通过调节这些组蛋白修饰至少部分抑制 FLC 的表达。此外,我们发现 AuPC 成分 SDG26 通过以前未表征的 DNA 结合结构域与 FLC 染色质结合,并独立于其组蛋白甲基转移酶活性调节 FLC 表达和开花时间。总之,这些结果为理解自主途径调节开花时间的分子机制提供了一个框架。

https://cdn.ncbi.nlm.nih.gov/pmc/blobs/f460/9303297/6fc45fef4a64/gkac551fig6.jpg
https://cdn.ncbi.nlm.nih.gov/pmc/blobs/f460/9303297/3870c606c56f/gkac551fig1.jpg
https://cdn.ncbi.nlm.nih.gov/pmc/blobs/f460/9303297/204197c0ed95/gkac551fig2.jpg
https://cdn.ncbi.nlm.nih.gov/pmc/blobs/f460/9303297/17f89d355d73/gkac551fig3.jpg
https://cdn.ncbi.nlm.nih.gov/pmc/blobs/f460/9303297/8a8ab090aea4/gkac551fig4.jpg
https://cdn.ncbi.nlm.nih.gov/pmc/blobs/f460/9303297/1c16193d9b03/gkac551fig5.jpg
https://cdn.ncbi.nlm.nih.gov/pmc/blobs/f460/9303297/6fc45fef4a64/gkac551fig6.jpg
https://cdn.ncbi.nlm.nih.gov/pmc/blobs/f460/9303297/3870c606c56f/gkac551fig1.jpg
https://cdn.ncbi.nlm.nih.gov/pmc/blobs/f460/9303297/204197c0ed95/gkac551fig2.jpg
https://cdn.ncbi.nlm.nih.gov/pmc/blobs/f460/9303297/17f89d355d73/gkac551fig3.jpg
https://cdn.ncbi.nlm.nih.gov/pmc/blobs/f460/9303297/8a8ab090aea4/gkac551fig4.jpg
https://cdn.ncbi.nlm.nih.gov/pmc/blobs/f460/9303297/1c16193d9b03/gkac551fig5.jpg
https://cdn.ncbi.nlm.nih.gov/pmc/blobs/f460/9303297/6fc45fef4a64/gkac551fig6.jpg

相似文献

1
Characterization of an autonomous pathway complex that promotes flowering in Arabidopsis.自主途径复合物的特征,促进拟南芥开花。
Nucleic Acids Res. 2022 Jul 22;50(13):7380-7395. doi: 10.1093/nar/gkac551.
2
The Arabidopsis Paf1c complex component CDC73 participates in the modification of FLOWERING LOCUS C chromatin.拟南芥 Paf1c 复合物组分 CDC73 参与调控开花时间基因 FLOWERING LOCUS C 的染色质修饰。
Plant Physiol. 2010 Jul;153(3):1074-84. doi: 10.1104/pp.110.158386. Epub 2010 May 12.
3
The SUMO E3 ligase, AtSIZ1, regulates flowering by controlling a salicylic acid-mediated floral promotion pathway and through affects on FLC chromatin structure.小泛素样修饰物E3连接酶AtSIZ1通过控制水杨酸介导的促进开花途径并影响FLC染色质结构来调节开花。
Plant J. 2008 Feb;53(3):530-40. doi: 10.1111/j.1365-313X.2007.03359.x. Epub 2007 Dec 6.
4
The trxG family histone methyltransferase SET DOMAIN GROUP 26 promotes flowering via a distinctive genetic pathway.TrxG家族组蛋白甲基转移酶SET结构域蛋白26通过独特的遗传途径促进开花。
Plant J. 2015 Jan;81(2):316-28. doi: 10.1111/tpj.12729. Epub 2014 Dec 16.
5
Regulation of flowering time by histone acetylation in Arabidopsis.拟南芥中组蛋白乙酰化对开花时间的调控
Science. 2003 Dec 5;302(5651):1751-4. doi: 10.1126/science.1091109. Epub 2003 Oct 30.
6
SUPPRESSOR OF FRIGIDA3 encodes a nuclear ACTIN-RELATED PROTEIN6 required for floral repression in Arabidopsis.FRIGIDA3基因的抑制子编码一种拟南芥中花发育抑制所需的核肌动蛋白相关蛋白6。
Plant Cell. 2005 Oct;17(10):2647-60. doi: 10.1105/tpc.105.035485. Epub 2005 Sep 9.
7
TAF15b, involved in the autonomous pathway for flowering, represses transcription of FLOWERING LOCUS C.TAF15b 参与开花的自主途径,抑制开花基因 FLOWERING LOCUS C 的转录。
Plant J. 2018 Jan;93(1):79-91. doi: 10.1111/tpj.13758. Epub 2017 Nov 30.
8
ARABIDOPSIS TRITHORAX-RELATED7 is required for methylation of lysine 4 of histone H3 and for transcriptional activation of FLOWERING LOCUS C.拟南芥 TRITHORAX 相关蛋白 7 对于组蛋白 H3 赖氨酸 4 的甲基化以及开花基因 LOCUS C 的转录激活是必需的。
Plant Cell. 2009 Oct;21(10):3257-69. doi: 10.1105/tpc.109.070060. Epub 2009 Oct 23.
9
Transcription-dependence of histone H3 lysine 27 trimethylation at the Arabidopsis polycomb target gene FLC.拟南芥多梳靶基因 FLC 处组蛋白 H3 赖氨酸 27 三甲基化的转录依赖性
Plant J. 2011 Mar;65(6):872-81. doi: 10.1111/j.1365-313X.2010.04471.x. Epub 2011 Jan 31.
10
Establishment of the winter-annual growth habit via FRIGIDA-mediated histone methylation at FLOWERING LOCUS C in Arabidopsis.通过拟南芥中开花位点C处由FRIGIDA介导的组蛋白甲基化建立冬性一年生生长习性。
Plant Cell. 2009 Jun;21(6):1733-46. doi: 10.1105/tpc.109.067967. Epub 2009 Jun 30.

引用本文的文献

1
Integrated expression analysis to elucidate the role of miR394 during flowering in Arabidopsis thaliana.整合表达分析以阐明miR394在拟南芥开花过程中的作用。
Plant Cell Rep. 2025 Jul 2;44(7):167. doi: 10.1007/s00299-025-03541-7.
2
H3K36 methylation stamps transcription resistive to preserve development in plants.H3K36甲基化标记转录抗性以维持植物发育。
Nat Plants. 2025 Apr;11(4):808-820. doi: 10.1038/s41477-025-01962-6. Epub 2025 Mar 31.
3
The role of DNA content in shaping chromatin architecture and gene expression.

本文引用的文献

1
Highly accurate protein structure prediction with AlphaFold.利用 AlphaFold 进行高精度蛋白质结构预测。
Nature. 2021 Aug;596(7873):583-589. doi: 10.1038/s41586-021-03819-2. Epub 2021 Jul 15.
2
Arabidopsis RPD3-like histone deacetylases form multiple complexes involved in stress response.拟南芥 RPD3 样组蛋白去乙酰化酶形成多个参与应激反应的复合物。
J Genet Genomics. 2021 May 20;48(5):369-383. doi: 10.1016/j.jgg.2021.04.004. Epub 2021 May 7.
3
R-loop resolution promotes co-transcriptional chromatin silencing.R 环解旋促进共转录染色质沉默。
DNA含量在塑造染色质结构和基因表达中的作用。
Plant J. 2025 Mar;121(6):e70116. doi: 10.1111/tpj.70116.
4
mRNA mA regulates gene expression via H3K4me3 shift in 5' UTR.信使核糖核酸的N6-甲基腺嘌呤通过5'非翻译区中H3K4me3的转变来调节基因表达。
Genome Biol. 2025 Mar 12;26(1):54. doi: 10.1186/s13059-025-03515-8.
5
WRKY transcription factor MdWRKY71 regulates flowering time in apple.WRKY转录因子MdWRKY71调控苹果的开花时间。
Plant Mol Biol. 2025 Feb 13;115(2):32. doi: 10.1007/s11103-024-01544-8.
6
DNA Methylation of the Autonomous Pathway Is Associated with Flowering Time Variations in .自主途径的 DNA 甲基化与. 的开花时间变化有关。
Int J Mol Sci. 2024 Jul 8;25(13):7478. doi: 10.3390/ijms25137478.
7
Functional Characterization of in Regulating the Flowering Stage of Tree Peony.关于调控牡丹花期的功能特性研究
Plants (Basel). 2024 Jun 14;13(12):1642. doi: 10.3390/plants13121642.
8
A CPF-like phosphatase module links transcription termination to chromatin silencing.CPF 样磷酸酶模块将转录终止与染色质沉默联系起来。
Mol Cell. 2024 Jun 20;84(12):2272-2286.e7. doi: 10.1016/j.molcel.2024.05.016. Epub 2024 Jun 7.
9
APRF1 Interactome Reveals HSP90 as a New Player in the Complex That Epigenetically Regulates Flowering Time in .APRF1相互作用组揭示热休克蛋白90(HSP90)是拟南芥中通过表观遗传调控开花时间的复合体中的新成员。 (注:原文中“in.”后面应该缺失了拟南芥相关的英文单词Arabidopsis thaliana,补充完整后翻译更通顺合理)
Int J Mol Sci. 2024 Jan 21;25(2):1313. doi: 10.3390/ijms25021313.
10
The Pivotal Role of Noncoding RNAs in Flowering Time Regulation.非编码 RNA 在开花时间调控中的关键作用。
Genes (Basel). 2023 Nov 23;14(12):2114. doi: 10.3390/genes14122114.
Nat Commun. 2021 Mar 19;12(1):1790. doi: 10.1038/s41467-021-22083-6.
4
Chromatin-based mechanisms to coordinate convergent overlapping transcription.基于染色质的机制协调会聚重叠转录。
Nat Plants. 2021 Mar;7(3):295-302. doi: 10.1038/s41477-021-00868-3. Epub 2021 Mar 1.
5
The 3' processing of antisense RNAs physically links to chromatin-based transcriptional control.反义 RNA 的 3' 加工与基于染色质的转录控制在物理上相关联。
Proc Natl Acad Sci U S A. 2020 Jun 30;117(26):15316-15321. doi: 10.1073/pnas.2007268117. Epub 2020 Jun 15.
6
Experiencing winter for spring flowering: A molecular epigenetic perspective on vernalization.春花冬感:春化的分子表观遗传学观点。
J Integr Plant Biol. 2020 Jan;62(1):104-117. doi: 10.1111/jipb.12896.
7
New insights into gibberellin signaling in regulating flowering in Arabidopsis.拟南芥中赤霉素信号转导调控开花的新见解。
J Integr Plant Biol. 2020 Jan;62(1):118-131. doi: 10.1111/jipb.12892. Epub 2020 Jan 8.
8
H3K4me2 functions as a repressive epigenetic mark in plants.H3K4me2 在植物中作为一种抑制性的表观遗传标记发挥作用。
Epigenetics Chromatin. 2019 Jul 2;12(1):40. doi: 10.1186/s13072-019-0285-6.
9
Arabidopsis S2Lb links AtCOMPASS-like and SDG2 activity in H3K4me3 independently from histone H2B monoubiquitination.拟南芥 S2Lb 独立于组蛋白 H2B 单泛素化将 AtCOMPASS-like 和 SDG2 活性连接到 H3K4me3。
Genome Biol. 2019 May 21;20(1):100. doi: 10.1186/s13059-019-1705-4.
10
Arabidopsis ELF4-like proteins EFL1 and EFL3 influence flowering time.拟南芥类 EARLY FLOWERING 4 蛋白 EFL1 和 EFL3 影响开花时间。
Gene. 2019 Jun 5;700:131-138. doi: 10.1016/j.gene.2019.03.047. Epub 2019 Mar 24.