Suppr超能文献

STAT1 对于 HSC 功能至关重要,并维持 MHCIIhi 干细胞,使其能够抵抗骨髓清除和肿瘤扩增。

STAT1 is essential for HSC function and maintains MHCIIhi stem cells that resist myeloablation and neoplastic expansion.

机构信息

Wellcome-Medical Research Council Cambridge Stem Cell Institute, Jeffrey Cheah Biomedical Centre, Cambridge, United Kingdom.

Department of Haematology, University of Cambridge, Cambridge, United Kingdom.

出版信息

Blood. 2022 Oct 6;140(14):1592-1606. doi: 10.1182/blood.2021014009.

Abstract

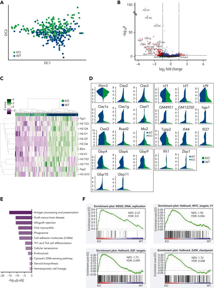
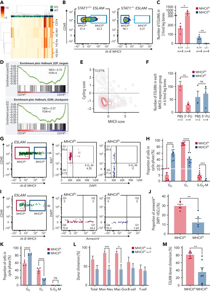
Adult hematopoietic stem cells (HSCs) are predominantly quiescent and can be activated in response to acute stress such as infection or cytotoxic insults. STAT1 is a pivotal downstream mediator of interferon (IFN) signaling and is required for IFN-induced HSC proliferation, but little is known about the role of STAT1 in regulating homeostatic hematopoietic stem/progenitor cells (HSPCs). Here, we show that loss of STAT1 altered the steady state HSPC landscape, impaired HSC function in transplantation assays, delayed blood cell regeneration following myeloablation, and disrupted molecular programs that protect HSCs, including control of quiescence. Our results also reveal STAT1-dependent functional HSC heterogeneity. A previously unrecognized subset of homeostatic HSCs with elevated major histocompatibility complex class II (MHCII) expression (MHCIIhi) displayed molecular features of reduced cycling and apoptosis and was refractory to 5-fluorouracil-induced myeloablation. Conversely, MHCIIlo HSCs displayed increased megakaryocytic potential and were preferentially expanded in CALR mutant mice with thrombocytosis. Similar to mice, high MHCII expression is a feature of human HSCs residing in a deeper quiescent state. Our results therefore position STAT1 at the interface of stem cell heterogeneity and the interplay between stem cells and the adaptive immune system, areas of broad interest in the wider stem cell field.

摘要

成人造血干细胞(HSCs)主要处于静止状态,可以在感染或细胞毒性损伤等急性应激下被激活。STAT1 是干扰素(IFN)信号的关键下游介质,是 IFN 诱导 HSC 增殖所必需的,但关于 STAT1 在调节稳态造血干细胞/祖细胞(HSPCs)中的作用知之甚少。在这里,我们表明 STAT1 的缺失改变了稳态 HSPC 景观,损害了移植实验中的 HSC 功能,延迟了骨髓清除后血细胞的再生,并破坏了保护 HSCs 的分子程序,包括对静止的控制。我们的结果还揭示了 STAT1 依赖性功能 HSC 异质性。以前未被识别的具有高水平主要组织相容性复合物 II(MHCII)表达的稳态 HSCs 亚群(MHCIIhi)表现出循环和凋亡减少的分子特征,并且对 5-氟尿嘧啶诱导的骨髓清除具有抗性。相反,MHCIIlo HSCs 显示出增加的巨核细胞潜能,并且在伴有血小板增多症的 CALR 突变小鼠中优先扩增。与小鼠类似,高 MHCII 表达是人类 HSCs 驻留在更深静止状态的特征。因此,我们的结果将 STAT1 定位在干细胞异质性和干细胞与适应性免疫系统之间相互作用的界面上,这是更广泛的干细胞领域中广泛关注的领域。

https://cdn.ncbi.nlm.nih.gov/pmc/blobs/b241/10653016/345768fb5777/BLOOD_BLD-2021-014009-fx1.jpg

文献检索

告别复杂PubMed语法,用中文像聊天一样搜索,搜遍4000万医学文献。AI智能推荐,让科研检索更轻松。

立即免费搜索

文件翻译

保留排版,准确专业,支持PDF/Word/PPT等文件格式,支持 12+语言互译。

免费翻译文档

深度研究

AI帮你快速写综述,25分钟生成高质量综述,智能提取关键信息,辅助科研写作。

立即免费体验