Suppr超能文献

基于 RNA 结合蛋白的乳腺癌新型预后模型的建立与验证。

Development and validation of novel prognostic models based on RNA-binding proteins in breast cancer.

机构信息

Department of Breast Cancer, Hubei Cancer Hospital; Tongji Medical College, Huazhong University of Science and Technology and Hubei Provincial Clinical Research Center for Breast Cancer, Wuhan, Hubei, China.

Department of Neurology, Wuhan First Hospital, Wuhan, Hubei, China.

出版信息

J Int Med Res. 2022 Jun;50(6):3000605221106285. doi: 10.1177/03000605221106285.

Abstract

OBJECTIVES

We aimed to construct novel prognostic models based on RNA-binding proteins (RBPs) in breast cancer (BRCA) and explore their roles in this disease and their effects on tumor-infiltrating immune cells (TIICs).

METHODS

Datasets were downloaded from the Gene Expression Omnibus (GEO) database. Functions and prognostic values of RBPs were systematically investigated using a series of bioinformatics analysis methods. TIICs were assessed using CIBERSORT.

RESULTS

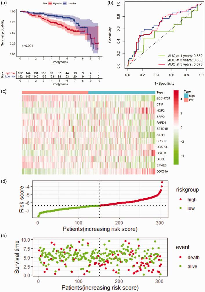
Overall, 138 differentially expressed RBPs were identified, of which 86 were upregulated and 52 were downregulated. Of these, 13 RBPs were identified as prognosis-related and adopted to construct an overall survival (OS) model, while 12 RBPs were used for the relapse-free survival (RFS) model. High-risk patients had poorer OS and RFS rates than low-risk patients. The results indicate that the OS and RFS models are good prognostic models with reliable predictive abilities. In addition, the proportions of CD8, CD4 naïve, and CD4 memory resting T cells, as well as resting dendritic cells, were significantly different between the low-risk and high-risk groups in the OS model.

CONCLUSIONS

OS and RFS signatures can be used as reliable BRCA prognostic biomarkers. This work will help understand the prognostic roles and functions of RBPs in BRCA.

摘要

目的

我们旨在构建基于乳腺癌(BRCA)中 RNA 结合蛋白(RBP)的新型预后模型,并探讨它们在该疾病中的作用及其对肿瘤浸润免疫细胞(TIIC)的影响。

方法

从基因表达综合数据库(GEO)下载数据集。使用一系列生物信息学分析方法系统地研究 RBP 的功能和预后价值。使用 CIBERSORT 评估 TIIC。

结果

总体上,鉴定出 138 个差异表达的 RBP,其中 86 个上调,52 个下调。其中,有 13 个 RBP 被鉴定为与预后相关,并用于构建总生存期(OS)模型,而 12 个 RBP 用于无复发生存期(RFS)模型。高风险患者的 OS 和 RFS 率均低于低风险患者。结果表明,OS 和 RFS 模型是具有可靠预测能力的良好预后模型。此外,在 OS 模型中,低风险和高风险组之间 CD8、CD4 幼稚和 CD4 记忆静止 T 细胞以及静止树突状细胞的比例存在显著差异。

结论

OS 和 RFS 特征可作为可靠的 BRCA 预后生物标志物。这项工作将有助于了解 RBP 在 BRCA 中的预后作用和功能。

https://cdn.ncbi.nlm.nih.gov/pmc/blobs/ce76/9252011/fb55c21605b5/10.1177_03000605221106285-fig1.jpg

文献AI研究员

20分钟写一篇综述,助力文献阅读效率提升50倍。

立即体验

用中文搜PubMed

大模型驱动的PubMed中文搜索引擎

马上搜索

文档翻译

学术文献翻译模型,支持多种主流文档格式。

立即体验