Suppr超能文献

Polβ 缺陷诱导类风湿关节炎中巨噬细胞焦亡的新机制。

A novel mechanism for macrophage pyroptosis in rheumatoid arthritis induced by Pol β deficiency.

机构信息

Jiangsu Key Laboratory for Molecular and Medical Biotechnology, College of Life Sciences, Nanjing Normal University, 1 Wen Yuan Road, Nanjing, 210023, China.

Department of Rheumatology and Immunology, the Affiliated Drum Tower Hospital of Nanjing University Medical School, Nanjing, 210008, China.

出版信息

Cell Death Dis. 2022 Jul 6;13(7):583. doi: 10.1038/s41419-022-05047-6.

Abstract

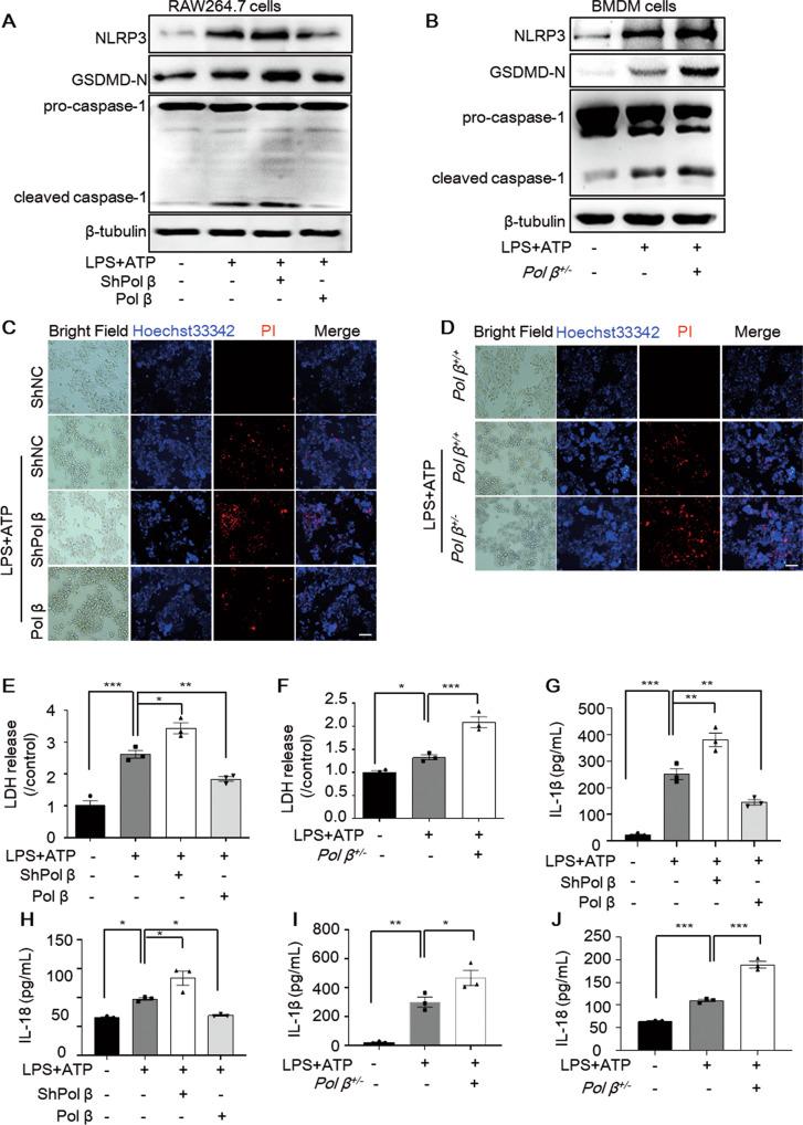
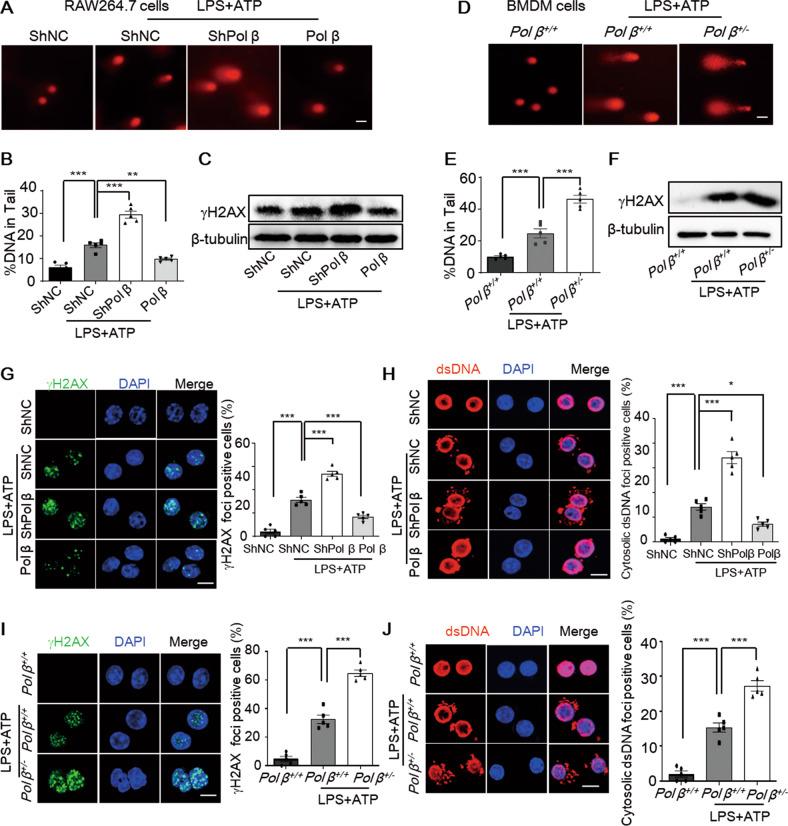
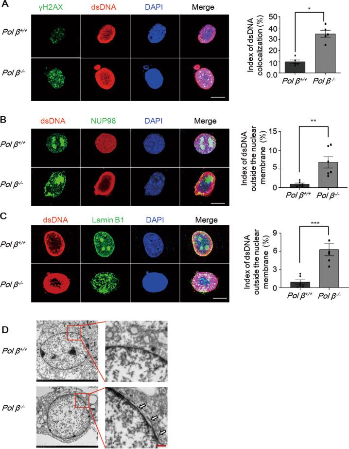
Rheumatoid arthritis (RA) is a chronic and inflammatory autoimmune disease. Macrophage pyroptosis, a proinflammatory form of cell death, is critically important in RA; however, the detailed mechanism underlying pyroptosis induction is not yet well understood. Here, we report that DNA polymerase β (Pol β), a key enzyme in base excision repair, plays a pivotal role in RA pathogenesis. Our data shows that Pol β expression is significantly decreased in peripheral blood mononuclear cells (PBMCs) from active RA patients and collagen-induced arthritis (CIA) mice, and Pol β deficiency increases the incidence of RA, macrophage infiltration, and bone destruction in CIA mouse models. In vitro, experiments showed that Pol β deficiency exacerbated macrophage pyroptosis induced by LPS plus ATP, while overexpression of Pol β inhibited macrophage pyroptosis. Further characterization revealed that Pol β knockout resulted in DNA damage accumulation and cytosolic dsDNA leakage, which activated the cGAS-STING-NF-κB signaling pathway and upregulated the expression of NLRP3, IL-1 β, and IL-18. In conclusion, our findings clarify the influence of Pol β on the development of RA and provide a detailed explanation for the STING-NF-κB pathway to induce macrophage pyroptosis.

摘要

类风湿关节炎(RA)是一种慢性炎症性自身免疫性疾病。巨噬细胞细胞焦亡,一种促炎形式的细胞死亡,在 RA 中至关重要;然而,细胞焦亡诱导的详细机制尚不清楚。在这里,我们报告 DNA 聚合酶β(Pol β),碱基切除修复的关键酶,在 RA 发病机制中起关键作用。我们的数据表明,活性 RA 患者和胶原诱导性关节炎(CIA)小鼠外周血单核细胞(PBMC)中 Pol β 的表达显著降低,Pol β 缺乏会增加 CIA 小鼠模型中 RA 的发生率、巨噬细胞浸润和骨破坏。体外实验表明,Pol β 缺乏加剧了 LPS 加 ATP 诱导的巨噬细胞细胞焦亡,而过表达 Pol β 则抑制了巨噬细胞细胞焦亡。进一步的特征表明,Pol β 敲除导致 DNA 损伤积累和细胞质 dsDNA 泄漏,激活 cGAS-STING-NF-κB 信号通路并上调 NLRP3、IL-1β 和 IL-18 的表达。总之,我们的研究结果阐明了 Pol β 对 RA 发展的影响,并为 STING-NF-κB 通路诱导巨噬细胞细胞焦亡提供了详细的解释。

https://cdn.ncbi.nlm.nih.gov/pmc/blobs/cc84/9259649/9b04dab21dd9/41419_2022_5047_Fig1_HTML.jpg

文献AI研究员

20分钟写一篇综述,助力文献阅读效率提升50倍。

立即体验

用中文搜PubMed

大模型驱动的PubMed中文搜索引擎

马上搜索

文档翻译

学术文献翻译模型,支持多种主流文档格式。

立即体验